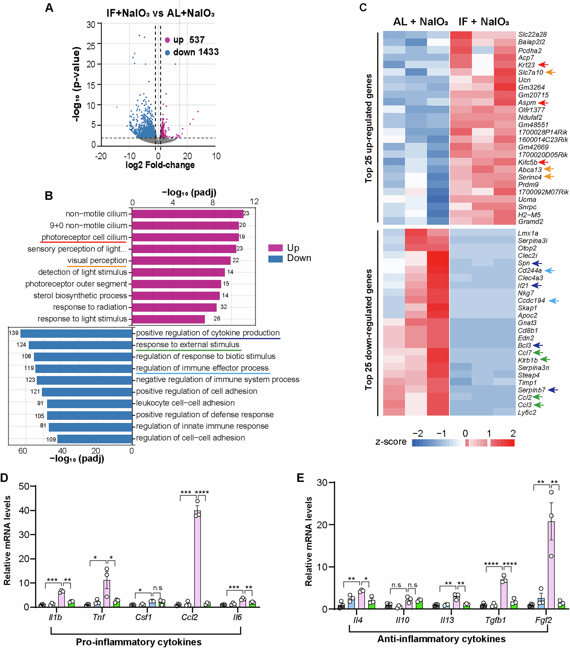
Fig. 5: Transcriptomic changes in the retinas of PBS and NaIO3 exposed mice treated with AL or IF.

A Volcano plot of DEGs between the IF+NaIO3 and AL+NaIO3 groups; red dots indicate up-regulated genes, blue dots indicate down-regulated genes. B Gene Ontology (GO) functional enrichment analysis showing significant biological processes up- or down-regulated in IF+NaIO3 compared to AL+NaIO3. Red and blue lines highlight the pathways associated with photoreceptors and inflammation, respectively. C Heatmap exhibits the top up-regulated and down-regulated genes; red arrows indicate genes involved in photoreceptor function and blue arrows indicate genes associated with inflammation. D The mRNA levels of pro-inflammatory genes in each group at 7-days post NaIO3 administration. Gapdh, Actb, Ubc were used as reference genes, n = 3 mice/group. E The mRNA levels of anti-inflammatory genes in each of the groups at 7-days post NaIO3 administration. Gapdh, Actb, Ubc were used as reference genes, n = 3 mice/group. Data are expressed as the mean ± SD, P values were calculated using Two-way ANOVA with Tukey HSD post hoc tests in D, E. ****P < 0.0001, ***P < 0.001, **P < 0.01, *P < 0.05.