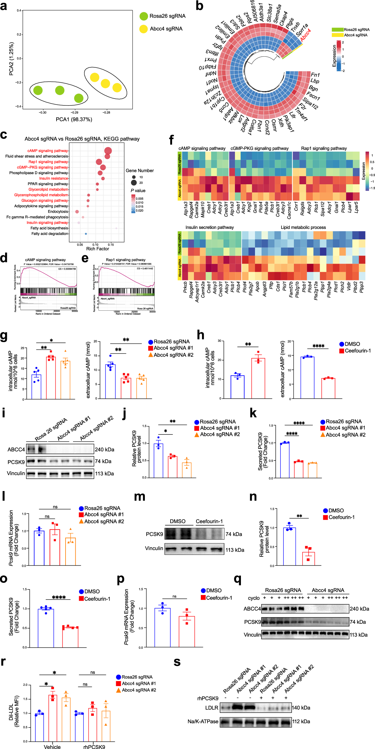
Fig. 5: Altered intracellular distribution of cAMP by ABCC4 blocks hepatic PCSK9 expression.

a Principal component analysis showing distinct clustering of transcriptomes of the samples between Abcc4-knockout (Abcc4 sgRNA) and control-knockout (Rosa26 sgRNA) AML12 cells. b Hierarchically clustered circos heatmap of top 43 differentially expressed genes (DEGs) between two groups (P < 0.05; fold change>2.0). c KEGG pathway enrichment analysis of DEGs. d, e GSEA showing activated cAMP (d) and Rap1 (e) signaling pathways for DEGs between two groups. f Heatmap showing the enriched pathways related to lipid metabolism process, insulin secretion signaling, cAMP signaling, cGMP-PKG signaling, and Rap1 signaling for DEGs. g ELISA measurements showing increased intracellular and reduced extracellular cAMP levels in Abcc4-deficient cells. h ELISA measurements showing increased intracellular and reduced extracellular cAMP levels in AML 12 cell treated with the ABCC4 inhibitor Ceefourin-1. i Immunoblotting experiments showing PCSK9 protein levels in Abcc4-deficient cells. j Quantification of band intensity of PCSK9 protein expression relative to Vinculin in Abcc4-deficient cells from three independent experiments. k Secreted PCSK9 levels in Abcc4-deficient cells. l RT-qPCR results assessing Pcsk9 mRNA level in Abcc4-deficient cells from three independent experiments. m Immunoblotting experiments showing PCSK9 protein level in AML12 cell treated with DMSO or Ceefourin-1. n Quantification of band intensity of PCSK9 protein level relative to Vinculin between two groups from three independent experiments. o Secreted PCSK9 levels in AML12 cells treated with DMSO or Ceefourin-1. p Pcsk9 relative mRNA expression level by RT-qPCR between two groups from three independent experiments. q Immunoblotting analysis of PCSK9 protein levels in Abcc4-deficient cells treated with cycloheximide (cyclo: 4 μg/mL) for 30 min (+) and 90 min (++). r Flow cytometry analysis of Dil-LDL uptake assay (1 h) in Abcc4-deficient cells treated with Vehicle or rhPCSK9 protein. The relative MFI of Dil-LDL quantification were from three independent experiments. s Immunoblotting analysis of LDLR expression from the plasma membrane fractions in Abcc4-deficient cells. Statistical analysis was performed by a Welch ANOVA test followed by a post hoc analysis using the Tamhane T2 method in (g); an unpaired two-tailed Student’s t-test in (h), (n), (o), (p); a ordinary one-way ANOVA followed by Bonferroni’s multiple comparison test in (j), (k), (l), (r). *P ≤ 0.5, **P ≤ 0.01, ***P ≤ 0.001, ****P ≤ 0.0001, ns: no significance. Data are the mean ± SEM. Source data are provided as a Source Data file.