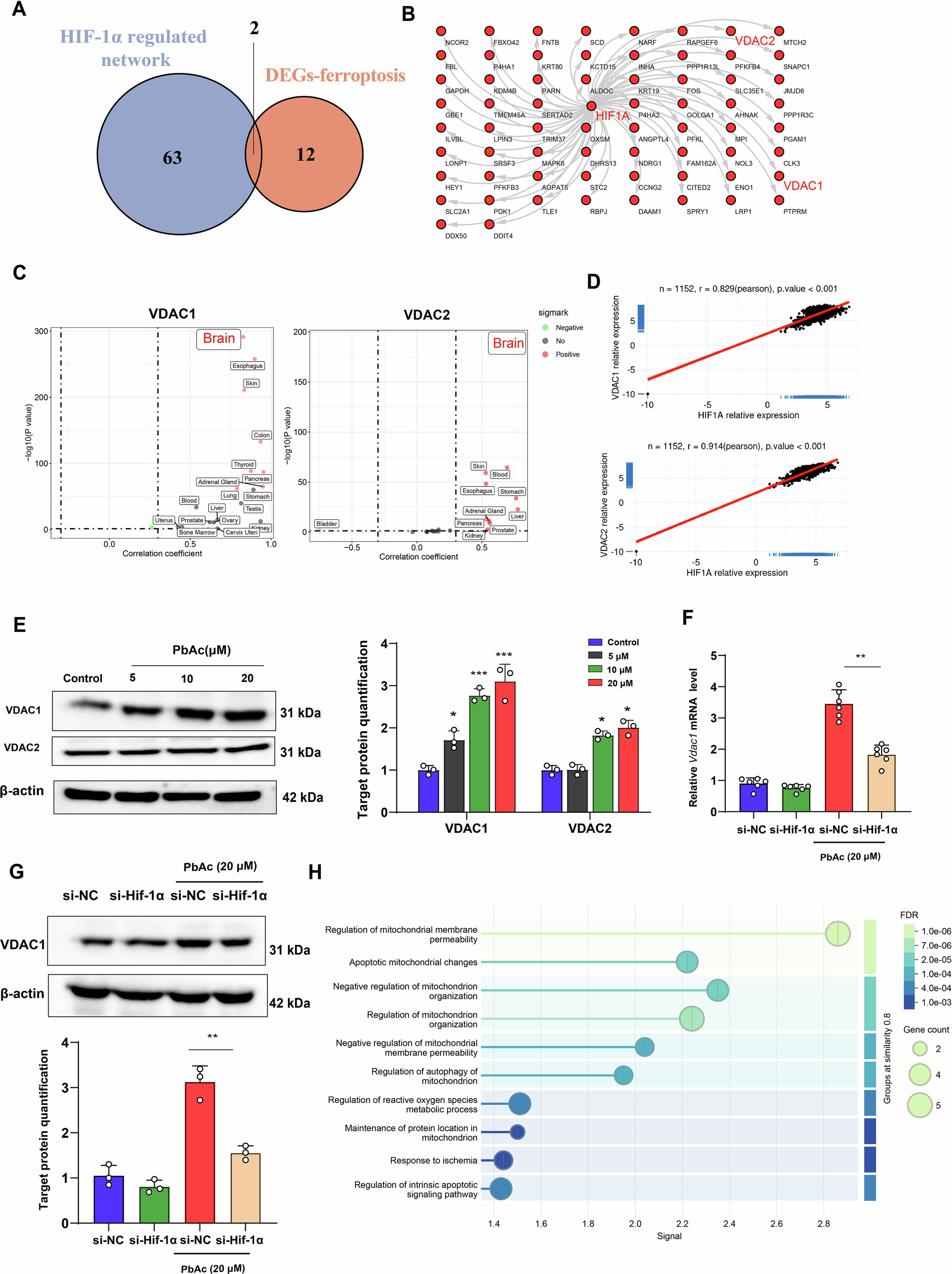
Fig. 7: HIF-1α mainly mediated Vdac1 regulating in astrocyte ferroptosis following Pb exposure.

A Venn diagram of HIF-1α and DEGs-ferroptosis of astrocytes; B The networks of HIF-1α regulating in KnockTF, hTFtarget, CHIP_Atlas, GTRD, CHEA database; C VDAC1 and VDAC2 expression of different tissue based on GTEx database; D The correlation analysis of the Hif-1α and VDAC1 and VDAC2 based on GTEx; E Gel electrophoresis plot and semi-quantification of VDAC1, and VDAC2 in astrocytes following Pb exposure (n = 3); F Gene expression of Vdac1 in Pb-exposed astrocytes infected with si-NC and si-Hif-1α (n = 6); G Gel electrophoresis plot and semi-quantification of VDAC1 in Pb-exposed astrocytes infected with si-NC and si-Hif-1α (n = 3); H GO enrichment analysis of VDAC1 proteins. *P < 0.05 vs indicated group; **P < 0.01 vs indicated group; ***P < 0.001 vs indicated group. Comparisons are made with ANOVA, followed by Tukey’s multiple comparison tests.