Fig. 3: Cell-type and subtype typical regulons (TRs).
From: Single-cell transcriptomic profiling reveals cell type heterogeneity between HFpEF and HFrEF

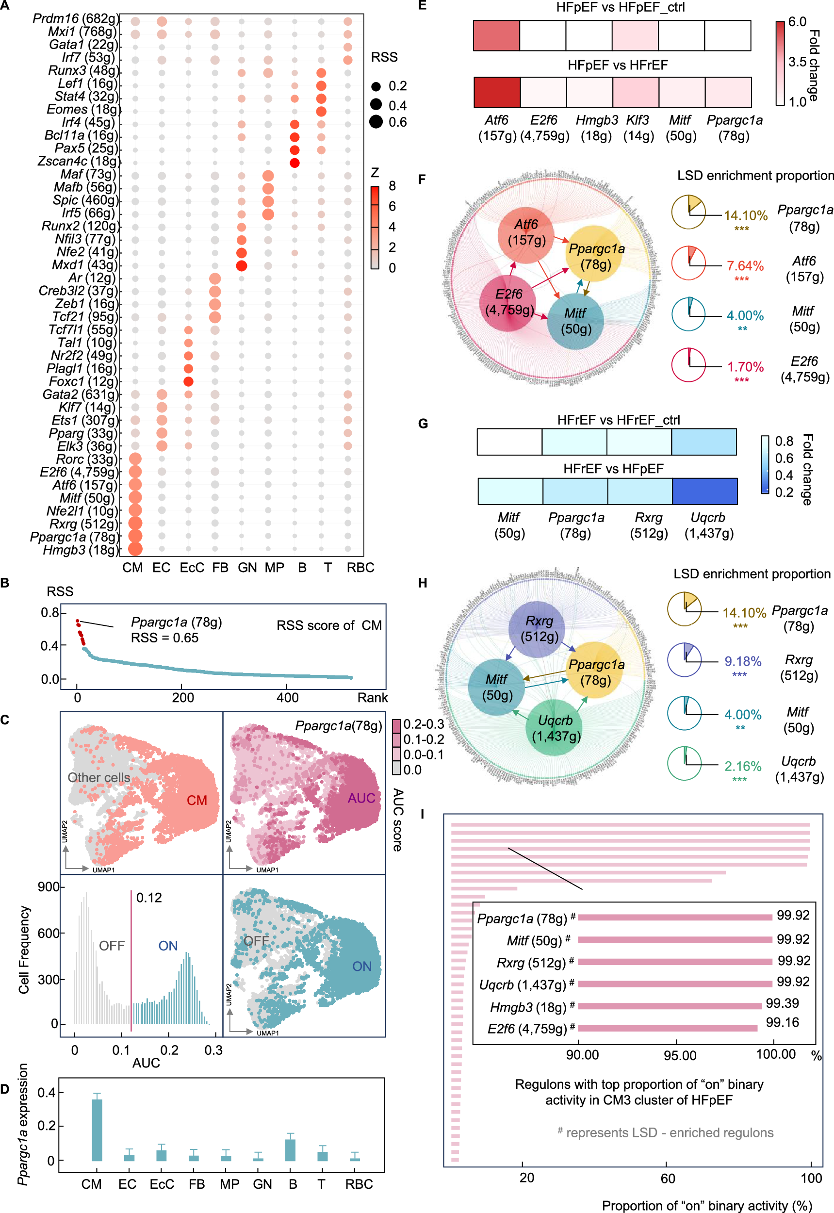
A Cell-type typical regulons (TRs) with top regulon specificity score (RSS) were displayed. X-axis represented nine cell types: cardiomyocyte (CM), endothelial cell (EC), endocardial cell (EcC), fibroblast (FB), macrophage (MP), granulocyte (GN), B lymphocyte (B), T lymphocyte (T), red blood cell (RBC). Y axis represented regulons (with total number of genes in bracket). Each dot represented a regulon. Dot size represented RSS, color-coded by Z scores (scaled RSS). B The RSS of all regulons in CM (Y axis) were displayed with the descending rank by RSS (X axis). Cell-type TRs were colored by red and Ppargc1a (78 g) with RSS of 0.65 was highlighted. C A representative cell-type TR in CM, Ppargc1a (78 g), was showcased. The upper left part showed the UMAP distribution of CM (orange) and other cells (gray). The upper right part displayed the UMAP distribution of area under curve (AUC) score of Ppargc1a (78 g) across all cells (higher AUC referred to higher regulon activity). The lower left part showed the criteria of binary activity (on/off) of Ppargc1a (78 g), determined by the elbow-based approach (AUC cutoff of 0.12). The lower right part displayed UMAP distribution of Ppargc1a (78 g) binary activity (on/off). D The mRNA expression level of Ppargc1a across all cell types were displayed with mean and standard error (error bar). E Six elevated TRs in HFpEF CMs. F Transcriptional regulation network in HFpEF CM. For the left part, four circles in the inner represented 4 elevated-regulated subtype TRs of HFpEF in CM: Atf6 (157 g), Ppargc1a (78 g), Mitf (50 g) and E2f6 (4,759 g). They were connected by arrows with direction (arrow pointed to transcription factor being regulated). For the right part, LSD enrichment proportion of Ppargc1a (78 g) was 14.10% (P = 2.94 × 10−18), Atf6 (157 g) was 14.10% (P = 1.67 × 10−16, E2f6 (4,759 g) was 1.70% (P = 1.06×10−65), Mitf (50 g) was 4.00% (P = 3.78 × 10−3). Genes aligned with the outer circle were target genes colored consistent to the four transcription factors in the middle. LSDs indicated lipid metabolism/systolic & diastolic disorder genes. *** represented P < 0.001, ** represented P < 0.01. G Four attenuated TRs in HFrEF CMs. H Transcriptional regulation network in HFrEF CM. For the left part, four circles in the inner represented 4 attenuated-regulated subtype TRs of HFrEF in CM: Rxrg (512 g), Ppargc1a (78 g), Mitf (50 g) and Uqcrb (1437 g). They were connected by arrows with direction (arrow pointed to transcription factor being regulated). For the right part, LSD enrichment proportion of Ppargc1a (78 g) was 14.10% (P = 2.94×10−18), Rxrg (157 g) was 9.18% (P = 5.71 × 10−68, Uqcrb (1,437 g) was 2.16% (P = 9.91 × 10−25), Mitf (50 g) was 4.00% (P = 3.78 × 10−3). Genes aligned with the outer circle were target genes colored consistent to the 4 transcription factors in the middle. I Regulons with top proportion of “on” binary activity in CM3 cluster of HFpEF.