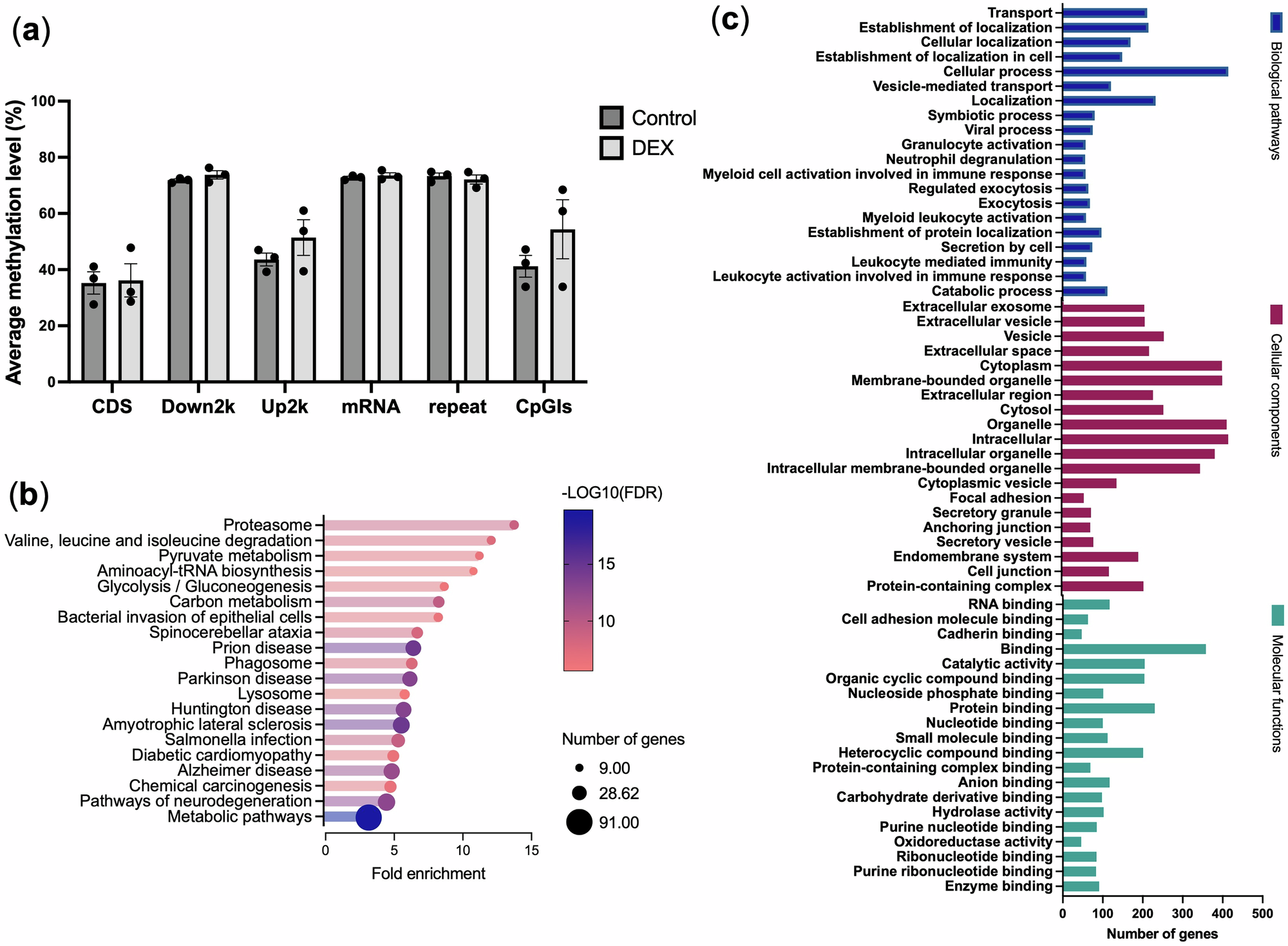
Fig. 6: DEX induced DNA methylation changes in hTM cells.
From: Hypomethylation of thrombospondin-1 promoter region is associated with reduced aqueous humor flow

a At mCG contexts, DEX-treated hTM cells had generally more methylated reads at 2-kb upstream of transcription start site (Up2k) region and CpG islands (CpGIs) than vehicle-control. See also Supplementary Table 1. CDS: coding sequences; Down2k: 2-kb downstream of transcription start site; Up2k: 2-kb upstream of transcription start site; CpGIs: CpG islands. b KEGG pathway enrichment of DMGs is shown, displaying the top 20 pathways. The size of each circle represents numbers of genes within each pathway and the color represents the false discovery rate. See also Supplementary Table 3. FDR: false discovery rate. c GO analysis of DMGs in terms of biological process (blue), cellular component (red) and molecular functions (green) is shown, displaying the top 20 processes or pathways. The y-axis represents 3 domains of GO while x-axis represents the gene numbers within each pathway and processes. See also Supplementary Table 4.