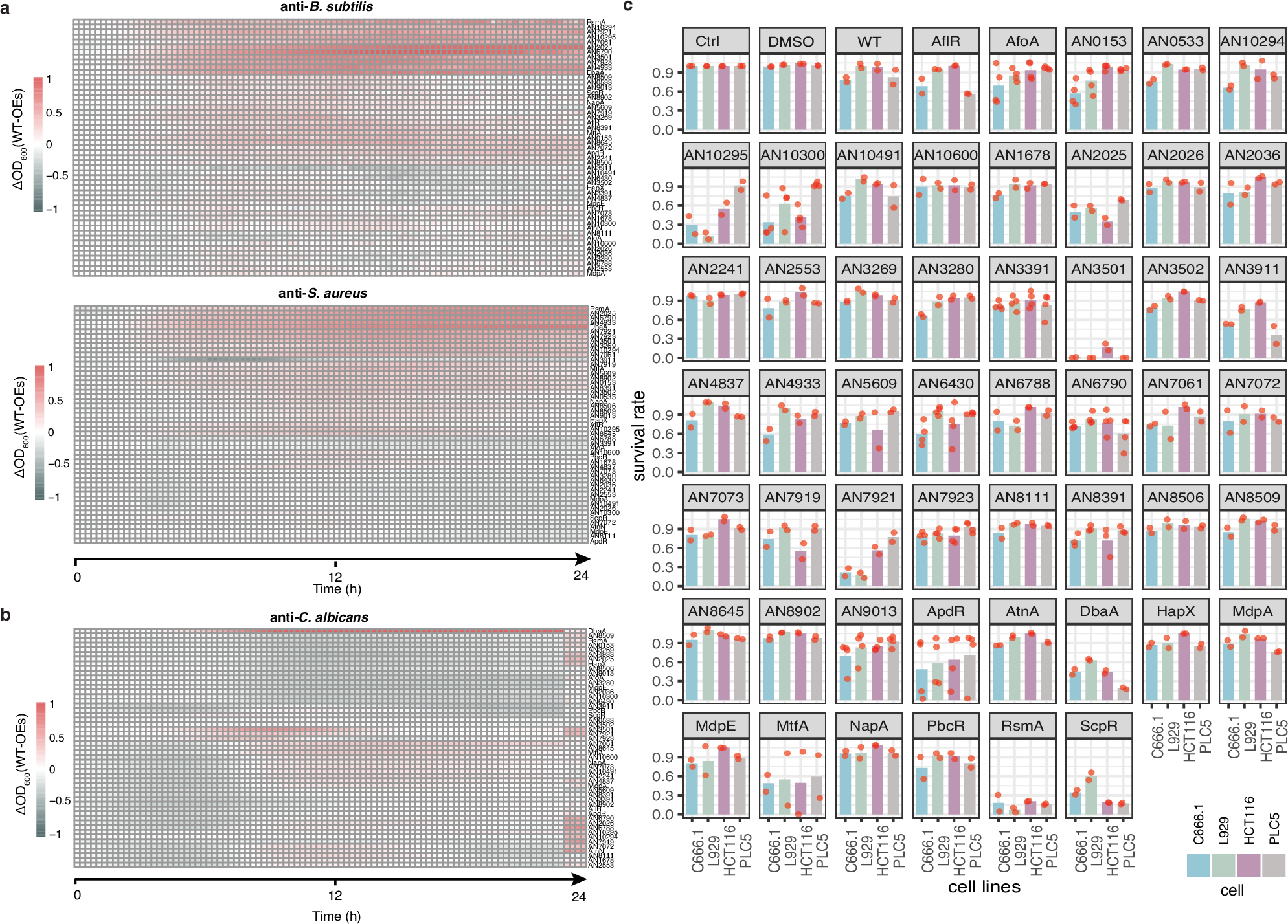
Fig. 2: Extracts of SM TF over-expression strains are rich in anti-bacterial, anti-fungal and anti-cancer activities.

A heatmap displaying the results of (a) B. subtilis, S. aureus (b) C. albicans growth assay in the presence and absence of EtOAc extracts from wild-type and the indicated over-expression strains. Each box displays the average OD600 difference of B. subtilis, S. aureus or C. albicans incubated with the extract of OE strains relative to that of WT at indicated time points (Tables 2 and 3). The presented result is an average of two biological repeats; c Bar charts showing the survival of murine fibroblast (L929), human colon cancer (HCT116), Alexander hepatoma carcinoma (PLC5), and Nasopharyngeal carcinoma (C666.1) cell lines. The mean of at least two biological repeats for each extract is shown, with the values of  repeats depicted by red dots. Extract with less inhibition on the control cell line (L929) than on at least one cancer cell line was highlighted by a red box.