Fig. 6: LAPTM5 interacts with STING.
From: LAPTM5 exacerbates STING-mediated inflammation induced by LL-37 through stabilizing STING in rosacea

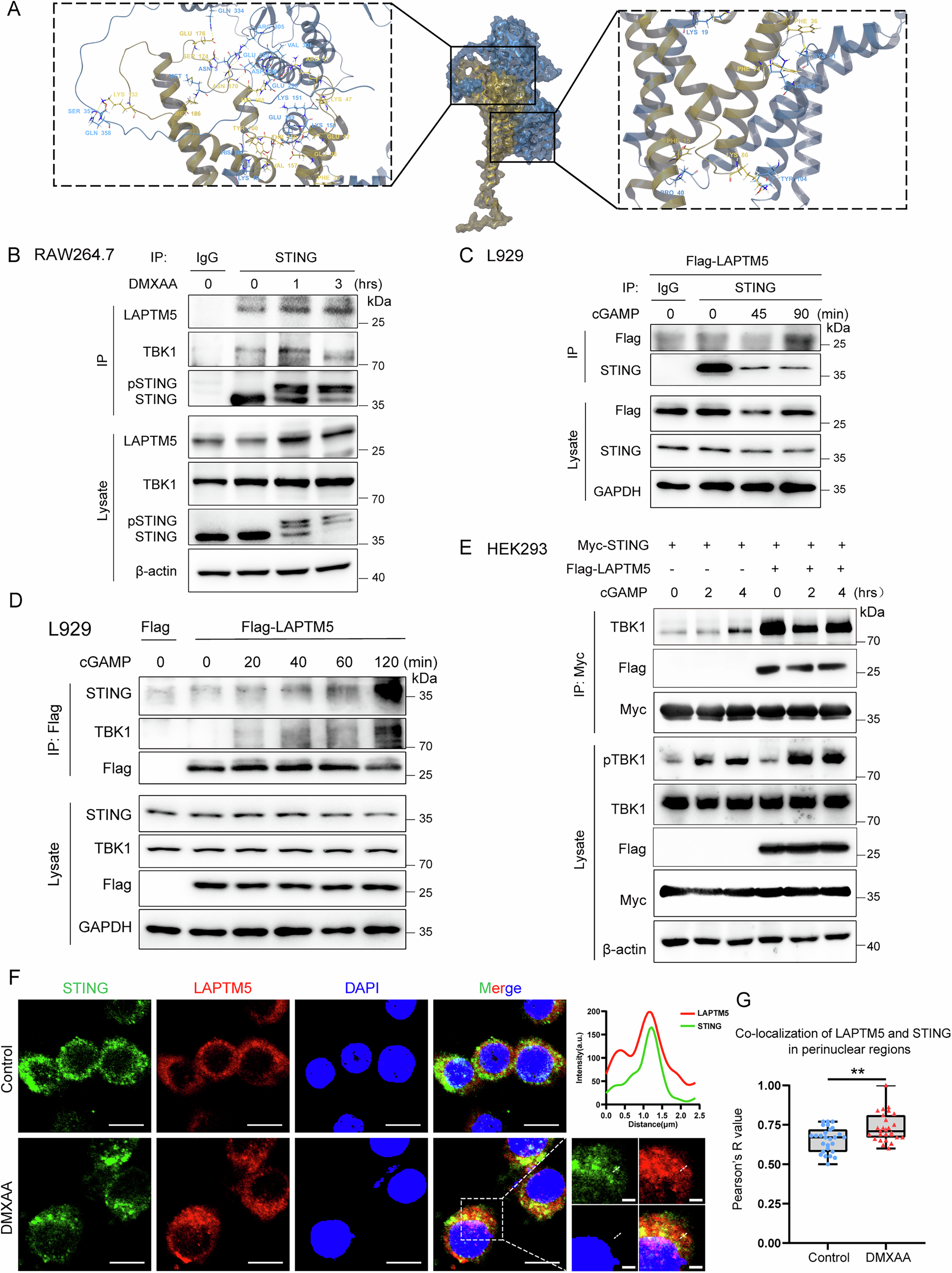
A Molecular docking model of LAPTM5 (yellow) and STING (blue). The left and right zoomed-in views show detailed interaction sites. B Co-immunoprecipitation assay of endogenous STING and LAPTM5 in RAW264.7 cells untreated or treated with DMXAA (50 μg/ml) for indicated times. Anti-STING antibody was used for immunoprecipitation with IgG as a negative control. Western blotting identified endogenous LAPTM5, TBK1, and pSTING. C, D Co-immunoprecipitation assay of STING and LAPTM5 in L929 cells stably overexpressing Flag-tagged LAPTM5 untreated or treated with cGAMP (2 μM) for indicated times with indicated antibodies. Anti-STING antibody (C) and anti-Flag antibody (D) were used for immunoprecipitation. E Co-immunoprecipitation assay of STING and LAPTM5 in HEK293 cells transfected with plasmids encoding Myc-STING and Flag-LAPTM5. Forty-eight hours post-transfection of indicated plasmids, the cells were stimulated with cGAMP (2 μM) for indicated times and cell extracts were immunoprecipitated with anti-Myc antibody. F Immunofluorescence analysis of LAPTM5 and STING colocalization in RAW264.7 cells treated with or without DMXAA stimulation. Cells were fixed and underwent immunofluorescent staining for STING (green) and LAPTM5 (red). A scale bar of 10 μm is included. The boxed area is magnified in the right panel. The upper right panel displays the pixel intensity profile along the white dashed line. G Pearson correlation coefficients were determined using ImageJ software to quantify colocalization (n ≥ 16, n represents cell numbers). Data are presented as boxplots with min/max and median, **p < 0.01. Two-tailed unpaired Student’s t-test was used. All results are representative of two experiments with similar results.