Fig. 7: LAPTM5 maintains stability of STING.
From: LAPTM5 exacerbates STING-mediated inflammation induced by LL-37 through stabilizing STING in rosacea

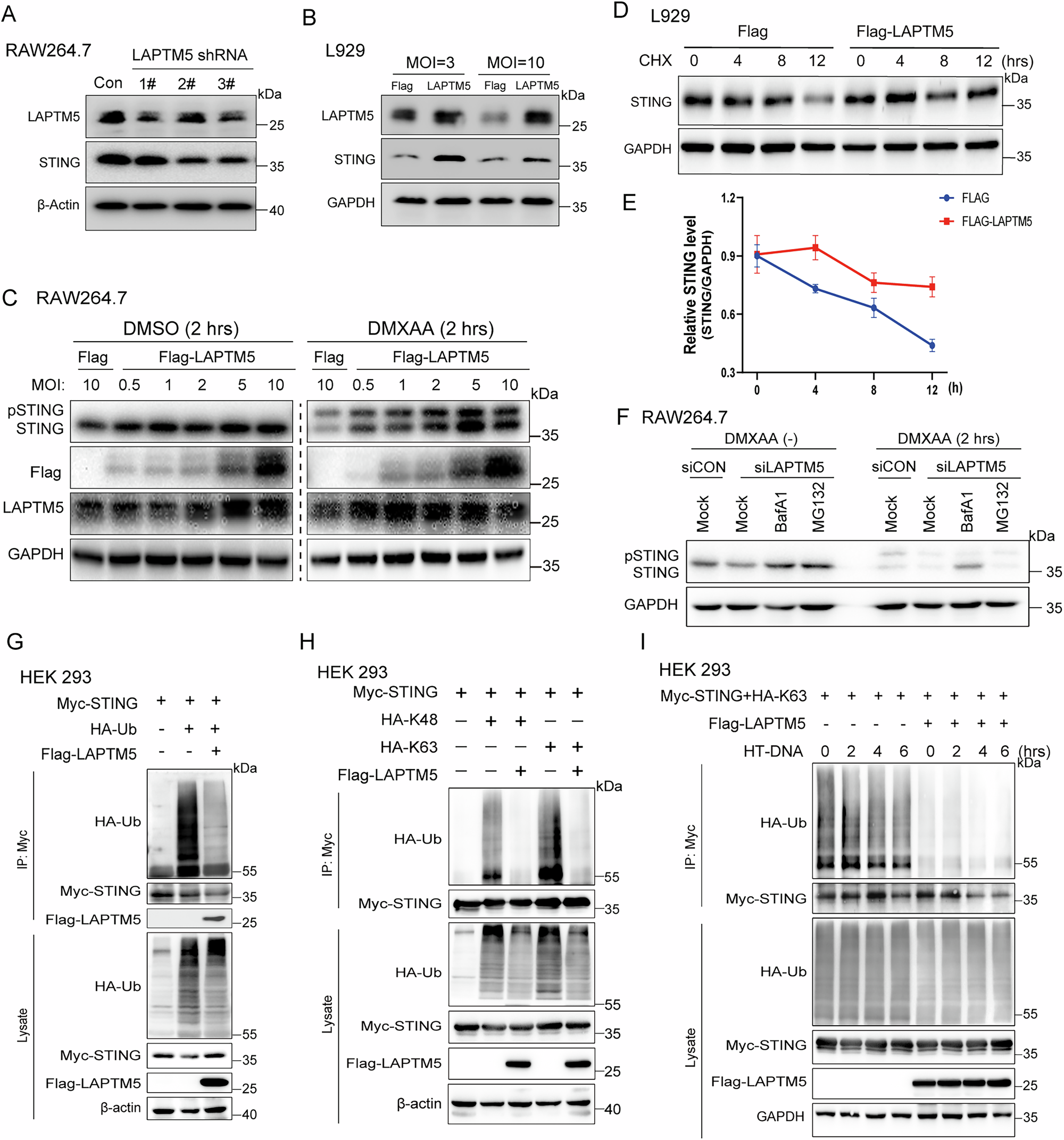
A Immunoblot analysis of STING protein expression in RAW264.7 cells infected with lentivirus expressing control or LAPTM5 shRNA (1#, 2#, 3#). B Immunoblot analysis of STING protein expression in L929 cells infected with lentivirus expressing Flag or Flag-LAPTM5 at multiplicities of infection (MOI) of 3 and 10. C Immunoblot analysis of STING protein expression in RAW264.7 cells infected with lentivirus expressing Flag or Flag-LAPTM5 at the indicated MOI, and then untreated or treated with DMXAA (50 μg/ ml) for 2 h. D, E Immunoblot analysis of STING protein expression in stable LAPTM5-overexpressing L929 cells untreated or treated with cycloheximide (CHX, 100 µg/ml) for indicated times. Densitometry quantification of protein bands is shown below (E). F Immunoblot analysis of cells transfected with control or LAPTM5 siRNA for 36 h and then left treated with DMXAA alone or in combination with lysosome inhibitor Bafilomycin A1 (BafA1, 50 nM) or proteasome inhibitor MG132 (10 µM). G Immunoprecipitation and immunoblot analysis of polyubiquitin-conjugated STING in HEK293 cells co-transfected with Myc-STING, Flag-LAPTM5, or HA-ubiquitin (Ub). H Immunoprecipitation and immunoblot analysis of K48- or K63-linked polyubiquitination of STING in HEK293 cells co-transfected with indicated plasmids. I Immunoprecipitation and Immunoblot analysis of K63-linked polyubiquitination of STING in HEK293 cells co-transfected with indicated plasmids for 48 h and then left untreated or treated with HT-DNA for indicated times. Data are representative of two independent experiments with similar results.