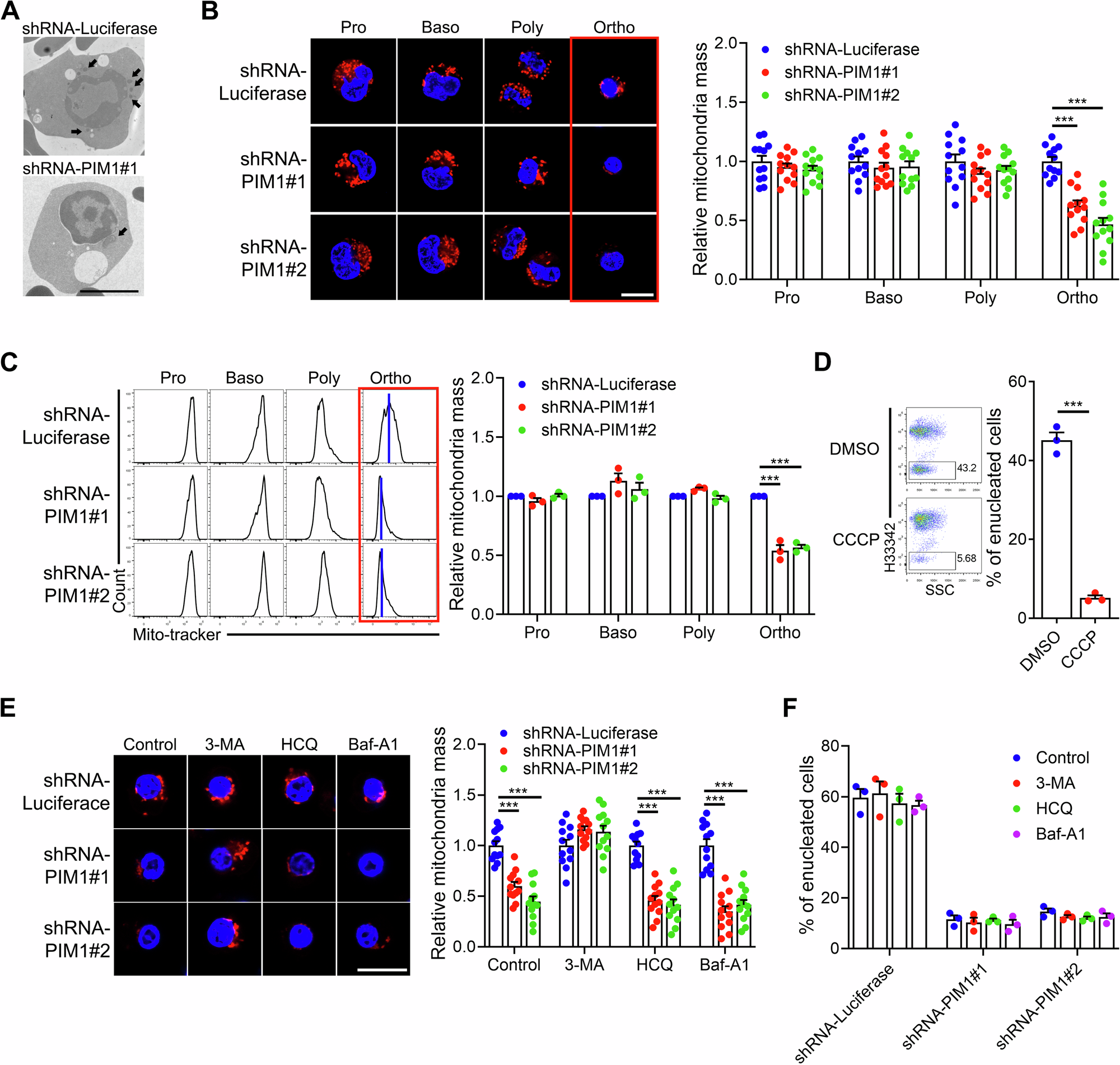
Fig. 5: Mitochondrial mass decreased in PIM1 knockdown Ortho.
From: The oncogene protein kinase PIM1 regulates mammalian erythroblast enucleation

A Representative transmission electron microscopy images showing the decrease of mitochondria number in PIM1 knockdown Ortho. Scale bar = 5 μm. B Fluorescent images showing the mitochondria mass in indicated human cultured erythroid cells transfected with shRNA-Luciferase or shRNA-PIM1 and the quantification of mitochondria mass in indicated cells. Mitochondria was labeled with Mito-tracker red and cell nucleus were labeled with Hoechst33342. Scale bar = 10 μm. N = 12. C Flow cytometry analyses and statistical results showing the mitochondria mass in indicated human cultured erythroid cells transfected with shRNA-Luciferase or shRNA-PIM1. The blue lines indicated the medium of fluorescent intensity. D Flow cytometry analyses and statistical results showing the enucleation rate of cultured day 13 erythroid cells treatment with mitochondrial function inhibitor CCCP for 2 days. E Fluorescent images and statistical results showing the mitochondria mass in Ortho transfected with shRNA-Luciferase or shRNA-PIM1 after treatment with autophagy inhibitor 3-MA, HCQ or Baf-A1 for 2 days. Mitochondria was labeled with Mito-tracker red and cell nucleus were labeled with Hoechst33342. Scale bar = 10 μm. N = 12. F Statistical analyses showing the enucleation rate of cultured day 15 erythroid cells transfected with shRNA-Luciferase or shRNA-PIM1 treated with autophagy inhibitor 3-MA, HCQ or Baf-A1 for 2 days. Data were presented as mean ± SEM. P values were determined by either One-way ANOVA (B, C, E, F) or student’s t test (D). SSC side scatter, DMSO dimethyl sulfoxide, CCCP carbonyl cyanide m-chlorophenyl hydrazine, 3-MA 3-methyladenine, HCQ hydroxychloroquine, Baf-A1 bafilomycin A1, H33342 Hoechst33342. ***P < 0.001.