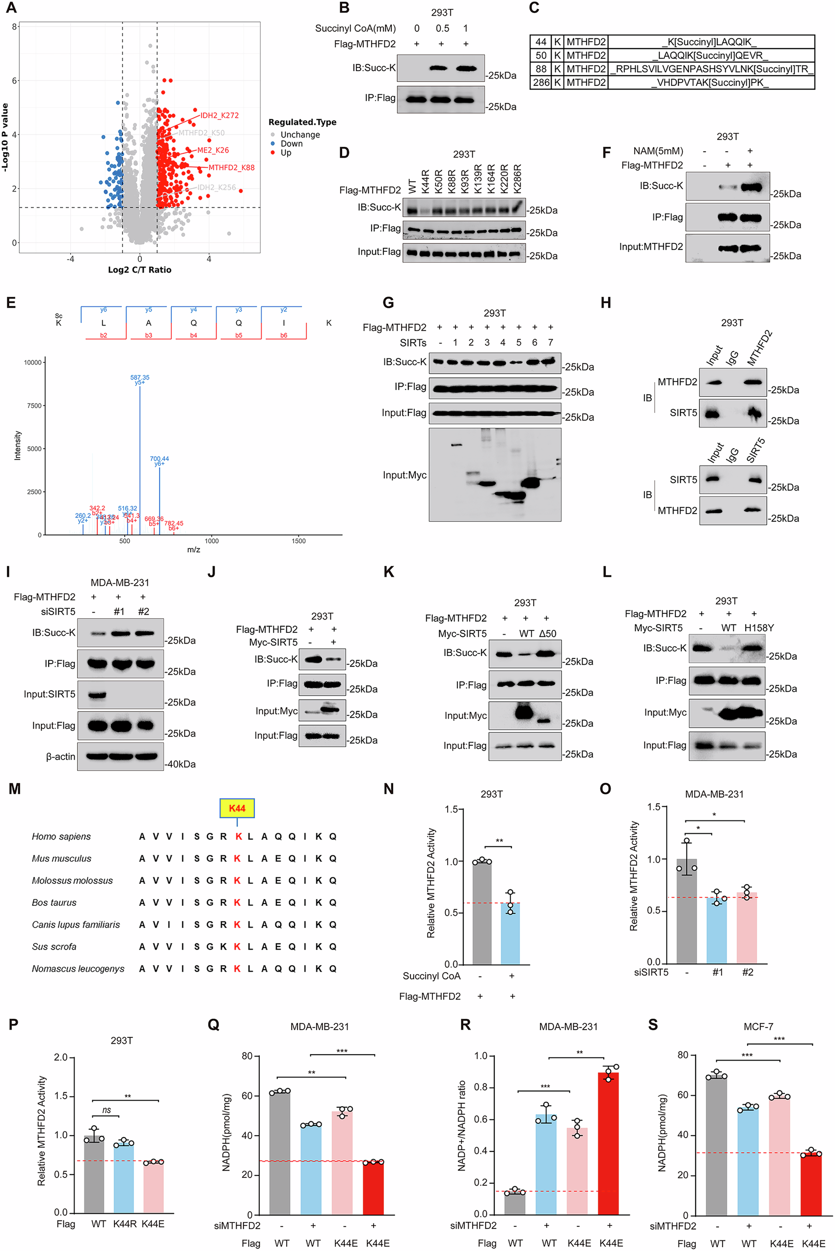
Fig. 2: SIRT5 activates MTHFD2 activity through dessuccinylation and promotes NADPH production.

A Volcano plot of changes in MTHFD2, ME2, and IDH2 succinylation modification sites in U2OS cells treated with 20 μM Etoposide. B In vitro MTHFD2 succinylation assay. MTHFD2 proteins were incubated with different concentrations of succinyl-CoA. Protein succinylation levels were analyzed by western blotting. C Possible succinylation sites of MTHFD2 identified by LC-MS. D Measurement of MTHFD2 succinylation in HEK293T cells transfected with Flag-tagged wide-type (WT) or mutant (K44R, K50R, K88R, K93R, K139R, K164R, K220R, and K286R) MTHFD2. MTHFD2-Flag was immunoprecipitated and its succinylation was examined with a pan-succinylated lysine antibody. E Identification of succinylated peptides around MTHFD2 K44 as determined by mass spectrometry. F Succinylation levels of ectopically expressed MTHFD2 in HEK293T cells were measured. Cells were treated with 5 mM NAM for 3 h before harvesting. MTHFD2-Flag was immunoprecipitated from cell lysates and its succinylation was examined with a pan-succinylated lysine antibody. G SIRT5, instead of other sirtuins, decreases MTHFD2 succinylation level. HEK293T cells were cotransfected with Flag-tagged MTHFD2 and Myc-tagged SIRT1, SIRT2, SIRT3, SIRT4, SIRT5 or SIRT6. Precipitated SHMT2 proteins or ectopically expressed SIRT3, SIRT4, or SIRT5 were determined. Relative succinylation level was quantified. H Endogenous interaction of SIRT5 and MTHFD2 in HEK293T cells. I The effect of knockdown of SIRT5 on succinylation of MTHFD2 in MDA-MB-231 cells. J SIRT5 decreases the MTHFD2 succinylation level. Myc-SIRT5 plasmid was transfected into HEK293T cells. The MTHFD2 succinylation level was detected by western blotting. K SIRT5 mainly desuccinylates MTHFD2 in mitochondria. Flag-tagged MTHFD2 and Flag-tagged SIRT5 or mitochondrial transit peptide defective SIRT5Δ50 were cotransfected into HEK293T cells. Succinylation of precipitated MTHFD2 was determined. Relative succinylation level was quantified. L WT SIRT5 but not its catalytic-dead H158Y mutant decreases the MTHFD2 succinylation level. WT SIRT4 and H158Y mutants were transfected into HEK293T cells. The MTHFD2 succinylation level was detected by western blotting. M The K44 residue of MTHFD2(marked red) is evolutionarily conserved. N In vitro succinylation of MTHFD2 decreased its activity. MTHFD2 proteins were purified and incubated with or without 100 μM succinyl-CoA for 30 min at 37 °C before western blotting and MTHFD2 enzymatic assays were performed. Unpaired two-tailed t-test was used for statistical analyses. O MTHFD2 enzyme activity was determined after SIRT5 knockdown. MTHFD2 enzymatic activity was quantified. P K44E mutation decreased MTHFD2 activity. Different MTHFD2 plasmids were transfected into HEK293T cells, and MTHFD2 proteins were purified from these cells and subjected to MTHFD2 enzymatic activity analyses. Q NADPH levels in MDA-MB-231 cells overexpressing Different MTHFD2 plasmids in the absence of MTHFD2 siRNA are shown. R NADP+/NADPH ratio in MDA-MB-231 cells overexpressing Different MTHFD2 plasmids in the absence of MTHFD2 are shown. S NADPH levels in MCF-7 cells overexpressing Different MTHFD2 plasmids in the absence of MTHFD2 siRNA are shown.