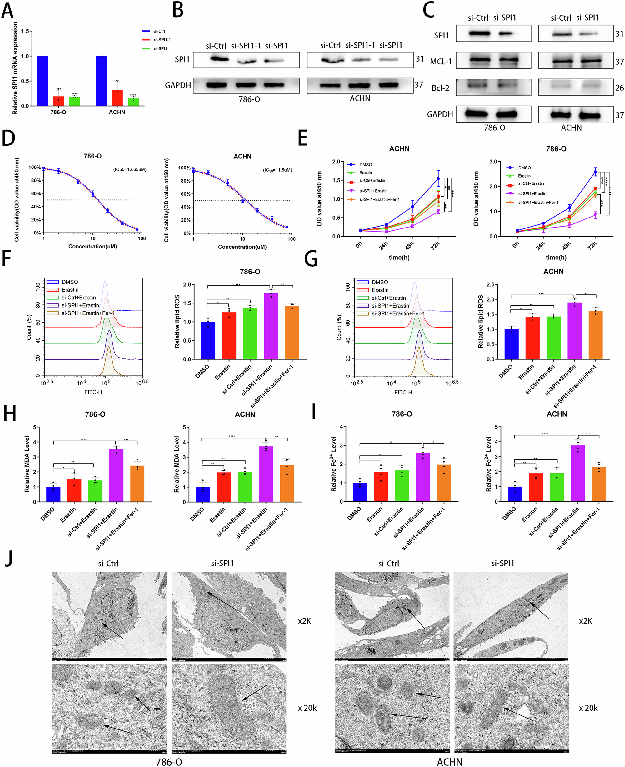
Fig. 2: Knockdown of SPI1 promotes ferroptosis in ccRCC.
From: Therapeutic targeting SPI1 in combination with erastin promotes ferroptosis in ccRCC

A, B qRT‒PCR and western blot examined the efficiency of SPI1 knockdown in 786-O and ACHN. C SPI1, MCL-1 and Bcl-2 proteins were detected in the si-Ctrl group and si-SPI1 group of 786-O and ACHN cell lines. D IC50 values of the corresponding cell lines measured after treatment of 786-O and ACHN with erastin. E CCK-8 assays were used to analyse the effect on cell viability in 786-O and ACHN. F, G Flow cytometry was used to detect lipid peroxidation level in 786-O and ACHN (n = 3). H, I MDA and Fe2+ levels were measured separately in 786-O and ACHN (n = 4). J Electron microscopy imaging was conducted in 786-O and ACHN. Mitochondria are marked by black arrows. Data are presented as the mean ± SD and analyzed by t -test or Kruskal-Wallis test. *: P < 0.05, **: P < 0.01, ***: P < 0.001.