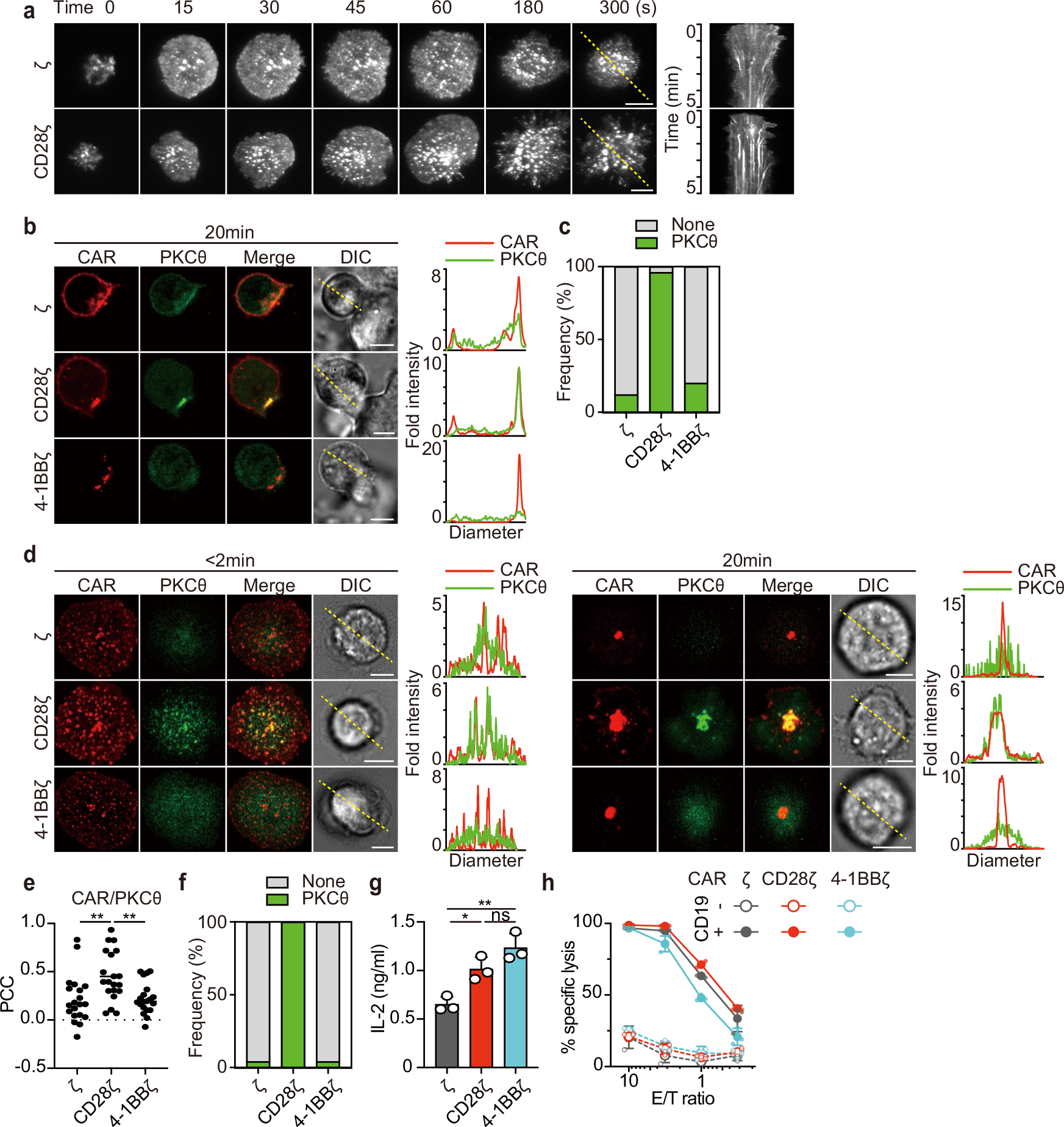
Fig. 2: CD28ζ.CAR effectively introduces translocation of PKCθ at an immunological synapse and CAR microclusters correlating with T-cell responses.

a Splenic T cells expressing ζ.- or CD28ζ.CAR-EGFP were plated onto an SLB containing ICAM-1– and hCD19–GPI and real-time imaged by TIRF microscopy (times are above images; Supplementary Movies 1, 2). Clustering and centripetal movement of CAR on the diagonal yellow lines are presented as horizontal elements in kymographs. b, c Splenic T cells expressing ζ.-, CD28ζ.-, or 4-1BBζ.CAR-HaloTag and PKCθ-EGFP were conjugated with EL-4-hCD19 cells and real-time imaged by confocal microscopy 20 min after contact. Histograms show fold FI of CAR and PKCθ on the diagonal yellow lines (b). Conjugated pairs in (b) were categorized by translocation of PKCθ at the interface (n = 30) (c). d–f The T cells in (b) were plated onto an SLB containing ICAM-1– and hCD19–GPI. The cells were real-time imaged by confocal microscopy 2 min or 20 min after contact. Histograms show fold FI of CAR and PKCθ on the diagonal yellow lines (d). The scatter plots summarizing the PCC values in (d) (2 min). PCC was calculated between CAR/PKCθ in the indicated pattern by 20 randomly plotted profiles on 10 cells. Horizontal bars, average (e). The graph shows the frequency of cells with CAR and PKCθ colocalized at the center of the T-SLB interface in each CAR-T cell at 20 min in (d) (n = 25) (f). g Splenic CD8+ T cells introduced by ζ., CD28ζ., or 4-1BBζ.CAR were cocultured with EL-4-hCD19 cells for 6 h. The concentration of IL-2 in each supernatant was measured by ELISA. h The T cells in (g) were analyzed for cytotoxicity to EL-4-hCD19 cells at the indicated E/T ratios 18 h after conjugation. All data are representative of three independent experiments. Bars, 5 μm. Data are presented as mean values ± SD. Statistical analysis was performed using one-way ANOVA. ns, not significant, *p < 0.05, **p < 0.01.