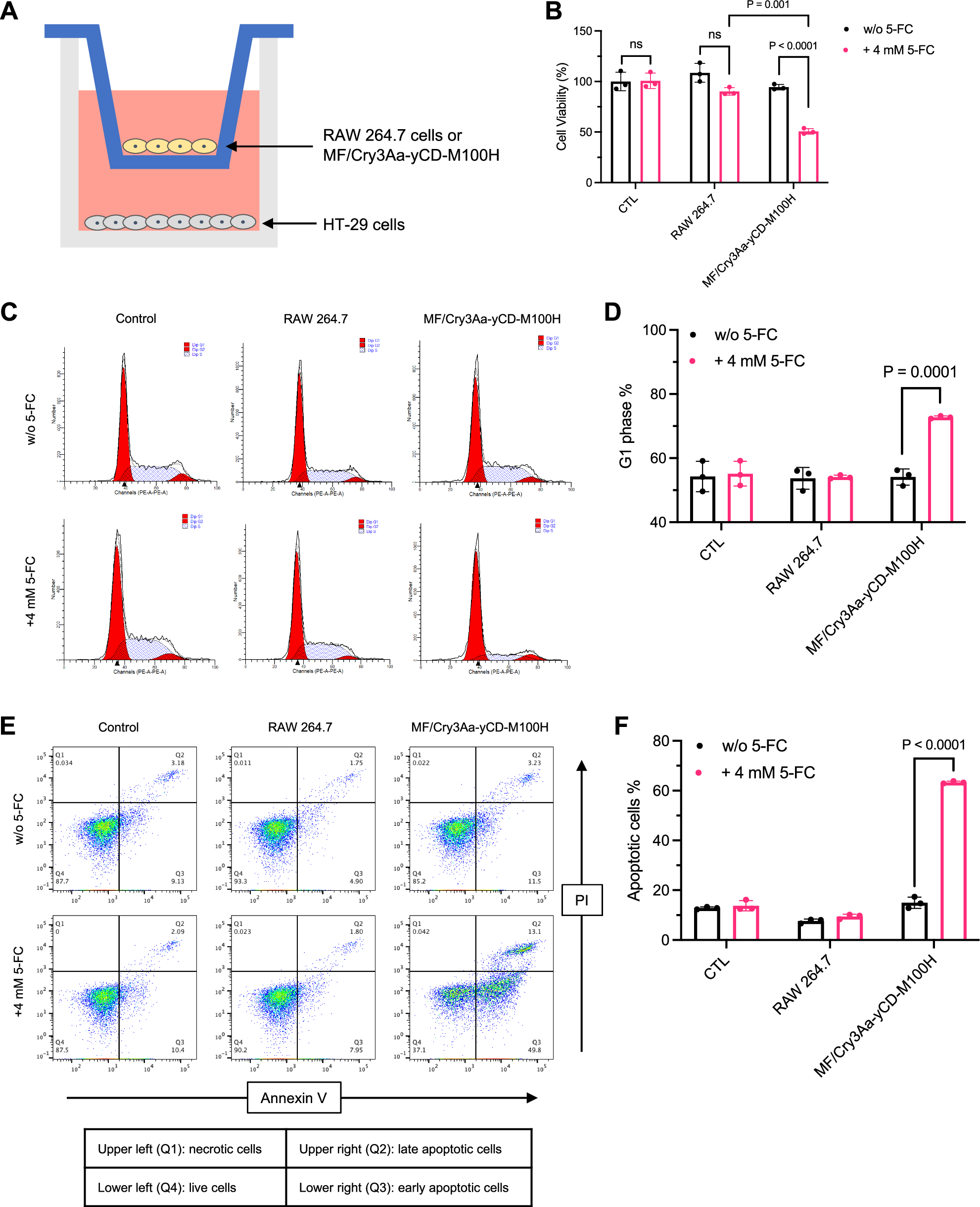
Fig. 5: Anti-cancer effect of MF/Cry3Aa-yCD-M100H with 5-FC on HT-29 cells.

A Schematic representation of the transwell set-up used in the investigation of the effect of MF/Cry3Aa-yCD-M100H in combination with 5-FC on HT-29. B Cytotoxicity of MF/Cry3Aa-yCD-M100H in the presence of 5-FC against HT-29 cancer cells. C–F Flow cytometric analysis of the HT-29 cells after treatment with the conditioned medium of MF/Cry3Aa-yCD-M100H or crystal-free MFs in the presence or absence of 5-FC. Histogram of the DNA content at different phases of cell cycle (C) and the percentage of HT-29 cells in G1 phase (D). Representative scatter plots of the differentially treated HT-29 cells stained with Annexin V and propidium iodide (PI) (E) and the percentage of apoptotic cells (F). All experiments were performed in triplicate. Data were shown as mean ± SD.