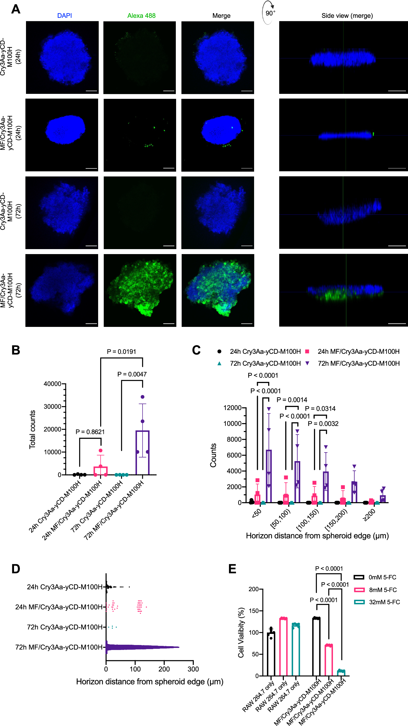
Fig. 7: Penetration of MF/Cry3Aa-yCD-M100H and its anti-tumor efficacy in tumor spheroid.

A Confocal images of HT-29 spheroids treated with Cry3Aa-yCD-M100H or MF/Cry3Aa-yCD-M100H for 24 or 72 h. Images shown are horizontal (left, scale bar: 100 μm) and vertical (right, scale bar: 75 μm) cross sections of the middle layers of spheroids. Cry3Aa-yCD-M100H were labeled with Alexa-488 maleimide dye (green) and HT-29 spheroids were stained with DAPI (blue). B–E Quantitative analysis of the crystals (B) in the middle layers of the tumor spheroid and (C, D) their distributions in different penetration distance zones. The penetration depth was measured horizontally from spheroid edge. Image analysis was performed using CellProfiler. Data were shown as mean ± SD (n = 4).