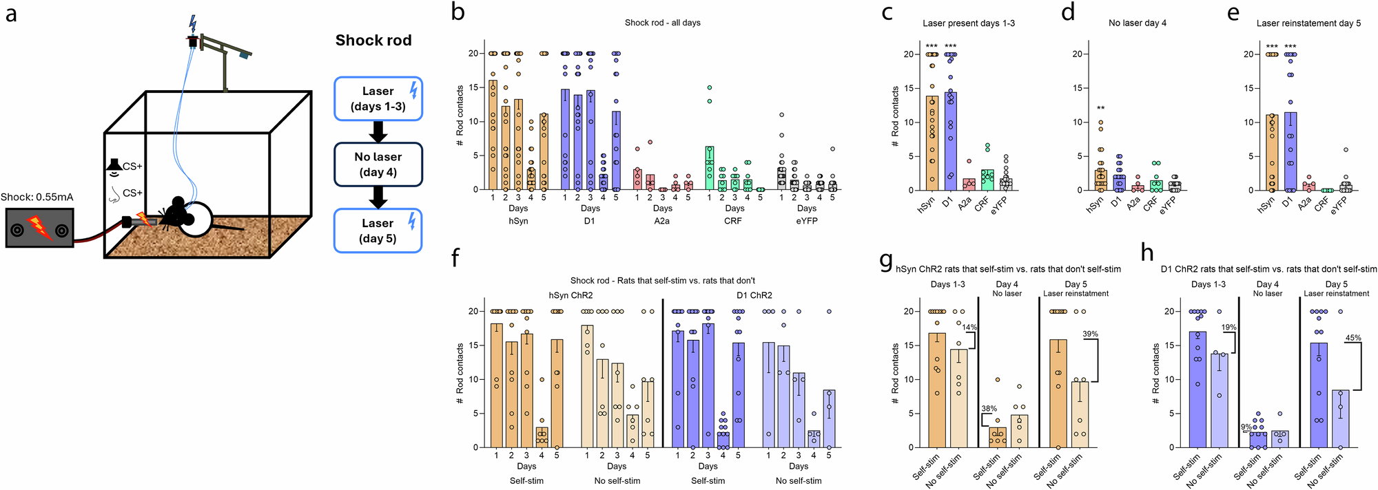
Fig. 2: CeA hSyn or D1 ChR2 creates shock rod attraction.

a Schematic diagram of shock rod chamber. Laser illuminations were paired whenever a rat was within ≤2 cm distance from shock rod. An auditory Pavlovian CS+ was also paired with laser activations, and a contextual odor CS+ was placed under the shock rod. b CeA hSyn ChR2 (N = 26) and D1 ChR2 (N = 19) rats showed high levels of approach and contacts with the laser-paired shock rod across Days 1–3, but A2a(D2) (N = 4) rats and CRF ChR2 (N = 8) rats did not. On Day 4 laser was discontinued (laser extinction trial). On Day 5 laser illuminations were resumed. c Average number of shock rod contacts on laser-paired days 1–3. d Contacts with shock rod nearly disappeared when laser was discontinued on day 4. e Contacts with the shock rod increased again when laser pairing was reinstated on day 5. f Both hSyn ChR2 (N = 12) and D1 ChR2 (N = 12) individuals that self-stimulated laser in the nose-poke/spout-touch task and individuals that failed to self-stimulate (hSyn ChR2 N = 7, D1 ChR2 N = 4) show robust shock rod attraction across days 1–3. Attraction disappeared on day 4 when laser was turned off (laser extinction), and reinstated on day 5 when laser illumination resumed. g, h For both hSyn ChR2 and D1 ChR2 groups, individuals that self-stimulate show modestly higher attraction to the shock rod on laser-paired days, although the difference was not statistically significant with these Ns. Data represent means and SEM. **p < 0.01, ***p < 0.001.