Fig. 2: A synthetic heparin-mimetic hydrogel recapitulates pro-angiogenic property of native heparin without anti-coagulant activity.
From: Engineering a heparin-mimetic biomaterial to promote tissue vascularization

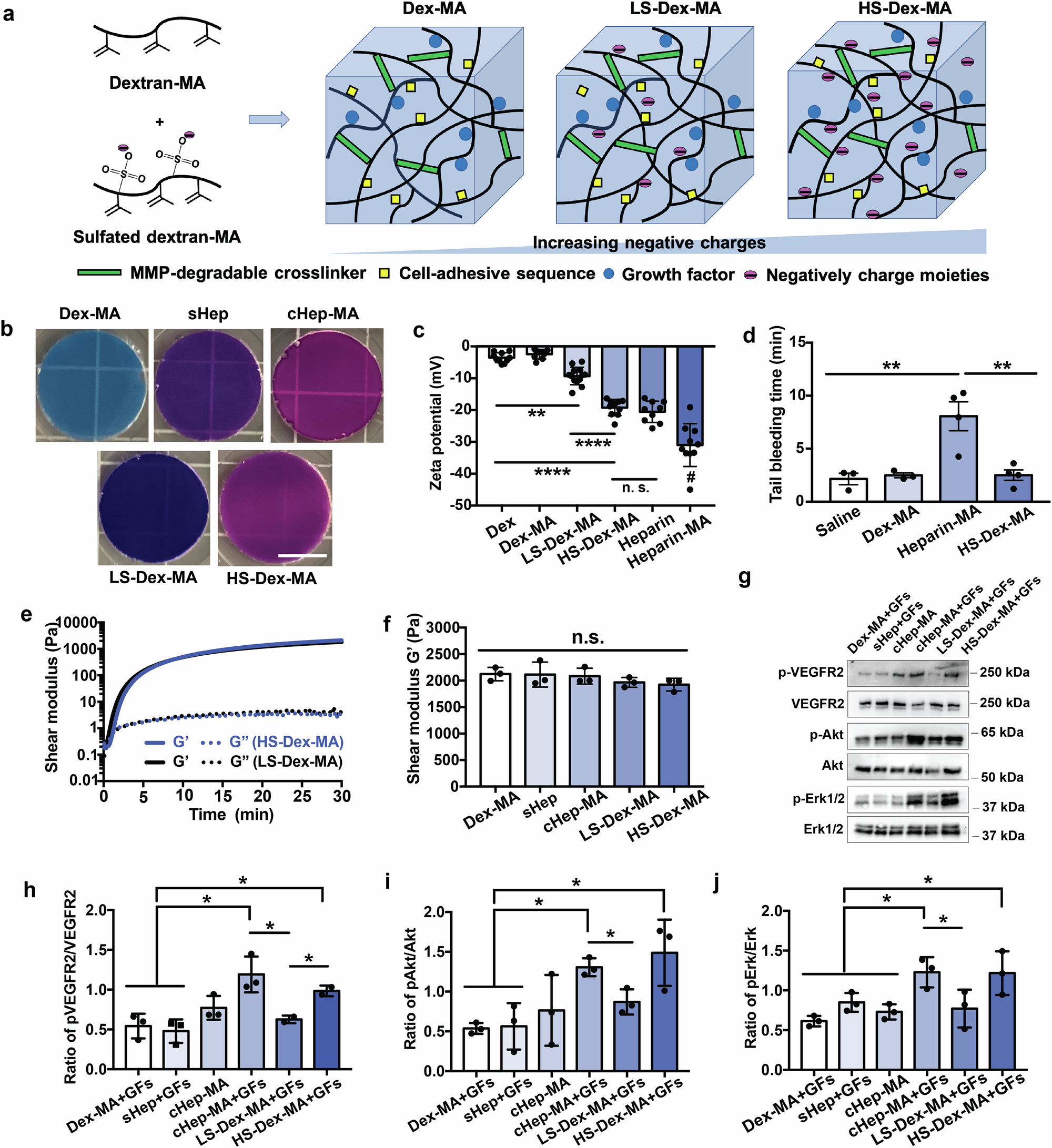
a Schematic of sulfated dextran hydrogel formation with increased negative charge density to mimic native heparin. Synthetic heparin-mimetic hydrogels were formulated by co-crosslinking Dex-MA and sulfated-Dex-MA (4 wt%, Dex-MA : sulfated-Dex-MA = 80 : 20, w/w(%)) in the presence of thiolated cell-adhesive peptide and di-thiol terminated MMP-cleavage peptide crosslinkers via a Michael-type addition reaction, identical crosslinking reaction employed in heparin-conjugated dextran gels. b Images of hydrogels with various compositions incubated in DMMB solution where the purple color is indicative of sulfate content, scale bar: 5 mm. c Zeta potential characterization of sulfated dextran with varying degrees of sulfation (LS-Dex-MA, n = 13 and HS-Dex-MA, n = 10) in comparison to unmodified dextran (Dex, n = 10), methacrylated dextran (Dex-MA, n = 8), native heparin (n = 9), and methacrylated heparin (Heparin-MA, n = 10). d Quantitative analysis of anticoagulant activity of saline control (n = 3), Dex-MA (n = 3), heparin-MA (n = 4), and sulfated-Dex-MA (n = 4) using a tail-bleeding assay. e Oscillatory shear rheology time course of sulfated dextran gels formulated with varying sulfation degrees, conducted at 37 °C with frequency of 6.28 rad/s and 1% strain, n = 3. f Hydrogel stiffness measurements using oscillatory shear rheology across various hydrogel compositions crosslinked at 4 wt% with an intermediate crosslinking ratio (1:0.75), showing no statistical differences among groups with a shear modulus (G’ ~ 2000 Pa), n = 3. g Representative western blots of angiogenesis signaling pathways with HUVECs cultured on different hydrogel compositions. All material conditions were loaded with GFs during hydrogel formulation unless otherwise indicated. h-j Corresponding quantification of western blot associated with pVEGFR2, pAkt and pERK1/2 signaling in (g), n = 3. **P ≤ 0.01, ****P ≤ 0.0001, # indicates that group is statistically significant compared to all other groups with ****P ≤ 0.0001, n. s. represents no statistical differences. Scatter dot plots with error bars represent means with standard deviations.