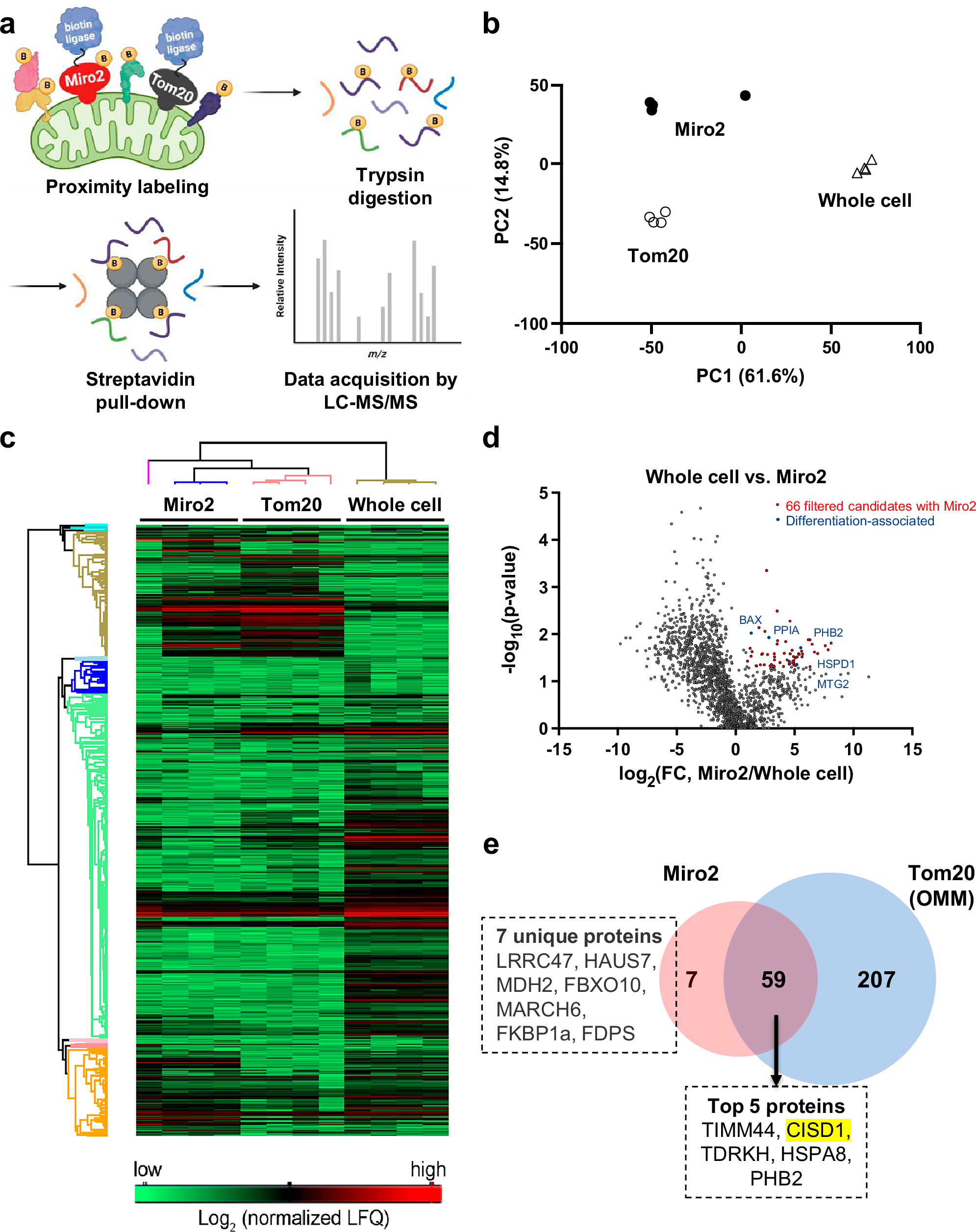
Fig. 2: Miro2 proximal protein identification.

a Schematic of the process used to obtain the enriched Miro2-interacting proteins. b PCA plot showing the segregation of the identified interactomes between the control (Whole cell, Tom20) and the Miro2 interactome (Miro2) across the two PCA axes. Data points for Miro2 (solid circles), Tom20 (white circles), and Whole cell (triangles); four biological replicates are shown. The percentages correspond to the relative contribution of each axis to the overall variation in protein expression. c Heatmap of the log2-fold change (FC) in the abundance of proteins identified for each sample with Miro2, Tom20 and Whole cell enrichment. d Volcano plots display quantified protein interactors of Miro2 compared with those in the Whole cell. Red dots represent enriched proteins (fold change ≥2, p-value < 0.05). e Venn diagram of Miro2 interactors shows unique and overlapping interactors of Miro2 and Tom20, which are filtered by Whole-cell interactors.