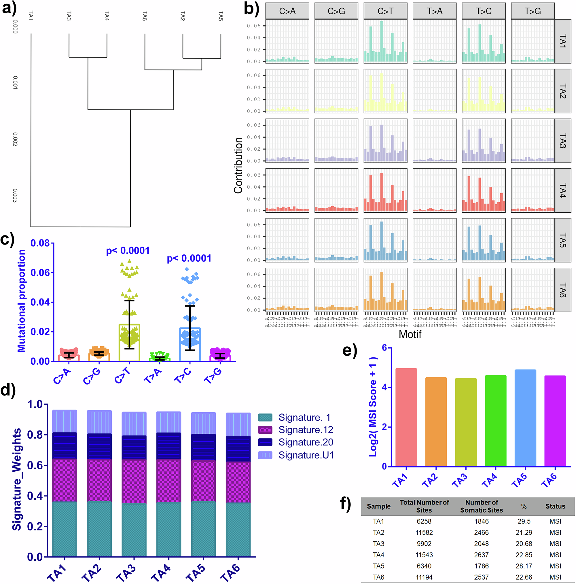
Fig. 5: Divergent mutational features and MSI status of T. annulata infected bovine lymphocytes compared to the reference.
From: Genomic characterization of host gene alterations in Theileria annulata-transformed leukocytes

a Dendrogram represents the hierarchical clustering of the mutational spectrum across six T. annulata infected samples. b Contribution of six mutational subtypes (C > A, C > G, C > T, T > A, T > C, T > G) represented in the form of a bar chart for all six different datasets (TA1-TA6), marked with different color codes. c C > T and T > C substitutions are significantly elevated across all six samples compared to the other four. Mutational proportion data of all the 16 possible tri codons for each substitution for all six samples have been represented as a scattered plot. The error bars reflect mean and standard deviations. One-way ANOVA analysis was carried out to perform multiple comparisons among all six single-base substitutions. The graph represents the frequency of each substitution for all six samples. Tukey’s multiple comparisons test was used and the p-value was calculated **** (p < 0.0001). d Mutational signature present in all T. annulata infected samples: We reconstructed the proportion of mutational signatures of each sample based on a predefined mutational spectrum of 30 COSMIC signatures. The four identified signatures in the infected samples are shown. e The bar graph displays the MSI score of all six samples in the Log2(MSI Score+1) scale. f The table represents the percentage of MSI sites along with the MSI status of all six samples.