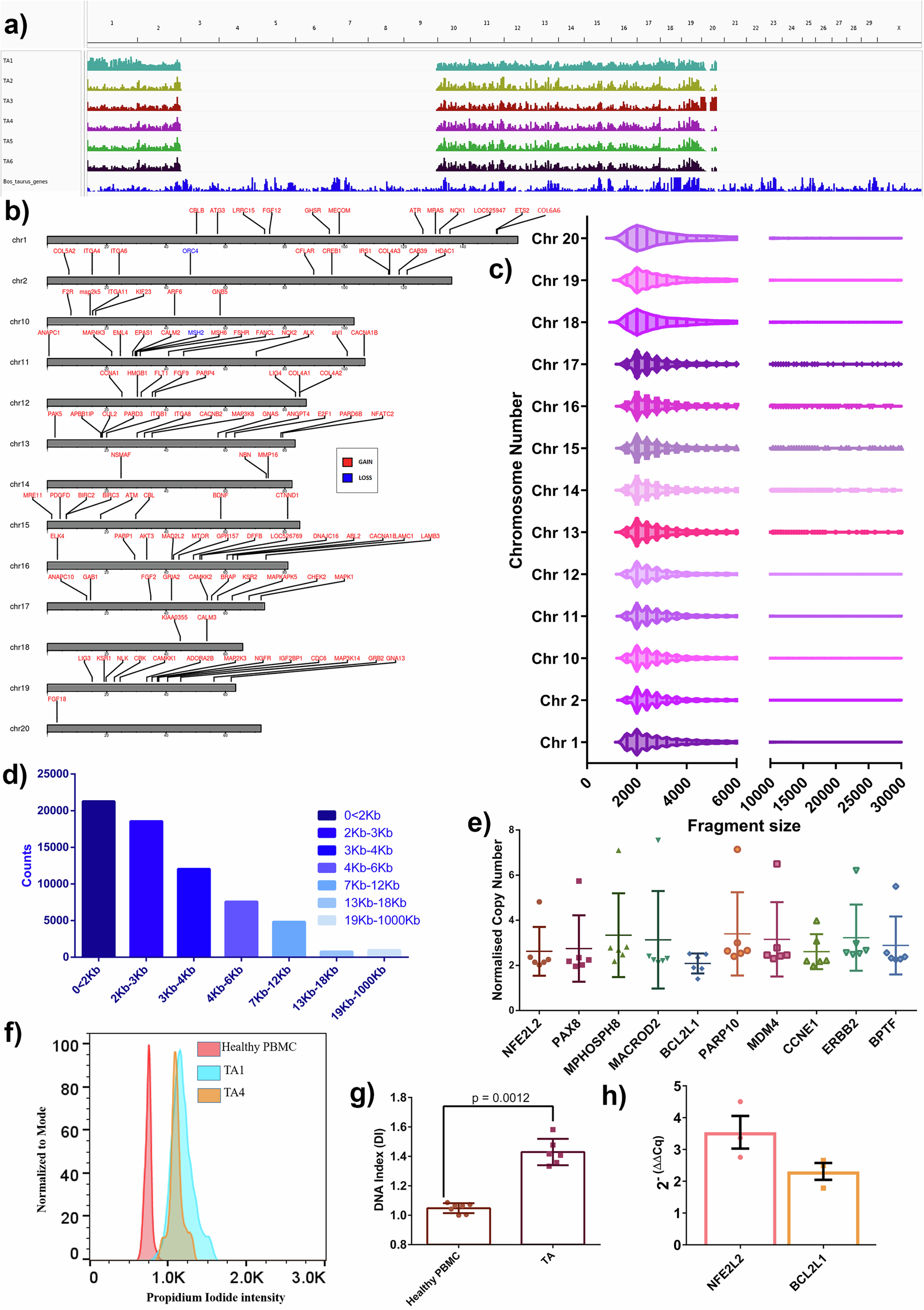
Fig. 6: Analysis of CNVs of six T. annulata infected samples.
From: Genomic characterization of host gene alterations in Theileria annulata-transformed leukocytes

a The graph illustrates the chromosomal distribution of copy number variations (CNVs) across six samples, using the Bos taurus genome as a reference. The bottom histogram represents the CNV profile of the reference genome, providing a baseline for comparison. The six individual plots above correspond to the CNV profiles of each sample, arranged chromosome-wise. Deviations from the baseline indicate copy number gains or losses, highlighting genomic regions with potential amplifications or deletions. b The figure displays key genes found to be commonly affected across all six samples, mapped chromosome-wise. Each horizontal line represents a chromosome, labeled with its corresponding number. Gene names in red indicate regions with copy number gains, while gene names in blue represent regions with copy number losses. c The horizontal bar graph represents the chromosome-wise distribution of fragment sizes for both amplifications and deletions. Error bars indicate the mean ± standard deviation (SD), showing the variation across samples. d The bar graph represents the absolute count of copy number variations (CNVs) across different size categories. The x-axis denotes CNV size ranges (e.g., 0–2 kb, 2–3 kb), while the y-axis shows the total number of variations in each category. The number of CNVs is highest in the smallest size range (0–2 kb) and gradually decreases with increasing fragment size. e The scatter plot presents the normalized copy number values for individual genes that were significantly altered across multiple cancer types, analyzed in all six samples. Each point represents a gene, with error bars showing the standard deviation (SD) across the samples. f The histogram represents the flow cytometry-based DNA content in Theileria annulata-infected cells (TA1 and TA4) compared to healthy PBMCs. The x-axis denotes propidium iodide intensity, while the y-axis shows the cell number normalized to mode. g The bar graph represents the DNA index derived from flow cytometry data, comparing healthy PBMCs and Theileria annulata-infected cells (TA). A Mann-Whitney test yielded a p-value of 0.0012, indicating a statistically significant difference. Bars represent the mean DNA index, with error bars showing the standard deviation (SD). h The bar graph represents qPCR-based relative gene expression analysis of NFE2L2 and BCL2L1, using HPRT as the housekeeping control. Fold change was calculated using the 2^ − ΔΔCT method, and error bars indicate the standard error of the mean (SEM).