Fig. 4: Evaluation of deep learning-based CHD diagnosis for mouse fetal hearts.
From: Deep learning-based detection of murine congenital heart defects from µCT scans

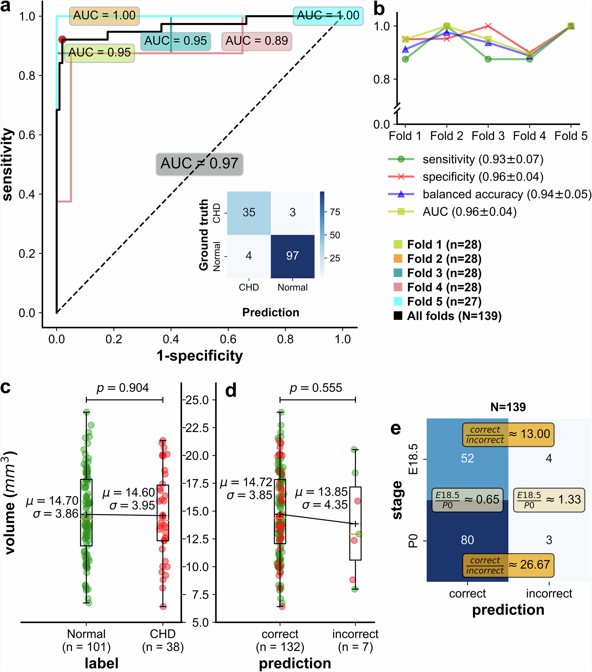
Diagnostic performance on the initial cohort of n = 139 mice. a Diagnostic performance for the detection of malformed (CHD) hearts as measured by the receiver operating characteristic (ROC) curve and the area under the curve (AUC) of five models/folds (each shown in a different color). The AUC ranges from 0.89 to 1.00, and the overall AUC (black line) is 0.97 (see Methods). The confusion matrix corresponds to the ensemble of five folds with AUC = 0.97. b Performance metrics for diagnostic performance in five-fold cross-validation. The CHD detection model achieved an average AUC, sensitivity, specificity, and balanced accuracy of 96 ± 4%, 93 ± 7%, 96 ± 4%, and 94 ± 5%, respectively, as assessed by five-fold cross-validation. c, d Boxplots compare the heart volumes computed from the automated segmentations for CHD vs normal cases (c) and for correct vs. incorrect classifications (d). Green dots correspond to normal hearts, red dots to hearts with CHD. e Contingency table counting the number of samples with correct or incorrect predictions according to the developmental stage. Source data is available in Supplementary Data 1.