Fig. 3: Intracerebral injections of platelets.
From: Platelets regulate neural and oligodendroglial progenitors when infiltrating the brain parenchyma

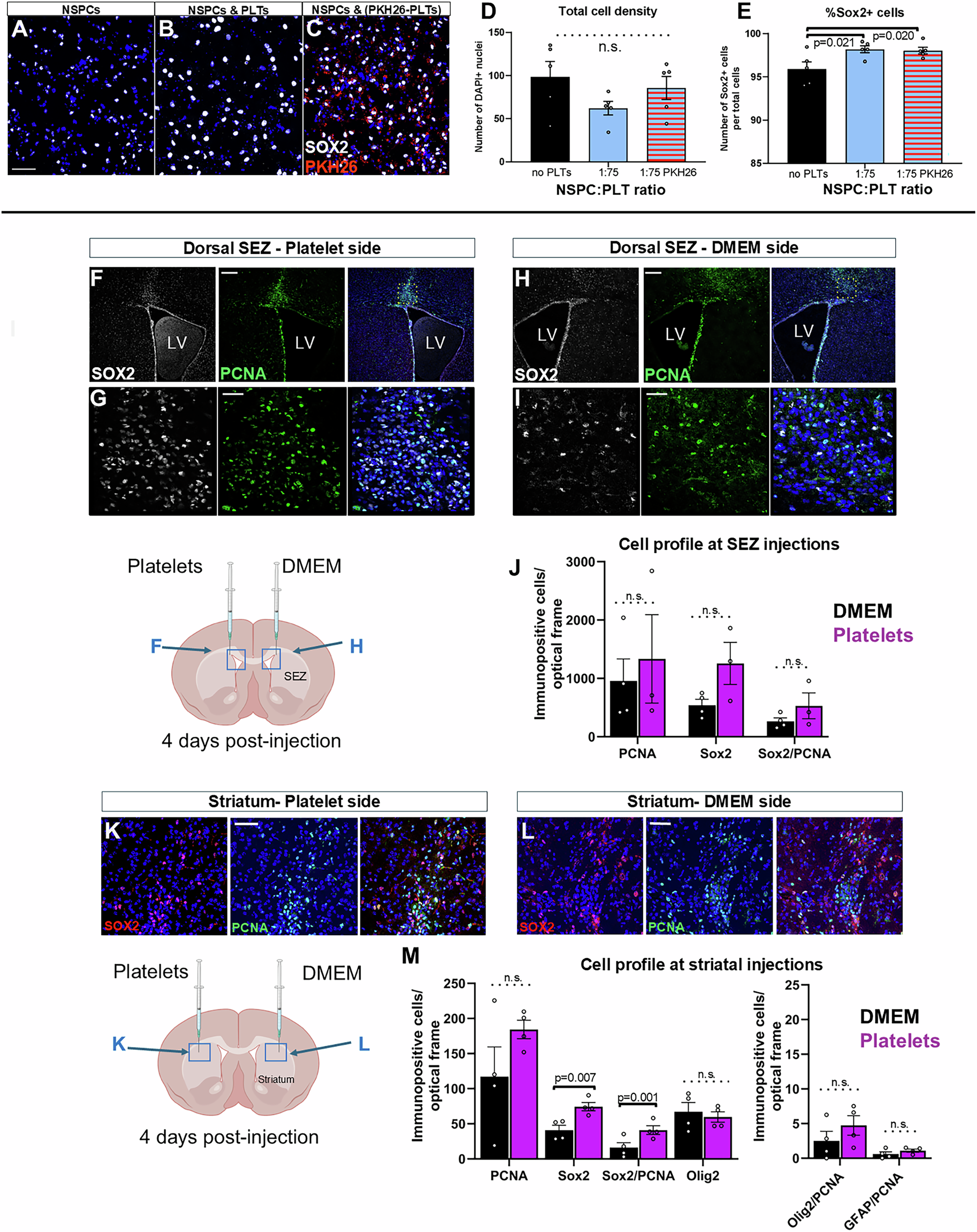
A–C Microphotographs of a pure NSPC culture (in A) and of NSPC/platelets (PLTs) co-cultures (in B, C), after immunostaining for Sox2 (in white). PKH26-labelled platelets are visible in red, in (C). D, E Graphs showing the total cell numbers and the percentage of Sox2+ cells in pure NSPC cultures (no PLTs) and in co-cultures of NSPC and PLTs, at a 1:75 ratio, to compare the effects of washed PLTs with or without labelling with PKH-26. F–I Microphotographs of mouse brain sections, immunostained for PCNA (in green) and Sox2 (in white), 4 days after the intracerebral injection of PLTs, or DMEM, in the dorsal horn of the SEZ, as depicted in the adjacent schematic illustration. The areas outlined in (F) and (H) are shown in higher magnification in (G) and (I), respectively. J Graph showing the numbers of PCNA+, Sox2+, and double+ PCNA/Sox2 cells at the area of injection of DMEM or platelets, in the dorsal SEZ. K, L Microphotographs of mouse brain sections, immunostained for PCNA (in green) and Sox2 (in red), 4 days after the intracerebral injection of PLTs, or DMEM, in the striatum, as depicted in the adjacent schematic illustration. M Graphs showing the numbers of PCNA+, Sox2+, double+ Sox2/PCNA, Olig2+, double+ Olig2/PCNA, and double+ GFAP/PCNA cells at the area of injection of DMEM or platelets, in the striatum. [scale bars: 30 μm in (A–C, G, I, J) and 100 μm in (F, H). Bars show mean values and error bars the SEMs. 1-way ANOVAs, followed by Tukey post-hoc analyses were performed in (D, E). Paired student t-tests, for each marker set, were performed in (J, M). n.s. not significant and statistical differences are depicted by horizontal brackets and the respective p-values. LV Lateral Ventricles] [Numeric data available in Supplementary Data 1 and 2].