Fig. 5: The effects of thrombocytopenia on NSPCs and OPCs.
From: Platelets regulate neural and oligodendroglial progenitors when infiltrating the brain parenchyma

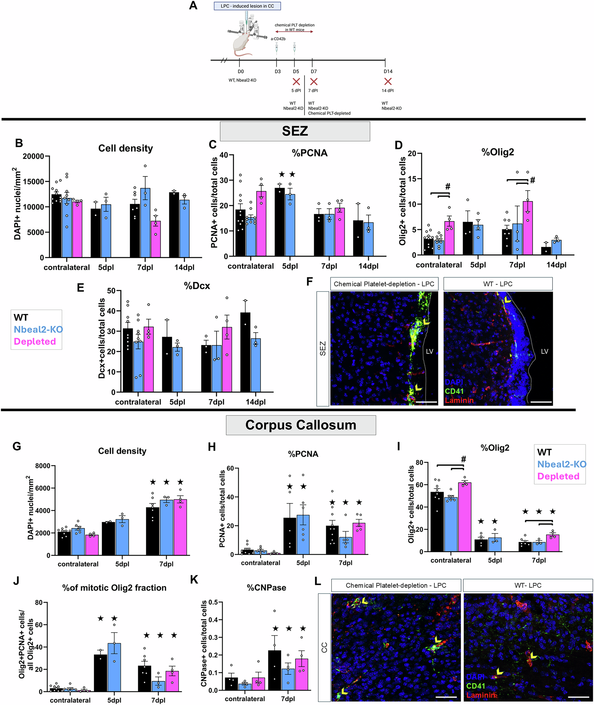
A Schematic illustration of the demyelination experiment, with a lysolecithin (LPC) injection performed in the corpus callosum (CC) at day 0. Wild-type (WT), Nbeal2-KO mice, or mice with depleted platelets were killed at different days post-lesion (dpl). Acute thrombocytopenia was induced in wild-type mice via two i.p. injections of the CD42b antibody at 3- and 5-dpl. These mice were killed at 7 dpl. B–E Scatter plot, bar graphs showing the total cell density (B) and the percentage of PCNA+ (C), Olig2+ (D) and Dcx+ (E) cells, in the SEZ of WT (black bars), Nbeal2-KO (cyan bars) and mice with chemically depleted platelets (magenta bars) in the control (uninjured) brain hemisphere and in the injured hemisphere, at different time-points. F Microphotographs focusing on the SEZ, in mouse brain sections derived from the hemisphere of lysolecithin (LPC) demyelination, at 7 dpl, in WT mice and in WT mice injected twice with the anti CD42b antibody to induce severe thrombocytopenia. The sections were immunostained for laminin (in red, to label blood vessels) and CD41 (in green, to label platelets). Note the presence of platelet aggregates (indicated by yellow arrowheads) in the SEZ parenchyma only after chemical depletion. G–K Scatter plot, bar graphs showing the total cell density (G) and the percentage of PCNA+ (H), Olig2+ (I), of the mitotic fraction of Olig2+ cells (J) cells, as well as of CNPase+ cells (K) in the CC of WT, Nbeal2-KO and of mice with chemically depleted platelets in the control (uninjured) brain hemisphere and in the injured hemisphere, at different time-points. L Microphotographs focusing on the CC, in mouse brain sections derived from the hemisphere of lysolecithin (LPC) demyelination, at 7 dpl, in WT mice and in WT mice injected twice with the anti CD42b antibody to induce severe thrombocytopenia. The sections were immunostained for laminin (in red) and CD41 (in green). Note, also here, the presence of platelet aggregates (indicated by yellow arrowheads) in the CC parenchyma only after chemical depletion. [scale bars: 50μm. The scatter plot bars show mean values and error bars the SEMs. The value of each experiment (biological sample) is depicted with a circle. 2-way ANOVAs were performed, followed by Tukey post-hoc analyses. The stars indicate statistically significant differences (p < 0.05) in the same experimental animal group when compared to the control (contralateral, uninjured) hemisphere. Significant differences (p < 0.05) within the same time-point but between different experimental groups are shown with connecting horizontal brackets and the hash marks. CC corpus callosum, LV lateral ventricle, SEZ Subependymal Zone, WT wild type].