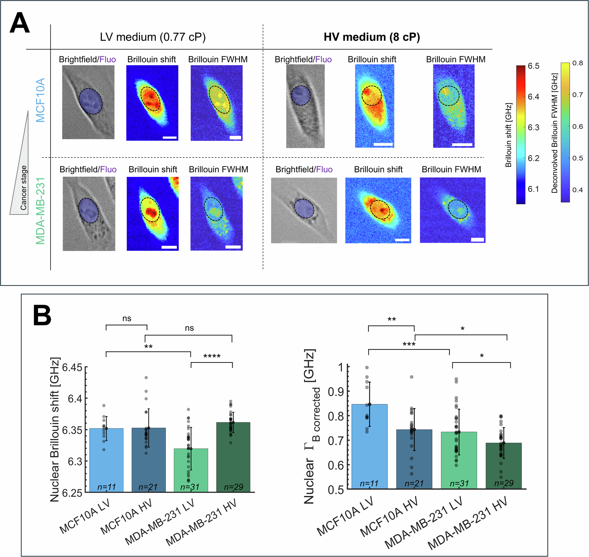
Fig. 3: Brillouin microscopy maps obtained with our custom-made BM.
From: Cellular mechanical properties in response to environmental viscosity imaged by Brillouin Microscopy

A Representative brightfield, Brillouin shift (jet colormap) and Deconvolved Brillouin FWHMs (parula colormap) maps of MCF10 and MDA-MB-231 cells grown for 1 week in media having different viscosities (LV: low viscosity medium, 0.77 cP; HV: high viscosity medium, 8 cP). See the timeline of the experiment in Fig. 2A. The dotted circles represent the nucleus position, extracted from HOECHST fluorescence maps, over which we averaged Brillouin shifts and widths. The Brillouin FWHM maps have been deconvolved point by point by considering the PSF width obtained prior to experimentation, as in Eq. 3. Scale bars = 10 microns. B Bar plots of nuclear Brillouin shifts and Deconvolved FWHMs under different media viscosities and cell lines. Data in the bar plots are shown as mean ± SD, derived from N = 5 independent measurements; the number of total data points n is written in every bar plot. Regarding Brillouin shift changes (left panel), under normal conditions of LV medium, MDA-MB231 had lower modulus than MCF10A (p = 0.003), while at HV their values matched (p = 0.45); when comparing LV with HV conditions, only cancer cells tended to augment their nuclear modulus (p < 0.0001), while non-cancer ones were unaffected (p = 0.94). Regarding corrected Brillouin FWHMs (right panel), MDA-MB231 exhibited lower longitudinal viscosity with respect to MCF10A in both LV medium (p = 0.0008) and in HV medium (p = 0.047); when passing from LV to HV medium, instead, both non-cancer (p = 0.0036) and cancerous (p = 0.047) cells reduced their nuclear longitudinal viscosity. Statistical analysis has been performed using ordinary one-way ANOVA using a Sidak correction for multiple comparisons. *p < 0.05; **p < 0.005; ***p < 0.001; ****p < 0.0001; ns not significative.