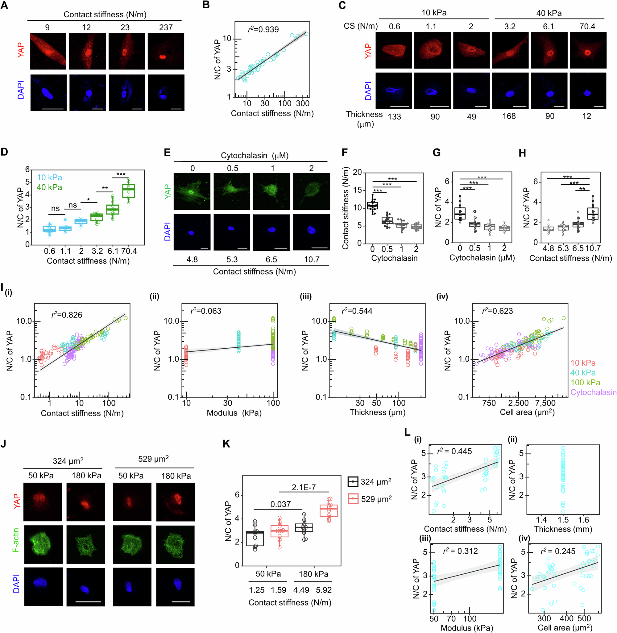
Fig. 2: Contact stiffness outperforms other individual parameters of cell-ECM systems in interpreting the mechanoregulation of YAP.
From: Contact stiffness governs cell mechanosensing through molecular clutches

A Representative immunofluorescence images of YAP and nucleus in hMSCs grown on a 100 kPa gradient thickness gel at different contact stiffness stained by YAP antibody (red) and DAPI (blue), respectively. Scale bar: 75 μm. B The statistical analysis of YAP N/C ratio in hMSCs grown on a 100 kPa gradient thickness gel at different contact stiffness as shown in (A). YAP N/C ratio scales as power functions of contact stiffness, with exponent 0.456 ± 0.015 (r2 = 0.939, P < 0.001). Grey area are 95% confidence intervals for the fitted functions. C Representative immunofluorescence images of YAP and nucleus in hMSCs grown on a 10 or 40 kPa gradient thickness gel at different contact stiffness stained by YAP antibody (red) and DAPI (blue), respectively, Scale bar: 50 μm. D The statistical analysis of YAP N/C ratio in hMSCs grown on a 10 or 40 kPa gradient thickness gel at different contact stiffness as shown in (C). All error bars are S.E.M. (n = 15, 6, 7, 11, 12, and 9 cells for CS = 0.6, 1.1, 2, 3.2, 6.1, and 70.4 N/m, respectively). E Representative immunofluorescence images of YAP and nucleus in hMSCs grown on a 100 kPa gel with constant thickness (larger than 200 μm) in the presence of Cytochalasin at different concentrations stained by YAP antibody (red) and DAPI (blue), respectively. Scale bar: 50 μm. F The statistical analysis of contact stiffness in hMSCs grown on a 100 kPa gel with different concentrations of Cytochalasin as shown in (E). All error bars are S.E.M. (n = 18, 17, 17, and 14 cells for 0, 0.5, 1, and 2 μM, respectively). G The statistical analysis of YAP N/C ratio in hMSCs grown on a 100 kPa gel with different concentrations of Cytochalasin as shown in (E). All error bars are S.E.M. (n = 18, 17, 17, and 14 cells for 0, 0.5, 1, and 2 μM, respectively). H The statistical analysis of YAP N/C ratio in hMSCs grown on a 100 kPa gel with different contact stiffness as shown in (E). All error bars are S.E.M. (n = 14, 17, 17, and 18 cells for CS = 4.8, 5.3, 6.5, and 10.7 N/m, respectively). I Relationship between YAP N/C ratio and (i) contact stiffness or other parameters ((ii) ECM stiffness, (iii) ECM thickness and (iv) cell spreading area) in hMSCs grown on grown on gradient thickness gels with different stiffness or treated with Cytochalasin. N/C of YAP scales across all the combined datasets as power functions of contact stiffness, with exponent 0.42 ± 0.013(r2 = 0.826, P < 0.001); cell spreading area, with exponent 0.837 ± 0.046 (r2 = 0.623, P < 0.001); thickness, with exponent −0.48 ± 0.029 (r2 = 0.544, P < 0.001); modulus, with exponent 0.213 ± 0.076 (r2 = 0.063, P < 0.001). J Representative images of F-actin or YAP and nucleus in hMSCs grown on micropatterned fibronectin islands at the same thickness regions for 1 days stained by phalloidin (green) or YAP (red) and DAPI (blue), respectively. Scale bar: 30 μm. K The statistical analysis of N/C of YAP in hMSCs grown on a micropatterned fibronectin islands as shown in (J). All error bars are S.E.M. (n = 9, 12, 21, and 13 cells for CS = 1.25, 1.58, 4.42 and 5.92 N/m, respectively). L YAP level scales as power functions of contact stiffness, with exponent 0.334 ± 0.06 (r2 = 0.445, P < 0.001); Modulus, with exponent 0.277 ± 0.066 (r2 = 0.312, P < 0.001); cell spreading area, with exponent 0.625 ± 0.162 (r2 = 0.245, P < 0.001); Grey area are 95% confidence intervals for the fitted functions. Grey area are 95% confidence intervals for the fitted functions. All box-whisker plots show the medians, maxima, minima, upper quartiles and lower quartiles. *P < 0.05; **P < 0.01; ***P < 0.001; ns, not significant.