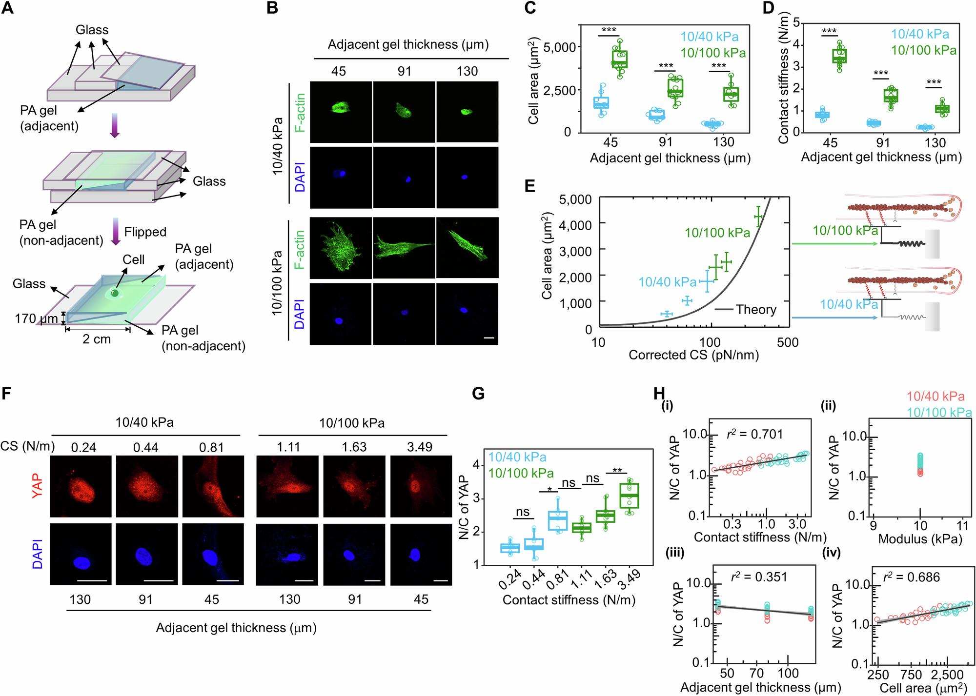
Fig. 6: The CS-based motor clutch model predicts the effect of a non-adjacent layer of composite ECM on cellular mechanosensing.
From: Contact stiffness governs cell mechanosensing through molecular clutches

A Schematic diagram of the fabrication of a two-layered ECM with gradient thickness composed of a cell adjacent layer and a cell non-adjacent layer. B Representative images of F-actin and nucleus in hMSCs grown on two-layered gradient thickness ECMs composed of a cell adjacent layer with constant elastic modulus of 10 kPa and a non-adjacent layer with varied elastic modulus of 40 (10/40 kPa) or 100 kPa (10/100 kPa) gel at distinct thickness regions stained by phalloidin (green) and DAPI (blue), respectively. Scale bar: 30 μm. C The statistical analysis of cell spreading area in hMSCs grown on two-layered gradient thickness ECM at distinct thickness regions as shown in (B). All error bars are S.E.M. (n = 8 and 11 cells for 45 μm thickness of 10/40 kPa and 10/100 kPa, respectively; n = 9 and 11 cells for 91 μm thickness of 10/40 kPa and 10/100 kPa, respectively; n = 8 and 7 cells for 130 μm thickness of 10/40 kPa and 10/100 kPa, respectively. *** P < 0.001). D The statistical analysis of contact stiffness in hMSCs grown on two-layered gradient thickness ECMs at distinct thickness regions as shown in (B). All error bars are S.E.M. (n = 8 and 11 cells for 45 μm thickness of 10/40 kPa and 10/100 kPa, respectively; n = 9 and 11 cells for 91 μm thickness of 10/40 kPa and 10/100 kPa, respectively; n = 8 and 7 cells for 130 μm thickness of 10/40 kPa and 10/100 kPa, respectively. *** P < 0.001). E The model predicted cell area (grey line) and experimental measurement in two-layered PA gels with varying non-adjacent gel moduli and a thickness gradient in the adjacent gel. The error bars represent the 95% confidence interval of the experimental data, obtained from two-layered ECMs with moduli of 10/100 kPa and 10/40 kPa, respectively. Results were obtained from \({f}_{{{{\rm{talin}}}}}=3{{{\rm{pN}}}}\). F Representative immunofluorescence images of YAP and nucleus in hMSCs grown on two-layered gradient thickness ECMs at different contact stiffness stained by YAP antibody (red) and DAPI (blue), respectively. Scale bar: 30 μm. G The statistical analysis of YAP N/C ratio in hMSCs grown on two-layered gradient thickness ECMs at different contact stiffness as shown in (E). All error bars are S.E.M. (n = 8, 9, 7, 7, 10, and 11 cells for CS = 0.24, 0.44, 0.81, 1.11, 1.63, and 3.49 N/m, respectively. *** P < 0.001; ns, not significant; compared to Unpatt). * P < 0.05; ** P < 0.01; *** P < 0.001; ns, not significant). H Relationship between YAP N/C ratio and contact stiffness or other parameters (ECM modulus, ECM thickness, and cell spreading area) in hMSCs grown on two-layered gradient thickness ECMs. All box-whisker plots show the medians, maxima, minima, upper quartiles and lower quartiles. N/C of YAP scales across all the datasets as power functions of contact stiffness, with exponent 0.263 ± 0.025 (r2 = 0.701, P < 0.001); Thickness, with exponent −0.417 ± 0.065 (r2 = 0.351, P < 0.001); cell spreading area, with exponent 0.342 ± 0.034 (r2 = 0.686, P < 0.001); Grey area are 95% confidence intervals for the fitted functions.