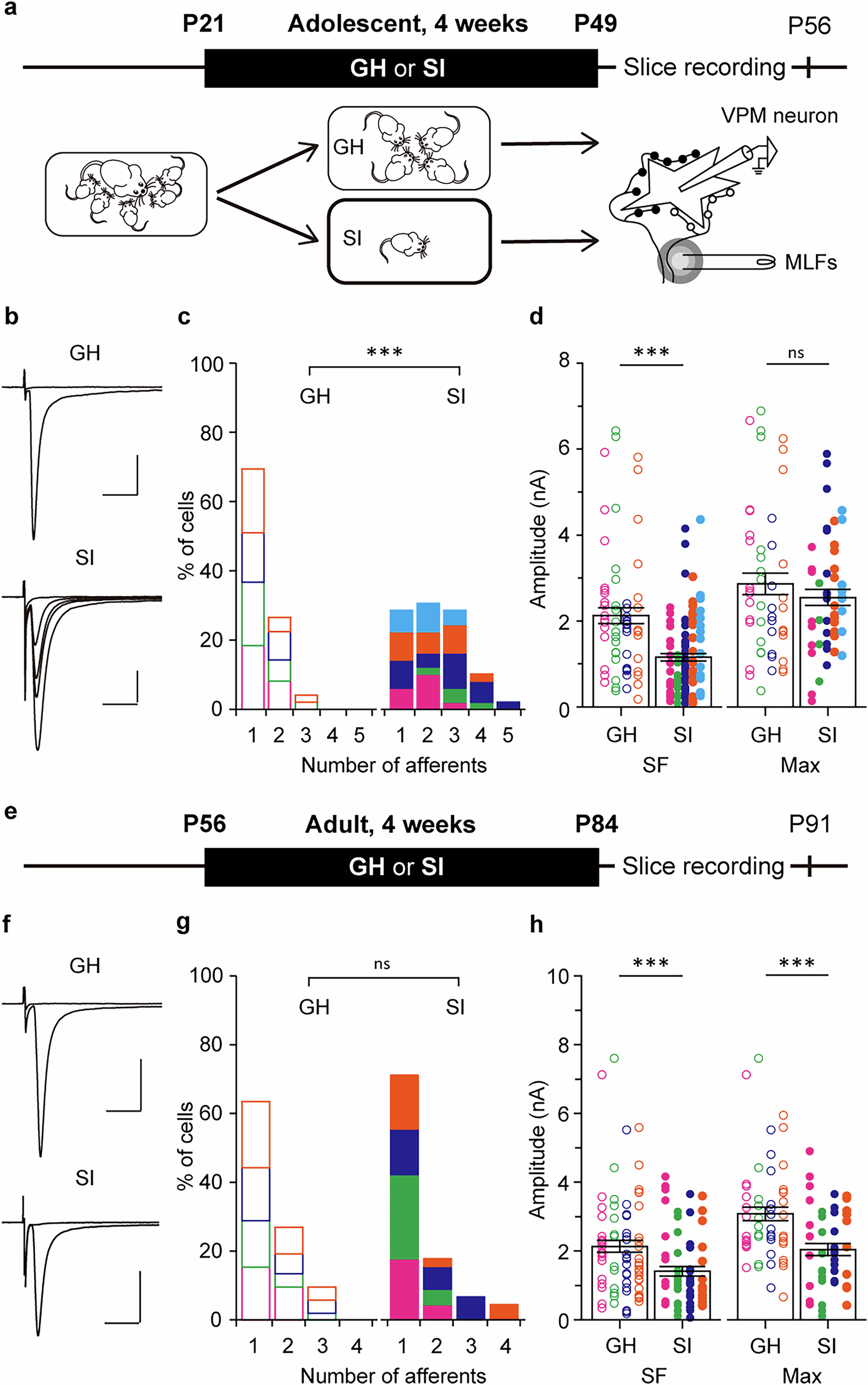
Fig. 1: Adolescent SI rearing but not adulthood SI remodels MLF-VPM synapses.

a Schematic diagram of the adolescent GH or SI rearing experiment. Male mice were weaned at P21 and divided into two rearing conditions, GH and SI. After 4 weeks in each rearing condition, electrophysiological experiments were conducted (GH, N = 4; SI, N = 5). b Representative traces of MLF-VPM EPSCs. c Histograms of afferent numbers in each condition (GH, n = 49 cells; SI, n = 49 cells; ***p < 0.001 by U-test) d Plots of SF- and Max-amplitudes (SF-amplitude: GH, n = 66 fibers; SI, n = 108 fibers; ***p < 0.001 by U-test; Max-amplitude: GH, n = 49 cells; SI, n = 49 cells; p = 0.637 by U-test). e Schematic diagram of the adulthood GH or SI rearing experiment. Mice were weaned at P21, reared in the GH condition until P56 (8 weeks old), and then divided into GH and SI (GH, N = 4; SI, N = 4). f Representative records of MLF-VPM EPSCs. g Histograms of afferent numbers (GH, n = 52; SI, n = 45; p = 0.544 by U-test). h Plots of SF- and Max-amplitude (SF-amplitude: GH, n = 65; SI, n = 75; ***p < 0.001 by U-test; Max-amplitude: GH, n = 52; SI, n = 45; ***p < 0.001 by U-test). Scale bars: 5 ms, 1 nA. Holding potential: Vh = −70 mV. Each point in d, h represents the amplitude of an individual fiber and VPM neuron, respectively. Data from different mice are shown using distinct symbols (c, d, g, h). Boxes indicate mean values with error bars showing ± SEM (d, h).