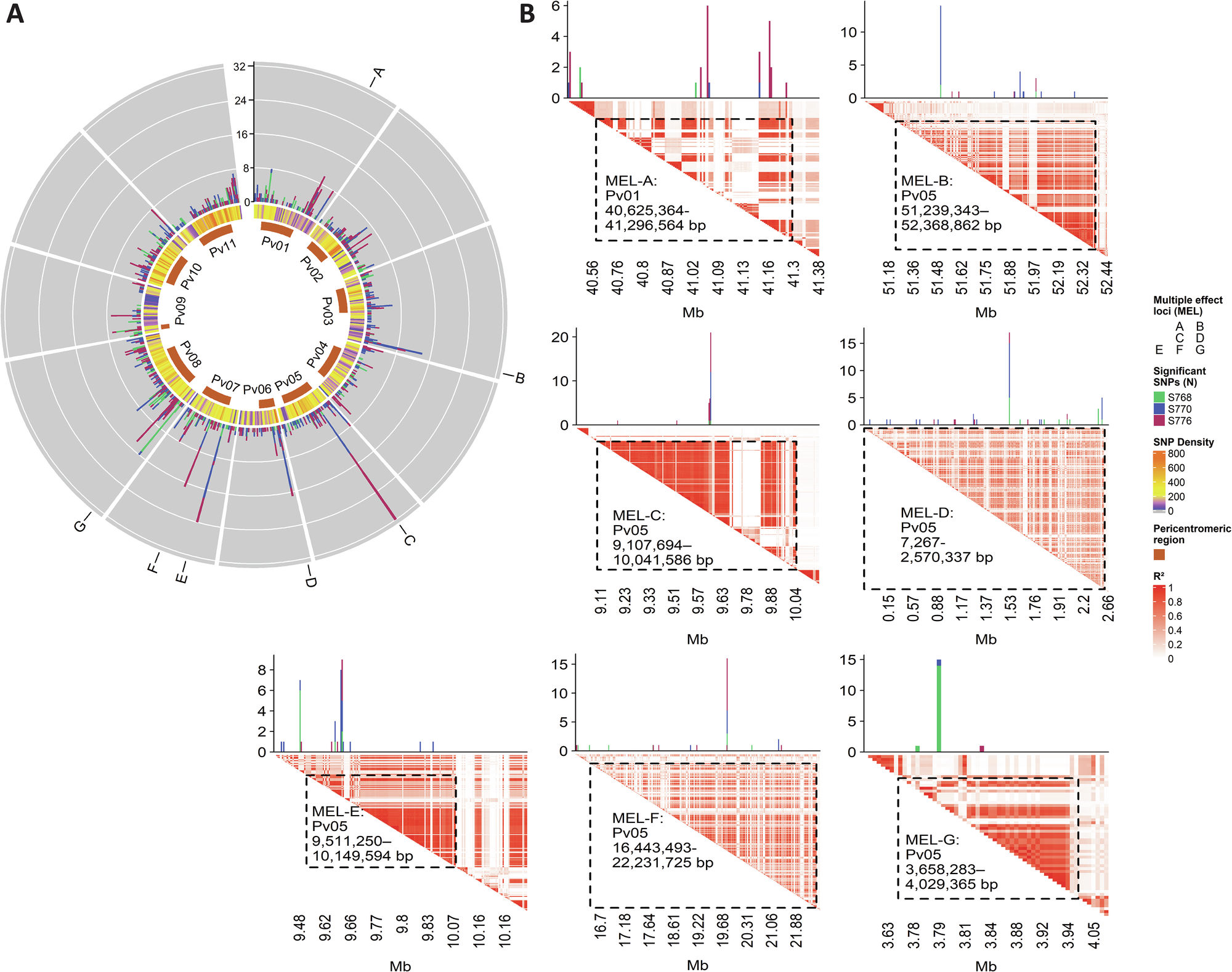
Fig. 5: Localization of MEL on the common bean genome.

A Circular stacked bar plot of the number of microbiome traits that were significantly associated with SNPs in the common bean genome (Bonferroni adjusted p value < 0.05; LOD > 6.5; SNPs were binned into 0.1 Mb bin size). MEL are marked across the genome as (A–G). The inner rings show the SNP density in each bin and the pericentromeric regions. B Linkage disequilibrium heatmaps surrounding the seven highly pleiotropic loci and defining boundaries of the MEL (A–G). Stacked bar plots represent the number of significant traits from each microbiome and are centered over their respective significant SNPs. The dashed boxes show the boundaries that comprise the MEL.