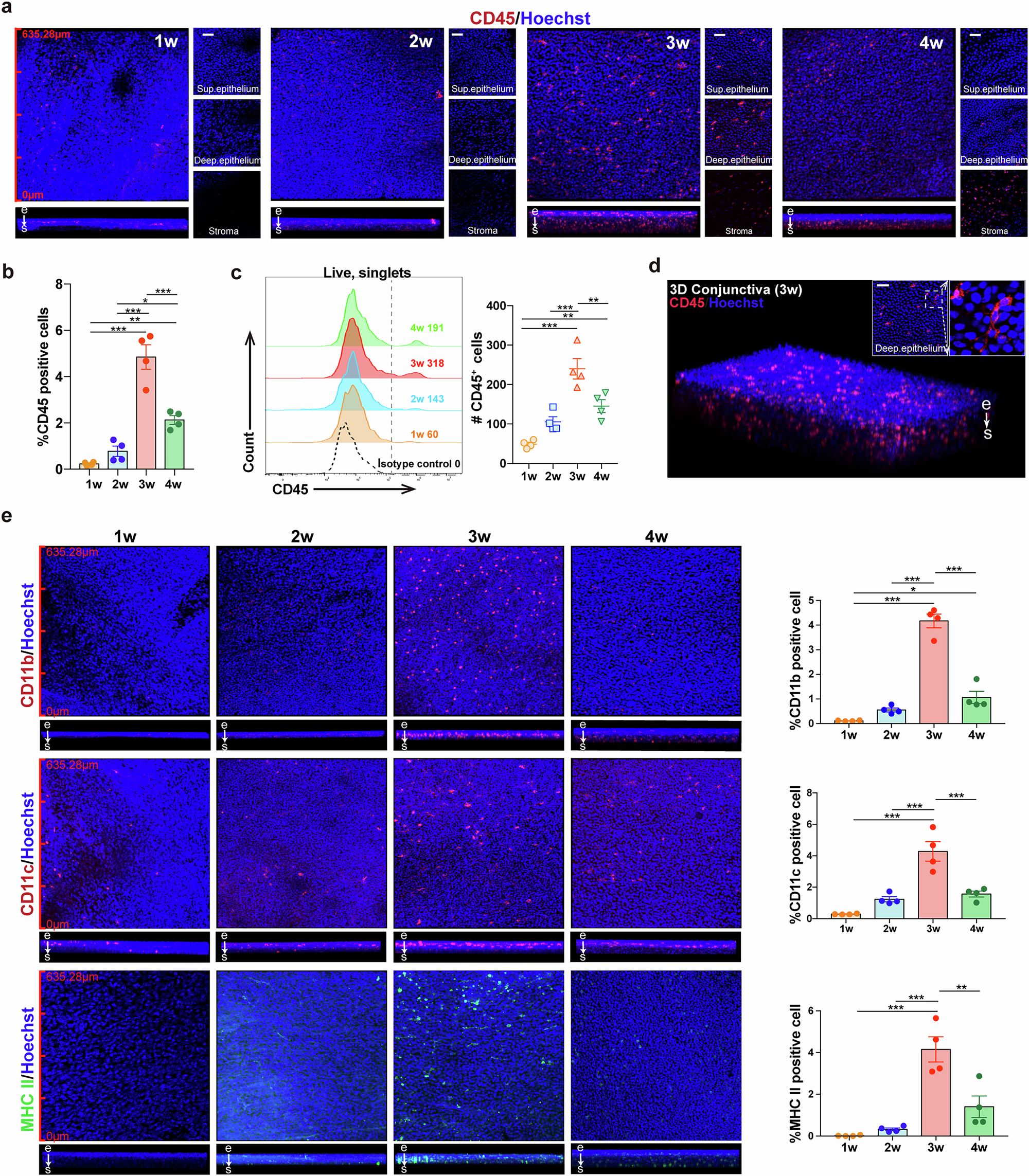
Fig. 2: APCs are present in the conjunctival epithelium in 3-week-old mice.

a Immunofluorescence wholemount staining of conjunctival tissue from 1-, 2-, 3-, and 4-week-old mice. Top left panels show surface view (×200 magnification); lower left panels show distribution of CD45 positive cells in the conjunctiva (using the Z-stack option) from the epithelium (e) to stroma (s). Smaller right panels are of superficial (Sup), deep epithelium and of stroma (×400 magnification). Representative images of three independent experiments. b The percentage of CD45 positive cells among conjunctival epithelium from 1-, 2-, 3-, and 4-week-old mice (n = 4 per group). c Representative histograms of staining for CD45 in live single-cell from the conjunctiva suspensions of 1-, 2-, 3-, and 4-week-old mice under steady-state conditions. Scatter plots present the counts of CD45 positive cells (n = 4 per group). d Laser confocal microscopy images of the conjunctival tissue from 3-week-old mice. Tissue was stained with monoclonal antibody (mAb) against CD45 (red) and with Hoechst dye (blue) for nuclear visualization (×200 magnification). Top right panel shows deep epithelium (×400 magnification). The white box in the deep epithelium image is shown to better illustrate immune cell processes. e Immunofluorescence staining of whole-mount fornix conjunctiva from 1-, 2-, 3-, and 4-week-old mice. Top panels show surface view (×200 magnification); lower panels show the distribution of CD11b, CD11c, and MHC II positive cells in the conjunctiva using the Z-stack option from epithelium (e) to stroma (s). The percentages of CD11b, CD11c, and MHC II positive cells among conjunctival epithelium from 1-, 2-, 3-, and 4-week-old mice (n = 4 per group). Scale bar, 50 µm. Data are shown as mean ± SEM. *P < 0.05, **P < 0.01, ***P < 0.001 using the one-way ANOVA.