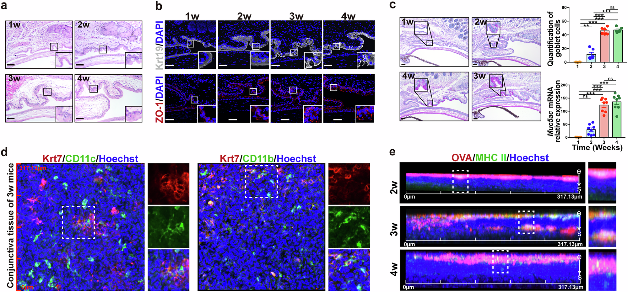
Fig. 3: The conjunctival epithelial barrier is fully mature in mice at 3-weeks of age and cross-talk between APCs and antigens occurs via goblet cell associated passages (GAPs).

a Representative image of H&E-stained sections of conjunctiva of 1-, 2-, 3-, and 4-week-old mice. b Immunofluorescence staining of conjunctival sections of 1-, 2-, 3-, and 4-week-old mice with monoclonal antibodies directed against cytokeratin 19 (Krt19, gray), ZO-1 (red) and DAPI (blue). c Representative images of conjunctival sections of 1-, 2-, 3-, and 4-week-old mice stained with PAS. The quantification of goblet cells and the Muc5ac mRNA expression in conjunctiva of 1-, 2-, 3-, and 4-week-old mice (n = 6–8 per group). d Immunofluorescence staining of whole-mount conjunctival tissue from 3-week-old mice stained for cytokeratin 7 (Krt7, red) and CD11c (left, green) or CD11b (right, green), with cell nuclei stained with Hoechst dye (blue) (×400 magnification). White box image is shown to better illustrate the location and morphology of CD11c and CD11b positive cells. e Z-stack option from epithelium (e) to stroma (s) showing the distribution of 45 kDa OVA (red) in three different growth stages 30 min after topical application to the ocular surface. White squares are magnified on the right. OVA uptake by APCs colocalizes with MHC II (green). Scale bars, 50 µm. Data are shown as mean ± SEM. ns P > 0.05, **P < 0.01, ***P < 0.001 using the one-way ANOVA.