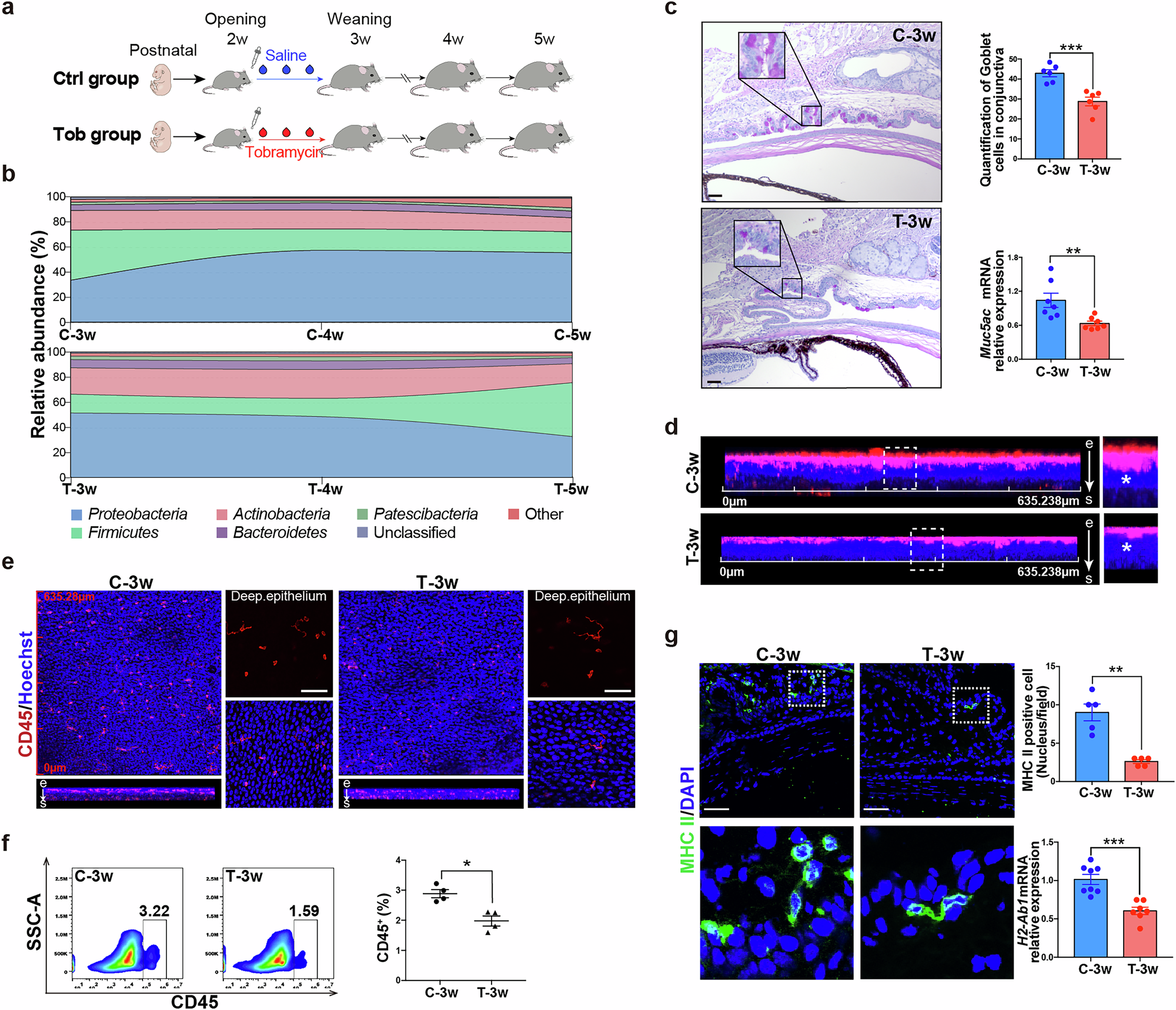
Fig. 4: Topical antibiotic exposure in early postnatal life leads to changes in the composition of the conjunctival microbiome and disrupts mucosal homeostasis.

a Study design of topical antibiotic exposure in early postnatal life. b Composition of the microbiome in saline-treated group mice (Ctrl) and antibiotic-treated group mice (Tob) at specific intervals after the discontinuation of 1-week’s application of topical antibiotics that ended at the 3-week timepoint. (n = 10 per group). c Representative images of conjunctiva sections of 3-week-old Ctrl group mice (C-3w) and Tob group mice (T-3w) stained with PAS. The quantification of goblet cells (n = 6 per group) and the Muc5ac mRNA expression (n = 7 per group) in the conjunctiva of C-3w and T-3w mice. d GAPs (columns) were identified (asterisks) of whole-mount conjunctival tissues from C-3w and T-3w mice (×200 magnification). White squares are magnified on the right. e Immunofluorescence staining of whole-mount conjunctival tissue from C-3w and T-3w mice with CD45 (red) and cell nuclei stained with Hoechst dye (blue) (×200 magnification). Lower left panels show the distribution of CD45 positive cells in the conjunctiva using Z-stack option from the epithelium (e) to stroma (s). Smaller right panels are of deep epithelium. Representative image of three independent experiments. f Flow plots of staining for CD45 in conjunctival single-cell suspensions from the conjunctival tissues from C-3w and T-3w mice. Scatter plots present the percentages of CD45-positive cells in the conjunctival tissues of C-3w and T-3w mice (n = 4 per group). g Immunofluorescence of conjunctival sections from C-3w and T-3w mice with monoclonal antibodies against MHC II (green) and DAPI (blue). White squares are magnified on the bottom. The quantification of MHC II positive cells (n = 5 per group) and the MHC II-related gene H2-Ab1 mRNA expression in the conjunctiva of C-3w and T-3w mice (n = 8 per group). Scale bars, 50 µm. Data are shown as mean ± SEM. *P < 0.05, **P < 0.01, ***P < 0.001 using unpaired t test and Mann–Whitney U test.