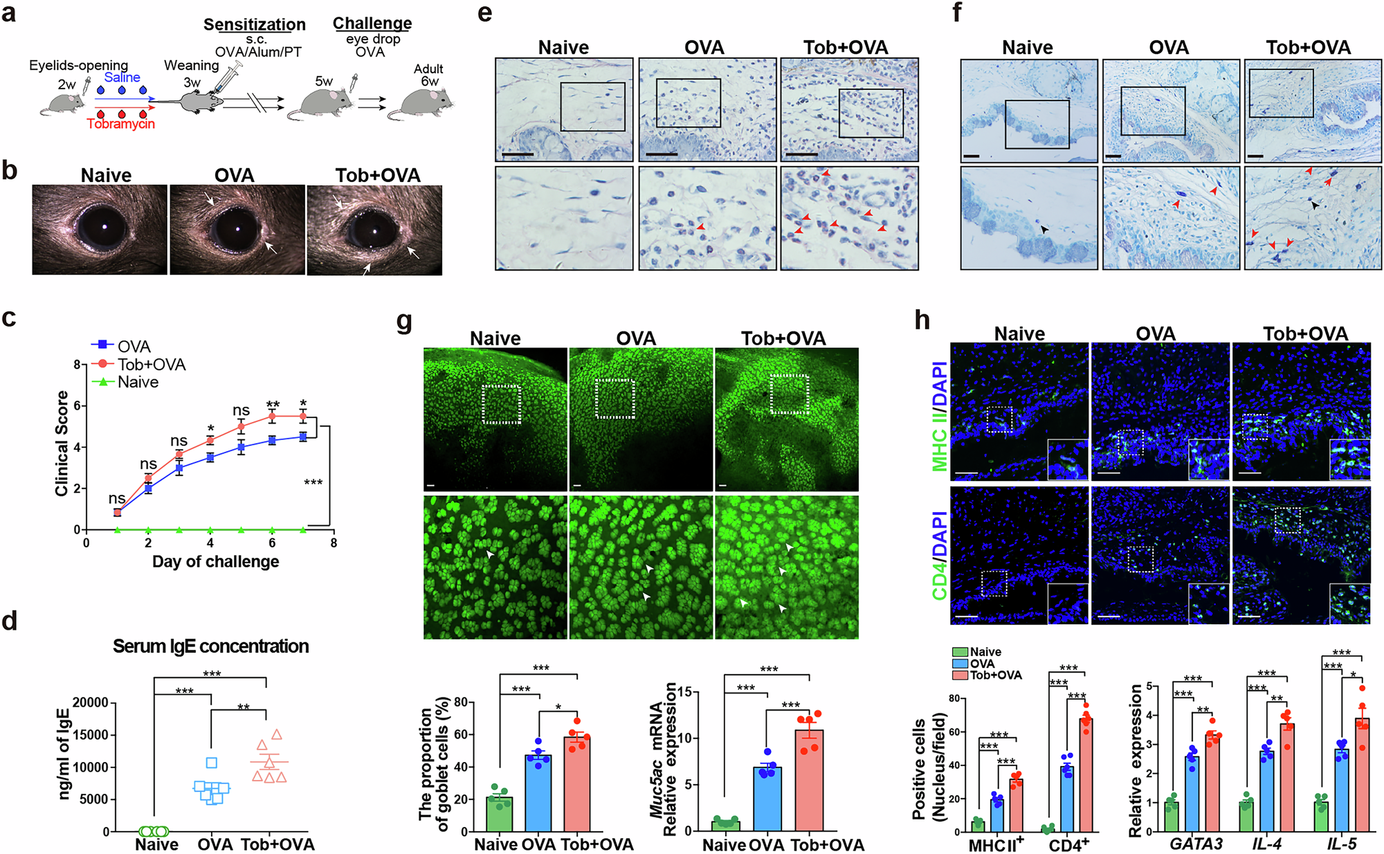
Fig. 6: Disruption of the conjunctival microbiome in early postnatal life exacerbates the development of allergic eye disease (AED).

a Study design for inducting AED model after 1 week of topical antibiotic exposure in eyelid-opening mice. b Clinical manifestations such as blepharitis (white arrows) and clinical scores were assessed. c Scoring was performed 20 min post challenge based on four independent parameters, which include lid edema, tearing/discharge, chemosis and hyperemia. Each parameter was ascribed 0 to 3+ points and were summed to yield a maximum score of 12+ (n = 6 per group). d Blood was collected and the serum IgE levels assessed via ELISA. The concentration of IgE in mice serum (n = 6 per group). e Eosinophilic infiltration. Black squares are magnified on the bottom. Red arrows indicate eosinophils. f Mast cells (MCs) were stained by toluidine blue, with normal MCs identified based on their regular shape (black arrows) and activated MCs identified based on their irregular shape (red arrows) in conjunctivas of unimmunized control mice (naive), AED mice (OVA) and topical antibiotic exposure AED mice (Tob+OVA) in early postnatal life. g Moxifloxacin-based confocal microscope images of conjunctival tissue. White squares are magnified on the bottom. Clusters of highly fluorescent and reflective cells are marked with white arrows. The proportion of goblet cells and the Muc5ac mRNA expression in conjunctival tissues in conjunctiva in naive, OVA and TOB + OVA groups (n = 5 per group). h Immunofluorescence of conjunctival sections in naive, OVA and TOB + OVA groups with monoclonal antibodies against MHC II (green), CD4 (green) and DAPI (blue). The quantification of CD4 and the MHC II positive cells in conjunctiva of naive, OVA and TOB + OVA groups (n = 5–6 per group). The Gata3, IL-4, and IL-5 mRNA expression in conjunctiva of naive, OVA and TOB + OVA groups (n = 6 per group). Scale bars, 50 µm. Data are shown as mean ± SEM. ns P > 0.05, *P < 0.05, **P < 0.01, ***P < 0.001 using the one-way ANOVA.