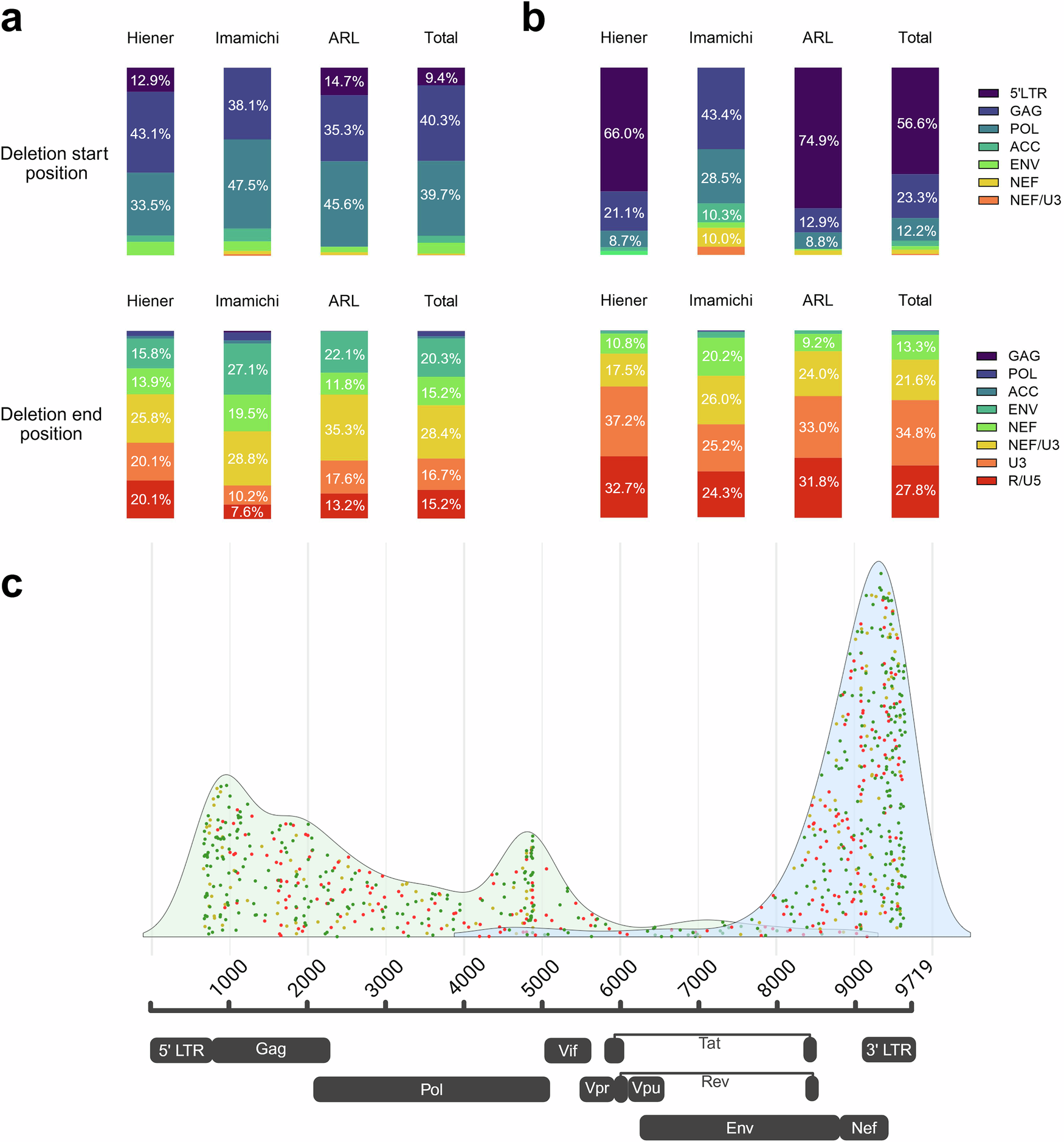
Fig. 2: Analysis of the start and end positions of the deletion junctions in 395 FLIPS-generated sequences.

Start and end positions were allocated to their respective genomic regions for each dataset individually and combined. Percentages represent the proportion of deletion joints assigned to each genomic region for the respective datasets: Hiener (n = 209), Imamichi (n = 118), ARL (n = 68), and the combined dataset (n = 395). The proportions per genomic region are depicted a irrespective of, and b in proportion to the respective genomic region sizes. The 3’ LTR was deliberately divided into R/U5 and U3, as these regions correspond to distinct mechanisms associated with large deletions in proviral sequences. c A distribution curve of the deletion start (green) and end (blue) positions is superimposed on a schematic representation of the HIV-1 genome. Each dot represents a single provirus and is coloured according to the study from which it originates: Hiener (green), Imamichi (red), in-house ARL protocol (yellow). Created in BioRender. Hardy, J. (2025) https://BioRender.com/5o6xc9v.