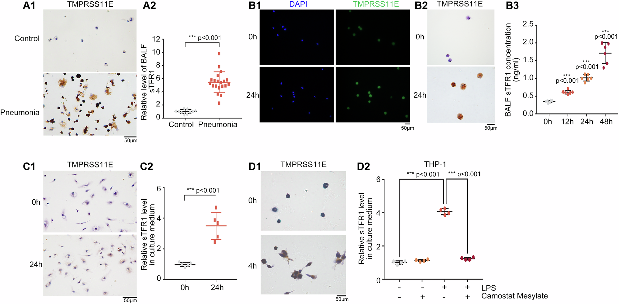
Fig. 4: During inflammation, TMPRSS11E expression is induced in macrophages, and the sTFR1 level also increases.

A Alveolar macrophages were obtained from the BALF of pneumonia patients (n = 20) or control patients (n = 10). A1. Immunocytochemistry staining of TMPRSS11E. Scale bars, 50 μm. A2. The sTFR1 level in BALF was also measured. B Alveolar macrophages from the BALF of control or LPS-treated rats. B1. Immunofluorescence staining of TMPRSS11E. B2. Immunocytochemistry staining of TMPRSS11E. Scale bars, 50 μm. B3. Quantification of sTFR1 in BALF by ELISA (n = 6). C Mouse peritoneal macrophages were collected and treated with LPS for the indicated time. C1. Immunocytochemistry staining of TMPRSS11E. C2. Quantification (ELISA) of sTFR1 in the medium of cultured LPS-treated mouse peritoneal macrophages (n = 5). D THP-1 cells were cultured and treated with LPS. D1. Immunocytochemistry staining of TMPRSS11E. Scale bars, 50 μm. D2. Quantification (ELISA) of sTFR1 in medium from cultured LPS-treated THP-1 cells (n = 4).