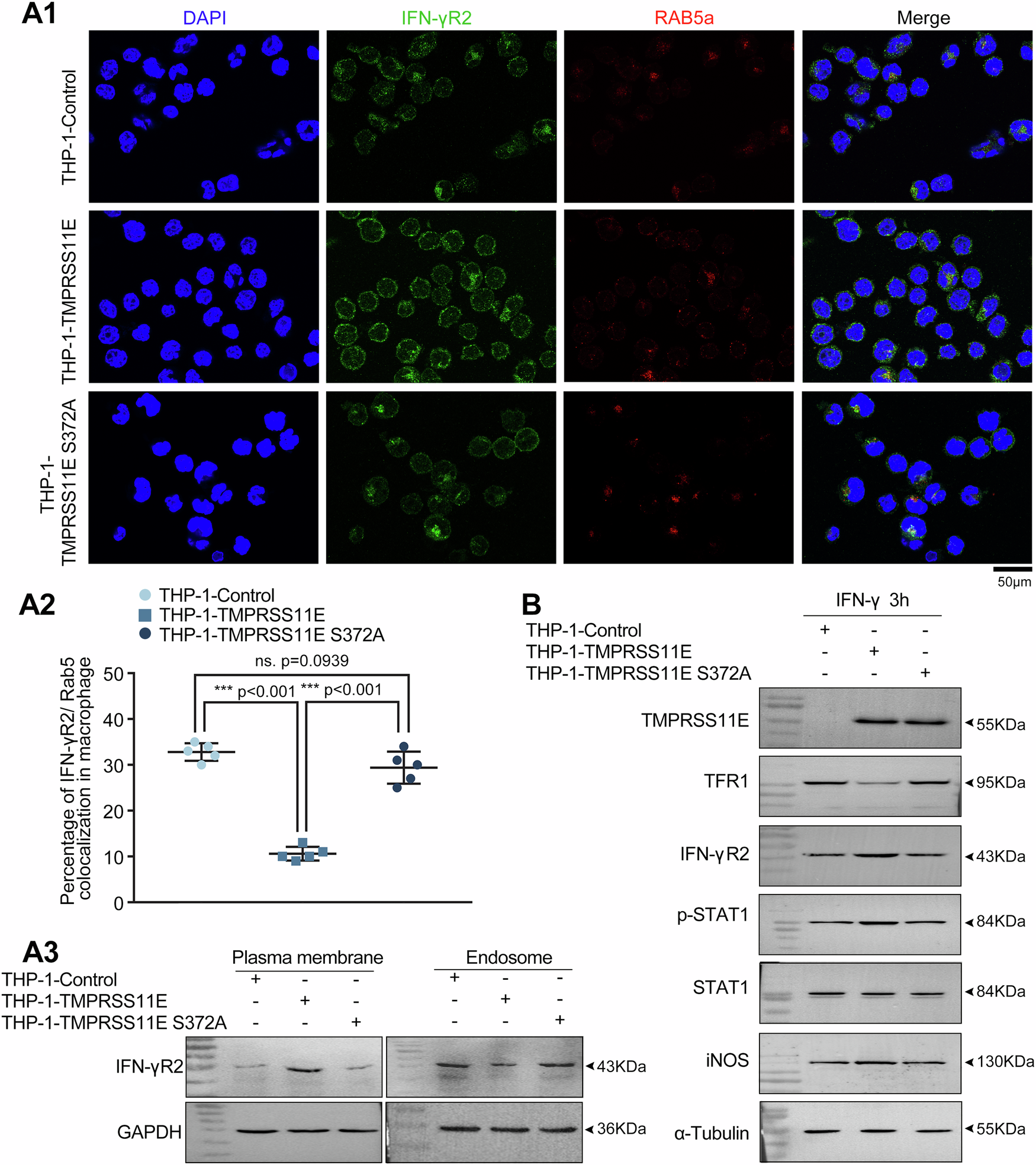
Fig. 6: Effect of TMPRSS11E on IFN-γR2 internalization and the IFN-γ signaling response.

A Double fluorescence staining of IFN-γR2 and Rab5a in THP-1-TMPRSS11E cells or control cells. A1. Representative fluorescence images. Scale bars, 50 μm. Rab5a was used to mark endosomes. A2. IFN-γR2 internalization was determined by the colocalization of IFN-γR2 and Rab5a (n = 5). A3. Western blot analysis of IFN-γR2 in the isolated endosome or plasma membrane from cultured THP-1-TMPRSS11E stable cells or control cells. GAPDH in the cytosol was used as an internal control. B TMPRSS11E-overexpressing cells respond to IFN-γ stimulation more strongly through IFN-γR2-STAT1 pathway activation. THP-1-TMPRSS11E or control cells were stimulated with IFN-γ for 3 h, and the protein levels of p‑STAT1, IFN-γR2, and iNOS were analyzed by western blot.