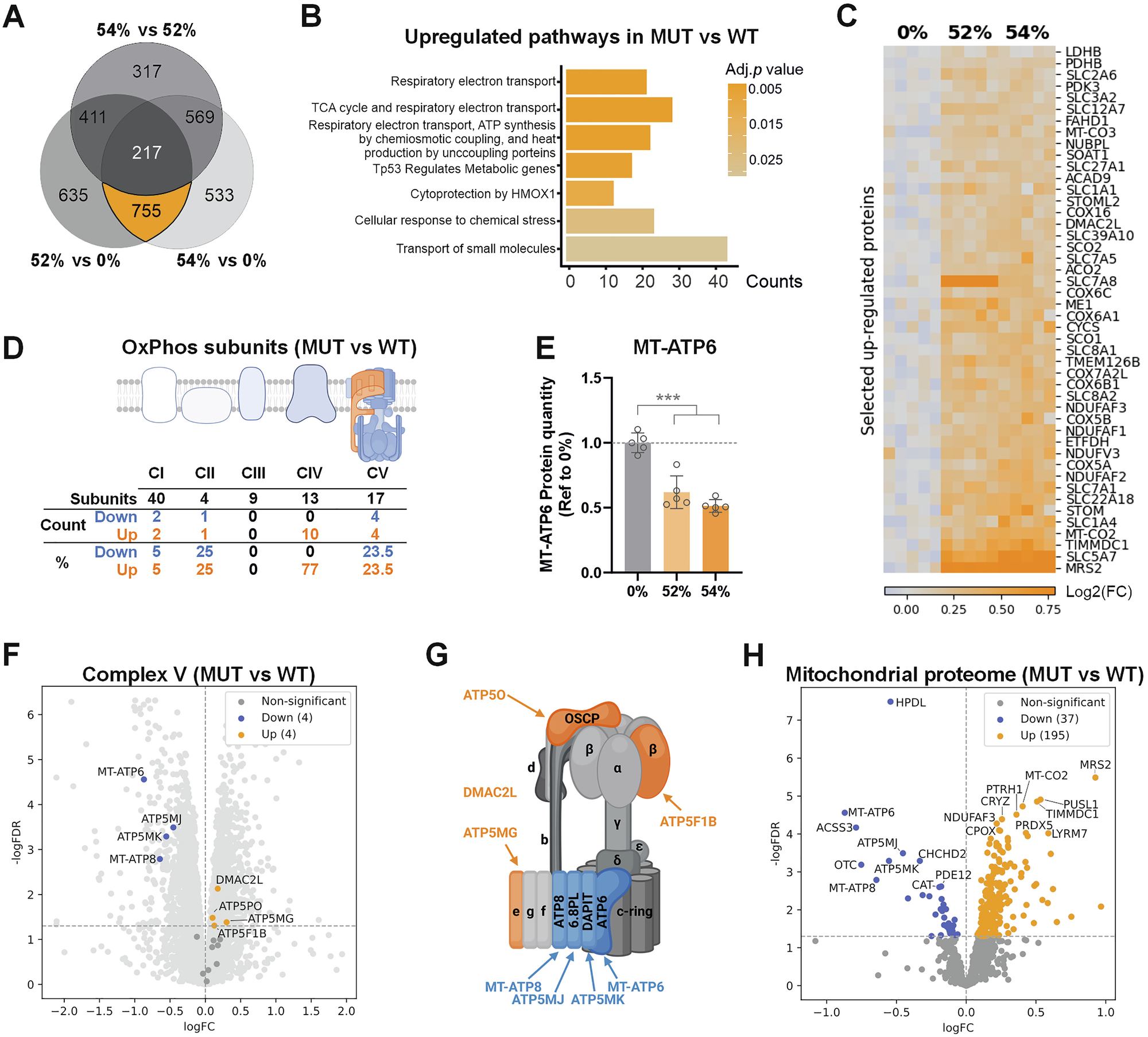
Fig. 3: The mitochondrial proteome in neurons is reorganized to support the hypermetabolic state.

A Venn diagram reveals a large amount of shared differently expressed protein between mutants and the 0%(1) (755). Proteins with FDR-corrected p < 0.01 were considered differentially expressed. B Pathway Enrichment Analysis of Reactome terms enriched pathways in MUT (52% + 54%) vs WT (0%(1)). Differentially upregulated pathways are indicated by gene ratio (counts) and FDR (adj.p-value). C Heatmap of selected proteins extracted from the enrichment analysis involved in glycolysis, TCA, OxPhos and small molecules transporters. D Summary table showing changes in the expression profile of OxPhos subunits for each complex. Blue indicates downregulation, while orange indicates upregulation in mutant MNs. Created in BioRender. Torregrosa, R. (2025) https://BioRender.com/r59eco7. E MT-ATP6 protein levels extracted from the proteomic data set. Data shown as mean ± standard deviation, ***p < 0.001, by One-Way ANOVA followed by Tukey´s multiple comparison post-hoc test. F Volcano plot depicting protein expression changes of the ATP synthase subunits between MUT and WT Thresholds: FDR = 0.01, log2(FC) = 1. G Cartoon depicting the subunits of ATP synthase based on20, created with BioRender.com. Blue labels indicate downregulated proteins, while orange labels indicate upregulated ones in mutant iPSC-MN. H Volcano plot showing differentially expressed mitochondrial proteins between MUT and WT including the 915 annotated proteins from MitoCarta 3.0 detected in the data set. The top 10 changes are labeled. Thresholds: FDR = 0.01, log2(FC) = 1.