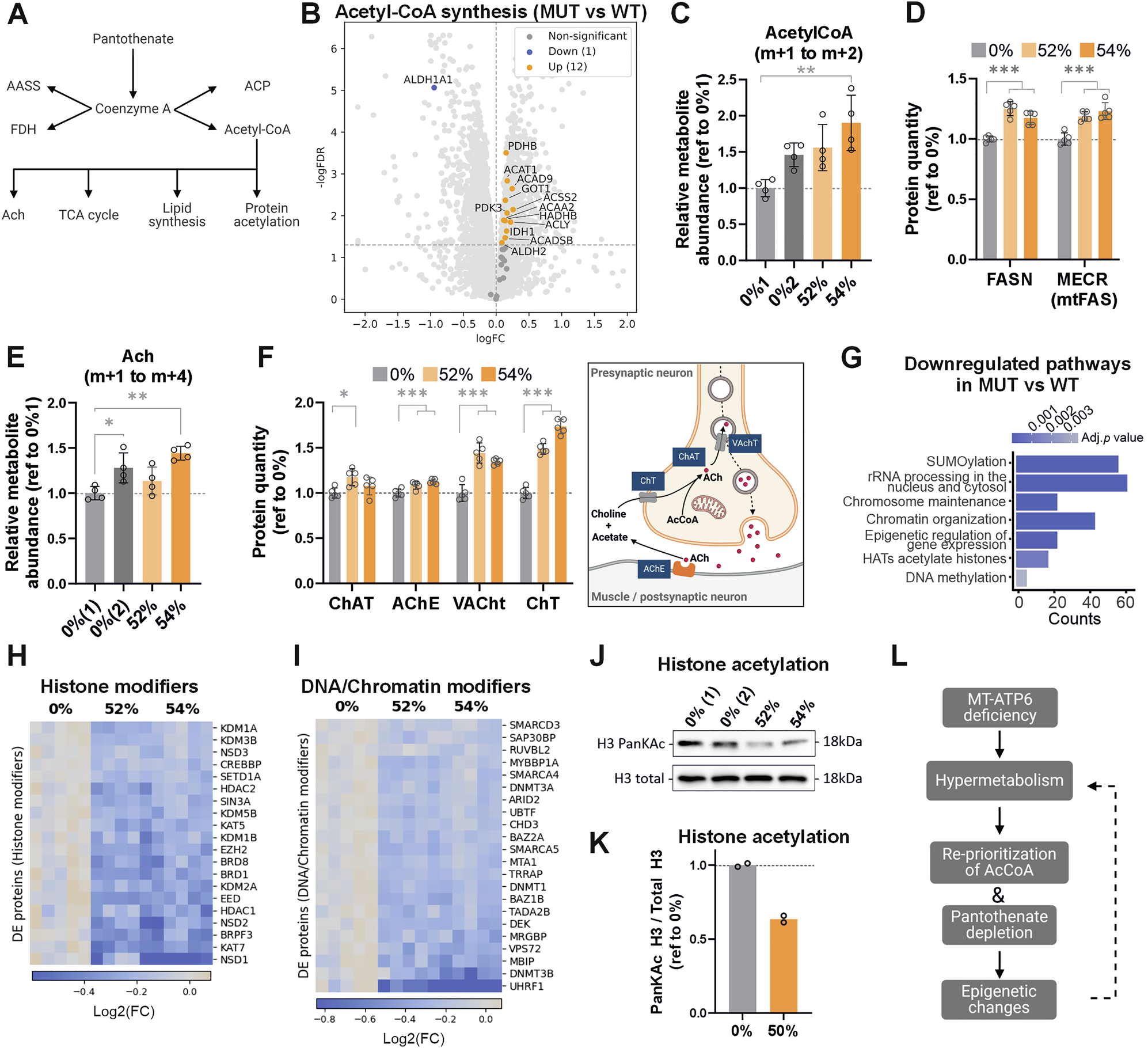
Fig. 4: Hypermetabolism leads to the reprioritization of acetyl-CoA in neurons.

A Fates of coenzyme A, the primary product of pantothenate, including lipid biosynthesis through acyl carrier protein (ACP), lysine degradation via α-aminoadipate semialdehyde synthase (AASS), the folate cycle through 10-formyltetrahydrofolate dehydrogenase (FDH), and acetyl-CoA biosynthesis. Acetyl-CoA serves as a metabolic hub involved in acetylcholine (ACh) production, bioenergetics (TCA cycle), lipid biosynthesis and protein acetylation. B Volcano plot showing protein expression changes of proteins involved in acetyl-CoA biosynthesis between MUT and WT. Thresholds: FDR = 0.01, log2(FC) = 1. C Relative abundance of acetyl-CoA measured using UC13-glucose metabolic tracing, calculated as the total sum of the labeled fraction (m + 1 and m + 2). D Expression levels of FASN, involved in fatty acid biosynthesis in the cytosol and MECR, involved in the last step of fatty acid biosynthesis in mitochondria. E Relative abundance of acetylcholine measured using UC13-glucose metabolic tracing, calculated as the total sum of the labeled fraction (m + 1 to m + 4). F Left, expression levels of proteins involved in acetylcholine synthesis and processing. Referred to the control group. Right, scheme depicting the synthesis, transport and hydrolysis of the neurotransmitter acetylcholine (Ach)38. Created in BioRender. Torregrosa, R. (2025), https://BioRender.com/0gy0ypl. G Pathway Enrichment Analysis of Reactome terms enriched pathways in MUT (52 + 54%) vs WT. Differentially downregulated pathways are indicated by gene ratio (counts) and FDR (adj.p-value). H Heatmap of selected proteins related to histone modifications. I Heatmap of selected proteins related to DNA modifiers and chromatin remodeling. Data shown as mean ± standard deviation, *p < 0.05, **p < 0.01, ***p < 0.001, by One-Way ANOVA followed by Tukey´s multiple comparison post-hoc test. J Representative cropped immunoblot of total H3 and pan-acetylated (PanKAc) H3 in iPSC-derived MN. K Quantification of (J) as the ratio total H3/ PanKAc H3. n = 2 biological replicates (cell lines). L Proposed model: ATP synthase deficiency caused by the truncating MT-ATP6 mutation triggers a metabolic rewiring, leading to hypermetabolism. This reflects an increased consumption of pantothenate possibly due to increased demands of acetyl-CoA for biosynthetic pathways, limiting the availability for histone acetylation. Consequently, this drives epigenetic changes influencing gene expression and likely modulating an adaptation.