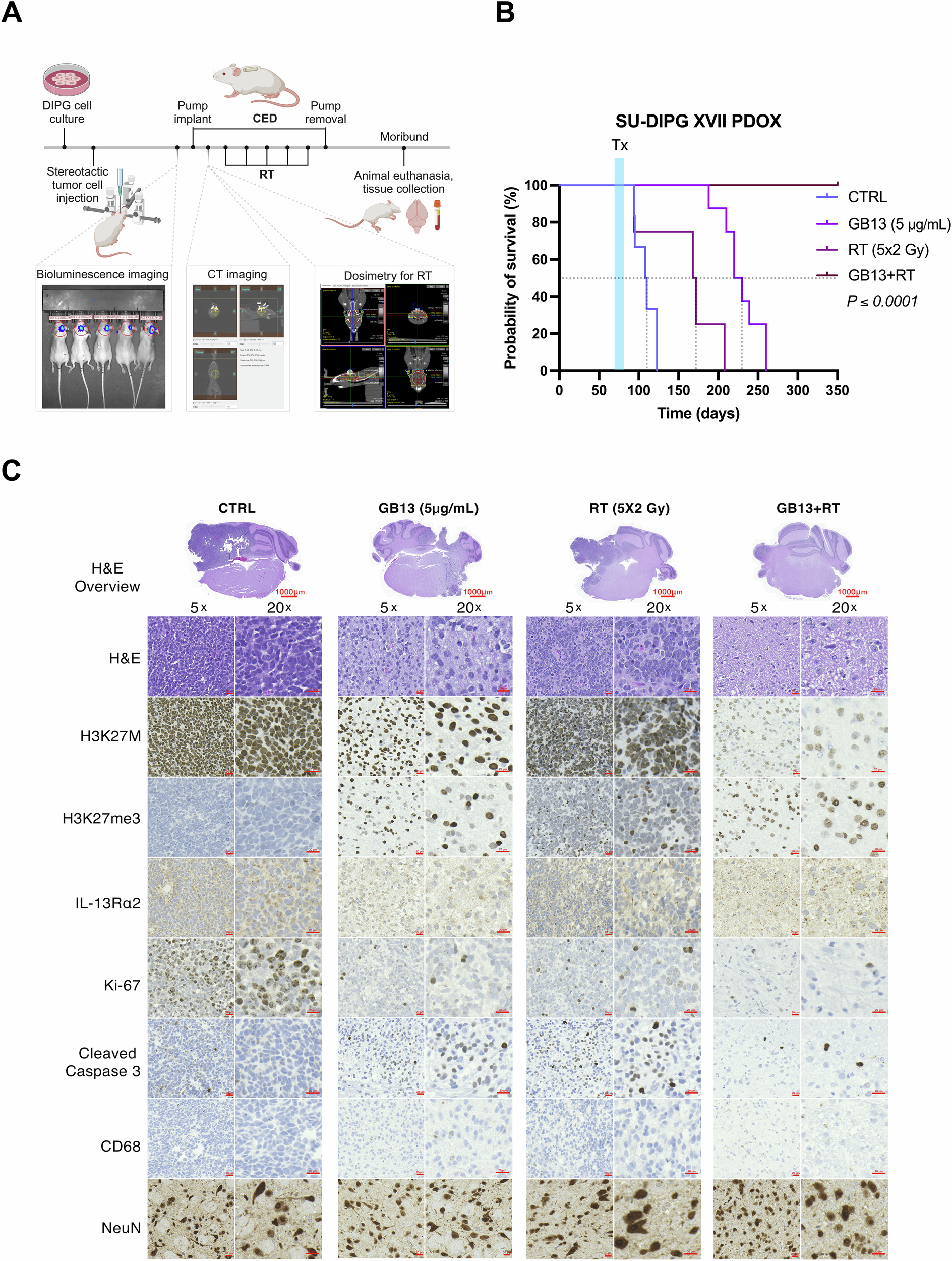
Fig. 5: Concomitant convection-enhanced delivery (CED) of GB13 plus fractionated RT improves the efficacy of either monotherapy alone in a patient-derived orthotopic xenograft (PDOX) DIPG mouse model.

A Schema for in vivo efficacy (survival) experiments in PDOX of DIPG. Created in BioRender. Rechberger, J. (2025) https://BioRender.com/vp02r36. B Kaplan–Meier graph for mice (n = 4–8 per group) bearing SU-DIPG XVII orthotopic xenografts, treated with 7-day continuous CED of GB13 alone (5 µg/mL; purple curve), RT alone (2 Gy once per day for 5 consecutive days; wine-red curve), or the combination of GB13 plus RT (brown curve), compared with vehicle-treated controls (blue curve). P ≤ 0.0001; Log-rank (Mantel-Cox) test. Tx, treatment period. C Representative H&E and IHC (H3K27M, H3K27me3, IL-13Rα2, Ki-67, Cleaved Caspase 3, CD68, and NeuN) images of formalin-fixed brain sections from vehicle-, GB13 alone-, RT alone-, and GB13 plus RT-treated PDOX mice euthanized at the ethical endpoint. Images are representative of 4–8 mice in each group. Scale bars: 1×: 1000 μm, 5×: 20 μm, 20×: 20 μm.