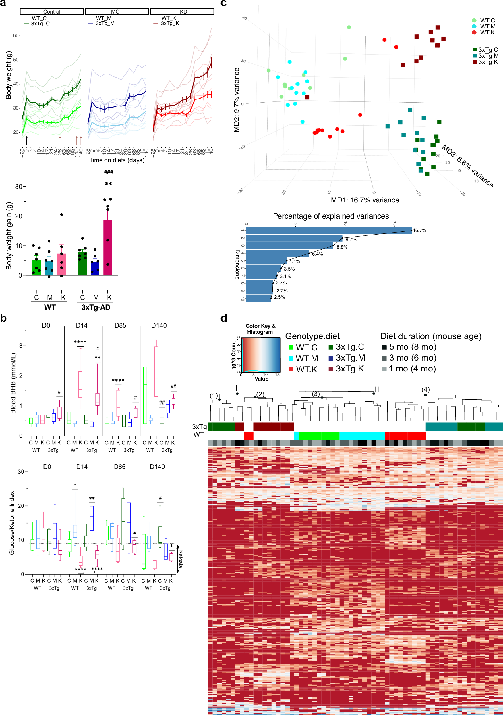
Fig. 1: KD, in contrast with MCT, induced a marked gut microbiome shift while inducing selective metabolic changes in 3xTg-AD mice.

a Body weight monitoring in mice fed diets (n = 6-7/genotype/diet). The mixed-effect stats model identifies significant: Time effect (P < 0.0001, F(2.518, 82.90) = 86.66), genotype X diet effect (P = 0.0032, F(5, 33) = 4.47), Interaction effect (Time x Genotype X Diet, P < 0.0001, F(12.59, 82.90) = 4.010). The arrows indicate the start of the diet (black) and the time when fecal matter was harvested (brown). /Body weight gain at the end of diet (2-way ANOVA identifies genotype effect (P = 0.011, F(1, 33) = 7.34), diet effect (P = 0.001, F(2, 33) = 8.53) and interaction (P = 0.029, F(2, 33) = 3.96)). Data are expressed as mean±SEM. b Blood levels of beta-hydroxybutyrate(BHB) and glucose/ketone index (GKI) at different timepoints. BHB: 2-way ANOVA at each time point shows at D0 (genotype effect: P = 0.01, F(1, 33) = 7.46), D14 (diet effect: P < 0.0001, F(2, 33) = 30.25), D85 (diet effect: P < 0.0001, F(2, 33) = 16.26), D140 (genotype effect : P = 0.017, F(1, 33) = 6.31), diet effect: P = 0.0009, F(2, 33) = 8.68), Interaction effect: P = 0.0055, F(2, 33) = 6.13). /GKI is the ratio of blood glucose levels out of blood BHB. GKI < 9 indicates ketosis. 2-way ANOVA at each time point shows at D0 (not significant), D14 (diet effect: P < 0.0001, F(2, 33) = 25.45), D85 (diet effect: P = 0.0023, F(2, 33) = 7.34), D140 (diet effect: P = 0.0041, F(2, 33) = 6.52), Interaction effect: P = 0.017, F(2, 33) = 4.61). Data are expressed as median and min/max, with boxplot identifying 25–75% range. Symbols illustrating significance on (a, b): Asterisks (*) indicate significant diet effect (difference with Control diet) within the same genotype; Hashes(#) indicate significant genotype effect (difference with WT group) within the same diet. Statistical significance is presented on the graphs as follow: * or # P < 0.05; ** or ## P < 0.01; *** or ### P < 0.001; **** or #### P < 0.0001. c Multidimensional scaling (MDS) analysis of microbiome of experimental groups (65 samples, n = 3–4/genotype/diet/time excepted WT-C-5 months = 1) with percentage of variance explained, legend indicates genotype and diet. d Unbiased heatmap of all varying bacterial species abundance in fecal microbiome with hierarchical clustering of rows (283 ASVs) and columns (65 samples, n = 3–4/genotype/diet/timepoint excepted WT-C-5 months = 1), legend indicates genotype, diet, time and level of abundance.