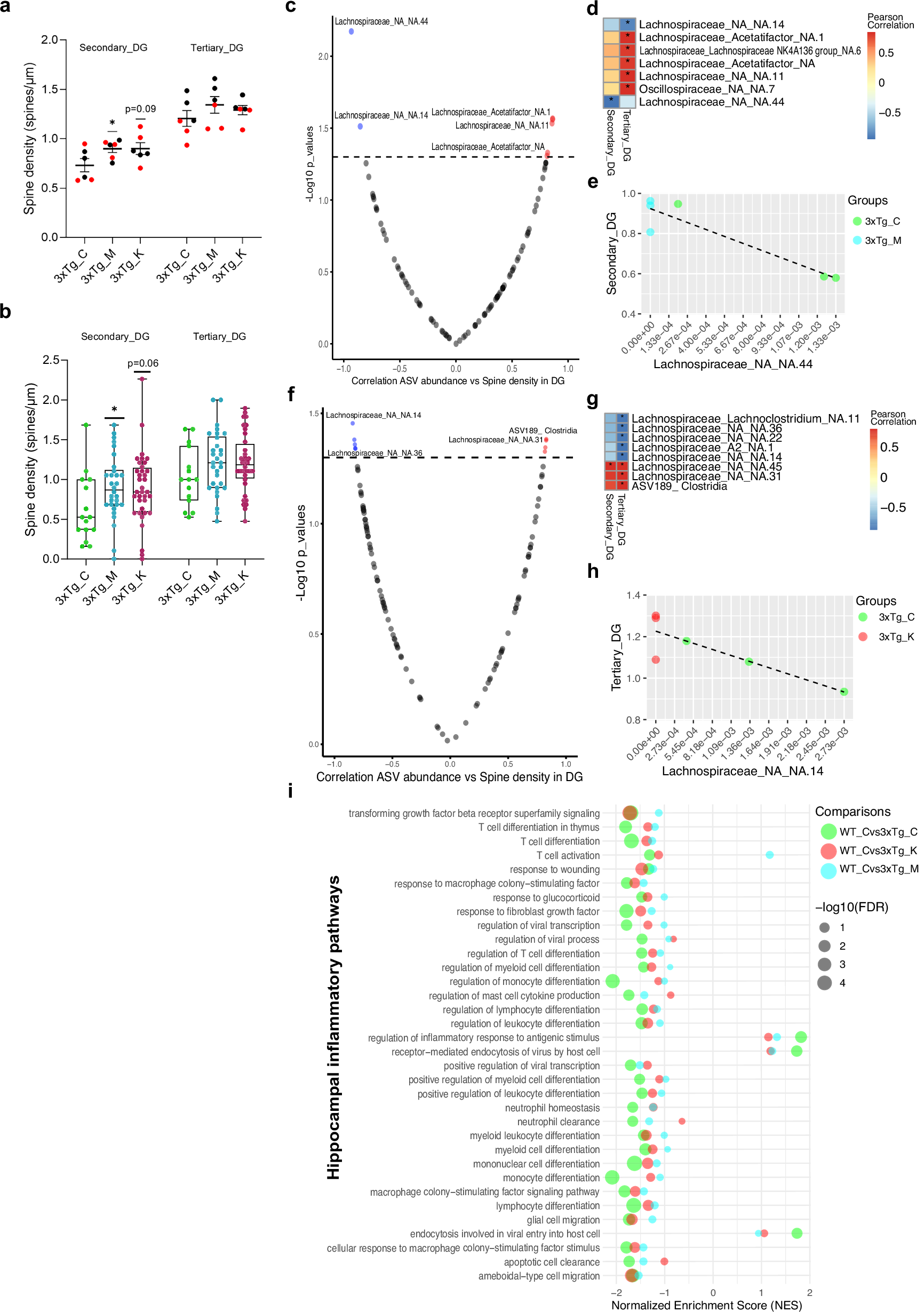
Fig. 5: Increased MCT and KD-induced hippocampal spine density correlates with Lachnospiraceae abundance in AD mice microbiome.

a Average spine density in DG of 3xTg-AD mice after 5 months of dietary interventions (n = 6 animals/diet, paired t-test on graph : 3xTg_C vs 3xTg_M, 3xTg_C vs 3xTg_K) Data are expressed as mean±SEM, red points represent mice whose gut microbiome was analyzed. b Spine density of dentate gyrus (DG) neurons in 3xTg-AD mice subjected to 5 months of dietary interventions and whose gut microbiome was analyzed (n = 15-36 neurons/group, Welch test on graph *P < 0.05: 3xTg_C vs 3xTg_M, 3xTg_C vs 3xTg_K). Data are expressed as median and min/max, with boxplot identifying 25–75% range. c–e Pearson correlation between ASV abundance in gut microbiome and spine density in DG in 3xTg-AD mice on Control or on MCT diet (n = 6): c Volcano plot of correlation values highlighting significant correlation (P < 0.05), d) Heatmap of significant correlations (significant correlations, P < 0.05 are indicated by asterisks), e regression plot of the most significant correlation. f–h Pearson correlation between ASV abundance in gut microbiome and spine density in DG in 3xTg-AD mice on Control diet or on KD (n = 6): f Volcano plot of correlation values highlighting significant correlation (P < 0.05), g Heatmap of significant correlations (significant correlations, P < 0.05 are indicated by asterisks), h regression plot of the most significant correlation. i Dot plot of inflammatory pathways altered in the hippocampus of 3xTg_AD mice (WT_C vs 3xTg_C) obtained with GSEA. MCT (WT_C vs 3xTg_M) and KD (WT_C vs 3xTg_K) effects on these pathways after 6 months-intervention.