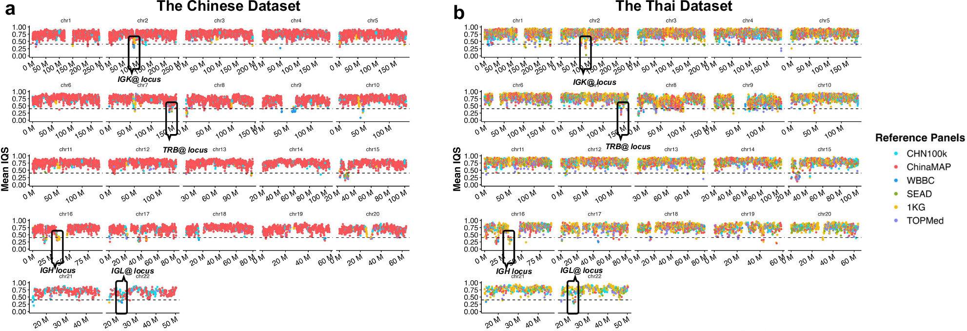
Fig. 4: Overview of Reference Panel Performance Across Genomic Regions in Chinese and Thai Datasets.

Each dot corresponds to a 100 kb genomic region, with different colors indicating various reference panels. The color of each dot represents the reference panel with the best performance (measured by mean IQS) for that specific region. a Analyses were based on 9,781,349 variants shared among the six reference panels and the Chinese WGS cohort (n = 1263). b Analyses were based on 6,299,991 variants shared among the six reference panels and the Thai WGS cohort (n = 56).