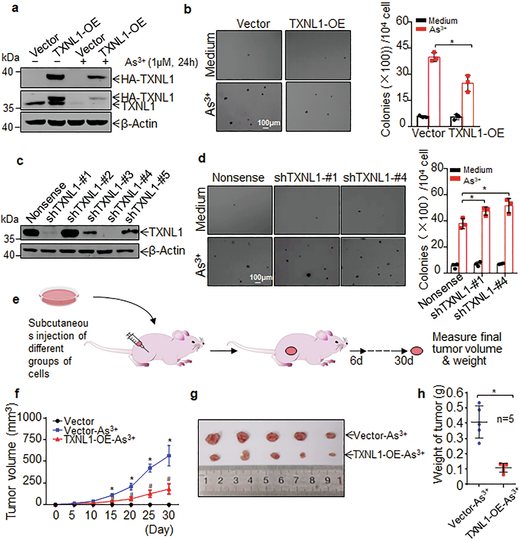
Fig. 2: TXNL1 downregulation plays an important role in arsenic-induced malignant transformation of human bronchial epithelial cells.

a Western blot validation of BEAS-2B cells stably overexpressing TXNL1 (TXNL1-OE) and their response to 1.0 μM arsenic treatment for 24 h. b Soft agar colony formation assay of BEAS-2B (TXNL1-OE) and control (Vector) cells after continuous culture with or without 0.5 μM arsenic for 5 months. Results are shown as mean ± s.d. n = 3 biologically independent samples. c BEAS-2B cells were stably transfected with shTXNL1 plasmids, and the successfully transfected cell lines were verified by western blotting. d Soft agar assay of BEAS-2B (shTXNL1-#1, shTXNL1-#4, Nonsense) cells after chronic exposure to 0.5 μM arsenic for 5 months. Results are shown as mean ± s.d. n = 3 biologically independent samples. e–h Tumorigenicity assay in nude mice. e Schematic of the experimental design: mice were subcutaneously injected with 8 × 106 cells of the indicated types. The nude mice image provided by: scitoooo.com. f Representative image of excised subcutaneous tumors. g Tumor growth curves. h Tumor weights. Results are shown as mean ± s.d. n = 5 biologically independent mice. Statistical significance was analyzed using two-way ANOVA and Student’s t-test, with an asterisk (*) indicating a significant difference at P < 0.05.