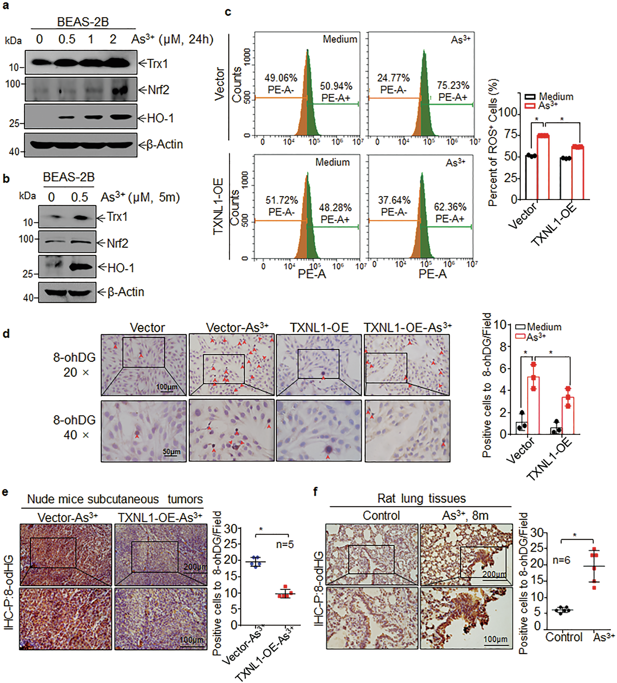
Fig. 3: TXNL1 downregulation promotes arsenic-induced DNA damage by increasing arsenic-induced ROS production in BEAS-2B cells.

a BEAS-2B cells were treated with arsenic (0, 0.5, 1.0, and 2.0 μM) for 24 h. Protein levels of TRX1, Nrf2, and HO-1 were analyzed by western blotting. b BEAS-2B cells were repeatedly exposed to 0.5 μM arsenic for 5 months. Expression levels of Trx1, Nrf2, and HO-1 were determined by western blotting. c BEAS-2B cells stably overexpressing TXNL1 (TXNL1-OE) or empty vector (Vector) were treated with 1.0 μM arsenic or vehicle for 24 h. Intracellular ROS levels were measured by flow cytometry. Results are shown as mean ± s.d. n = 3 biologically independent samples. d TXNL1-OE and Vector control cells were treated with 1.0 μM arsenic or vehicle for 24 h. DNA damage was assessed by ICC for 8-OHdG. The bar graph quantifies the number of 8-OHdG-positive cells from five random high-power fields per experiment. Results are shown as mean ± s.d. n = 3 biologically independent samples. e, f 8-OHdG levels were detected by IHC in subcutaneous tumor tissues from nude mice (n = 5) and lung tissues from Wistar rats (n = 6). Bar graphs represent the number of positive cells counted in five random high-power fields from each sample. Results are shown as mean ± s.d. Statistical significance was analyzed using two-way ANOVA and Student’s t-test. Asterisk (*) indicates a significant difference at P < 0.05.