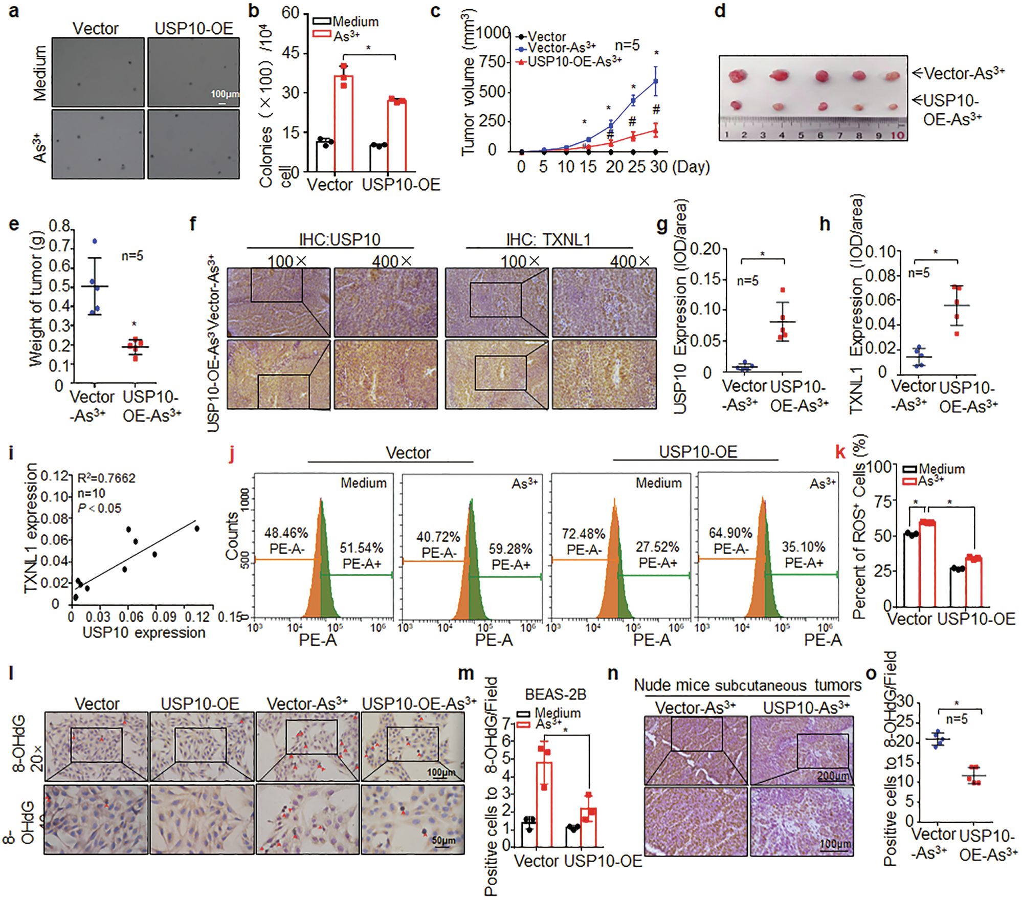
Fig. 5: The downregulation of USP10 is critical in the malignant transformation of human bronchial epithelial cells caused by arsenic.

a, b BEAS-2B cells stably overexpressing USP10 (USP10-OE) or empty vector (Vector) were chronically exposed to 0.5 μM arsenic for 5 months. Their transforming potential was assessed by soft agar colony formation assay. Results are shown as mean ± s.d. n = 3 biologically independent samples. c–e Tumorigenicity of arsenic-transformed cells in nude mice. Mice were subcutaneously injected with 8 × 106 BEAS-2B (Vector), BEAS-2B (Vector-As3+, 5 m), or BEAS-2B (USP10-As3+, 5 m) cells. c Tumor growth curves. d Representative images of excised tumors. e Final tumor weights. Results are shown as mean ± s.d. n = 5 biologically independent mice per group. f–h IHC detection of USP10 and TXNL1 was performed on five pairs of subcutaneous tumor samples from nude mice. Results are shown as mean ± s.d. n = 5 biologically independent mice per group. i The correlation between TXNL1 and USP10 expression in subcutaneous tumors from nude mice was analyzed. j, k The effect of USP10 overexpression on ROS production under arsenic exposure was assessed using flow cytometry. l, m ICC was utilized to evaluate the impact of arsenic treatment and USP10 overexpression on intracellular 8-OHdG production. Results are shown as mean ± s.d. n = 3 biologically independent samples. n, o IHC was performed to detect 8-OHdG in subcutaneous tumor tissues from nude mice. Results are shown as mean ± s.d. n = 5 biologically independent mice per group. Asterisk (*) indicates a significant difference at P < 0.05.