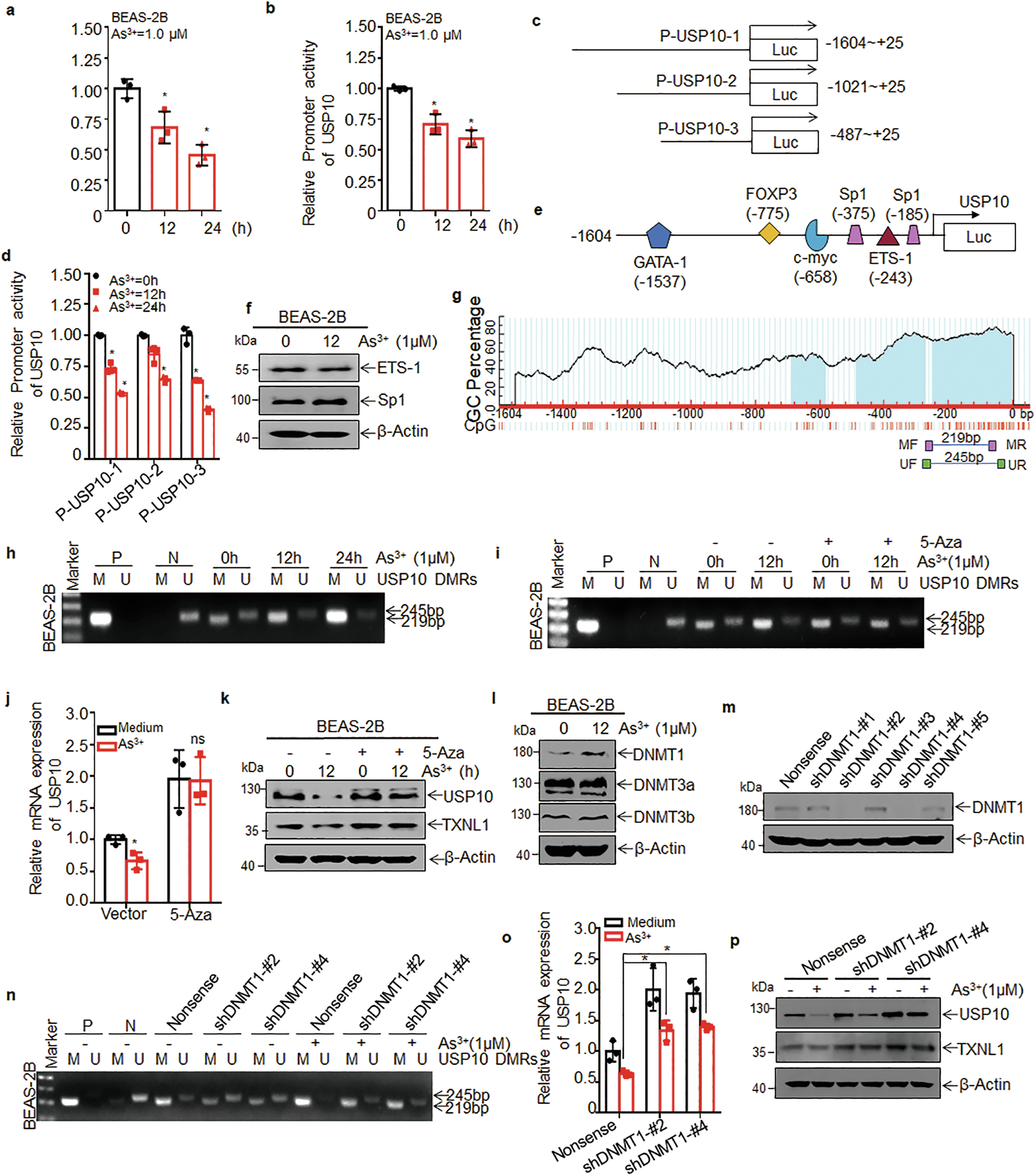
Fig. 6: DNMT1-mediated promoter hypermethylation contributes to USP10 downregulation and TXNL1 protein downregulation following arsenic exposure.

a QPCR was conducted to evaluate the effects of 1 μM arsenic exposure on USP10 mRNA levels at 0, 12, and 24 h. Results are shown as mean ± s.d. n = 3 biologically independent samples. b The relative promoter activity of USP10 in BEAS-2B cells exposed to 1 μM arsenic for 0, 12, and 24 h was measured using a dual luciferase reporter assay. Results are shown as mean ± s.d. n = 3 biologically independent samples. c Schematic illustration of the construction of USP10 promoter-driven luciferase reporter constructs. d The relative activities of different USP10 promoter truncations were assessed by dual-luciferase reporter assay in BEAS-2B cells exposed to 1 μM arsenic for 0, 12, and 24 h. Results are shown as mean ± s.d. n = 3 biologically independent samples. e Potential transcriptional factor binding sites in the USP10 promoter region (−1604 to +25) were analyzed using the PROMO platforms. f BEAS-2B cells were exposed to 1 μM arsenic for 12 h. The extracts were subjected to western blotting to identify ETS-1 and Sp1. g The GC islands in USP10 promoter region were predicted using MethPrimer. h BEAS-2B cells were exposed to 1 μM arsenic for the indicated time periods. The methylation status of the USP10 promoter was determined using the MS–PCR assay. Specific primers were used to evaluate the methylated (M) and unmethylated (U) copies of the USP10 gene. The methylated control was used as the positive control (P), whereas the unmethylated control was used as the negative control. A 219 bp PCR product represents the methylated state, and a 245 bp PCR product represents the unmethylated allele. i BEAS-2B cells were pretreated with 5-Aza (5 μM) for 72 h and then exposed to 1 μM arsenic for 12 h. The methylation status of the USP10 promoter was assessed using MS–PCR. j Following the pretreatment with 5-aza (5 μM) for 72 h, BEAS-2B cells were exposed to 1 μM arsenic for 12 h, and the relative levels of USP10 mRNA were measured by qPCR. Results are shown as mean ± s.d. n = 3 biologically independent samples. k After pretreatment with 5-aza (5 μM) for 72 h, BEAS-2B cells were exposed to 1 μM arsenic for 12 h, and the protein levels of USP10 and TXNL1 were evaluated using western blotting. l BEAS-2B cells were exposed to 1 μM arsenic for 12 h, and the protein levels of DNMT1, DNMT3a, and DNMT3b were determined via western blotting. m shDNMT1 knockdown plasmids were stably transfected into BEAS-2B cells, and the stably transfected cells were confirmed by western blotting. n BEAS-2B(Vector), BEAS-2B(shDNMT1-#2), and BEAS-2B(shDNMT1-#4) cells were exposed to 1 μM arsenic for 12 h, and the methylation status of the USP10 promoter was determined by MS–PCR. o The relative levels of USP10 mRNA were determined by qPCR. Results are shown as mean ± s.d. n = 3 biologically independent samples. p The impact of arsenic treatment (1 μM, 12 h) on the protein expression levels of USP10 and TXNL1 in DNMT1 knockdown BEAS-2B cells was assessed using Western blotting. An asterisk (*) indicates a significant difference at P < 0.05.