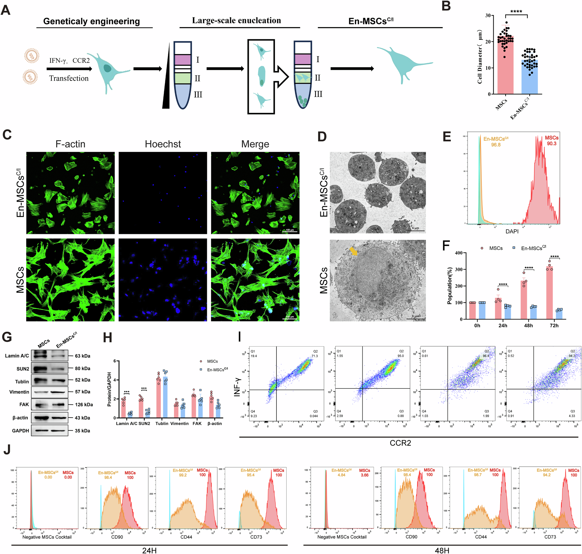
Fig. 1: En-MSCsC/I retained essential organelles and cellular functions.

A Schematic of workflow for genetic engineering and enucleation of hUC-MSCs. B Average diameter of MSCs or En-MSCsC/I. Mean ± s.e.m. (****p < 0.0001). C Fluorescent confocal images of MSCs and En-MSCsC/I stained with F-actin for cytoskeleton, and Hochest for nucleus. Scale bar = 20 μm. Representative confocal image selected from three independent experiments. D Representative Electron microscopy images biologically independent samples of MSCs and En-MSCsC/I. Yellow arrow pointed to typical cell nucleus in MSC, Scale bar, 5 μm. E Flow cytometry analysis of DAPI staining post-enucleation. Compared to MSCs, En-MSCsC/I exhibited a DAPI-negative population of approximately 96.8%. F Quantification of En-MSCsC/I viability at 0, 24, 48, and 72 h post-enucleation using the Trypan Blue exclusion method. Data represent the percentage of viable (unstained) cells measured by automated cell counter. Mean ± s.e.m. (n = 3, ***p < 0.0001). G Western Blot of LMNA/C, SUN2, Tublin, Vimentin, FAK, β-actin, and GAPDH in MSCs and En-MSCsC/I after 24 hours of adherence. The molecular weight marker (kDa) are shown. GAPDH served as the loading control. Lane order and sample identities are indicated on the blots. H Quantiffcation of the Western blot analysis. Data are represented as the Mean ± s.e.m. (n = 6, ***p < 0.001). I Flow cytometry analysis of CCR2 and IFN-γ expression in MSCs, MSCsC/I, En-MSCsC/I at 24 and 48 h post-enucleation (from left to right). J Flow cytometry showing expression of negative cocktail, CD44, CD73, and CD90 at 24 and 48 h post-enucleation. All error bars denote Mean ± s.e.m.; dots indicate individual samples.