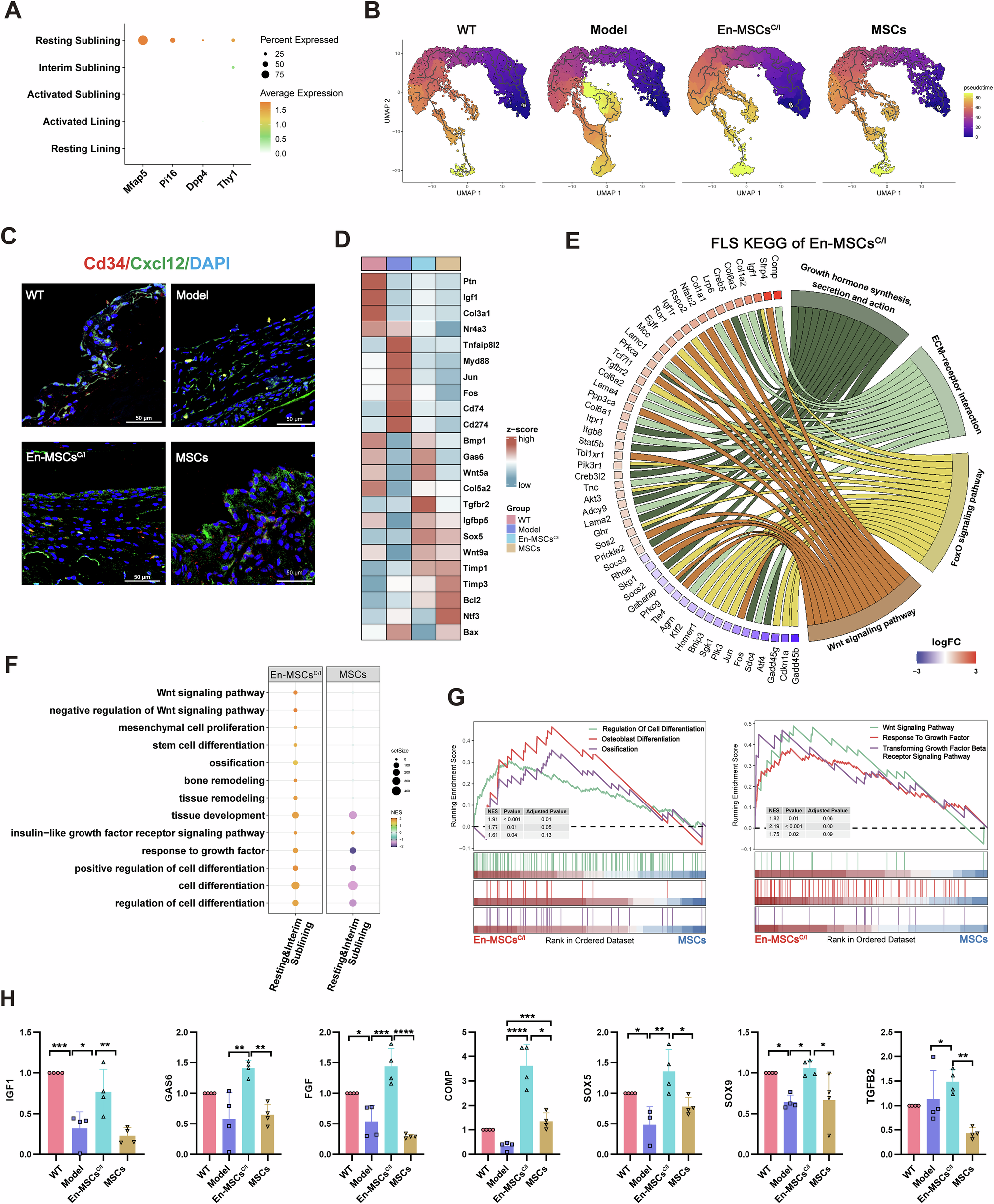
Fig. 4: En-MSCsC/I exhibited unique regulatory signatures for tissue regeneration.

A Dot plots showing the expression levels of tissue progenitors and ‘stem-like’ cells genes for each cluster of FLS. B Resting sublining served as the starting point of pseudo-time trajectory. C Representative confocal microscopy of CD34 (red) and CXCL12(green) in synovial tissues from different group, and arrows indicated CD34 expression in resting sublining FLS from the En-MSCsC/I group. Scale bars, 50 μm. D Heatmaps illustrating scaled expression of the top marker genes of FLS within the four groups. E Kyoto Encyclopedia of Genes and Genomes (KEGG) pathways showing fibroblasts clusters functional differences between the En-MSCsC/I. F GSEA showing differences in tissue development and regeneration function of resting&interim sublining FLS between the MSCs group and the En-MSCsC/I group. G GSEA plot of differentiation pathways enrichment in resting&interim sublining treated with En-MSCsC/I versus MSCs. NES, normalized enrichment score. H qRT-PCR analysis of cartilage regeneration–associated genes (IGF1, GAS6, FGF, COMP, SOX5, SOX9, TGFB2) in synovial tissue after treatment. Gene expression was normalized to GAPDH. Mean ± s.e.m. (n = 4 per group, *p < 0.05, **p < 0.01, ***p < 0.001, ****p < 0.0001). All error bars denote Mean ± s.e.m.; dots indicate individual samples.