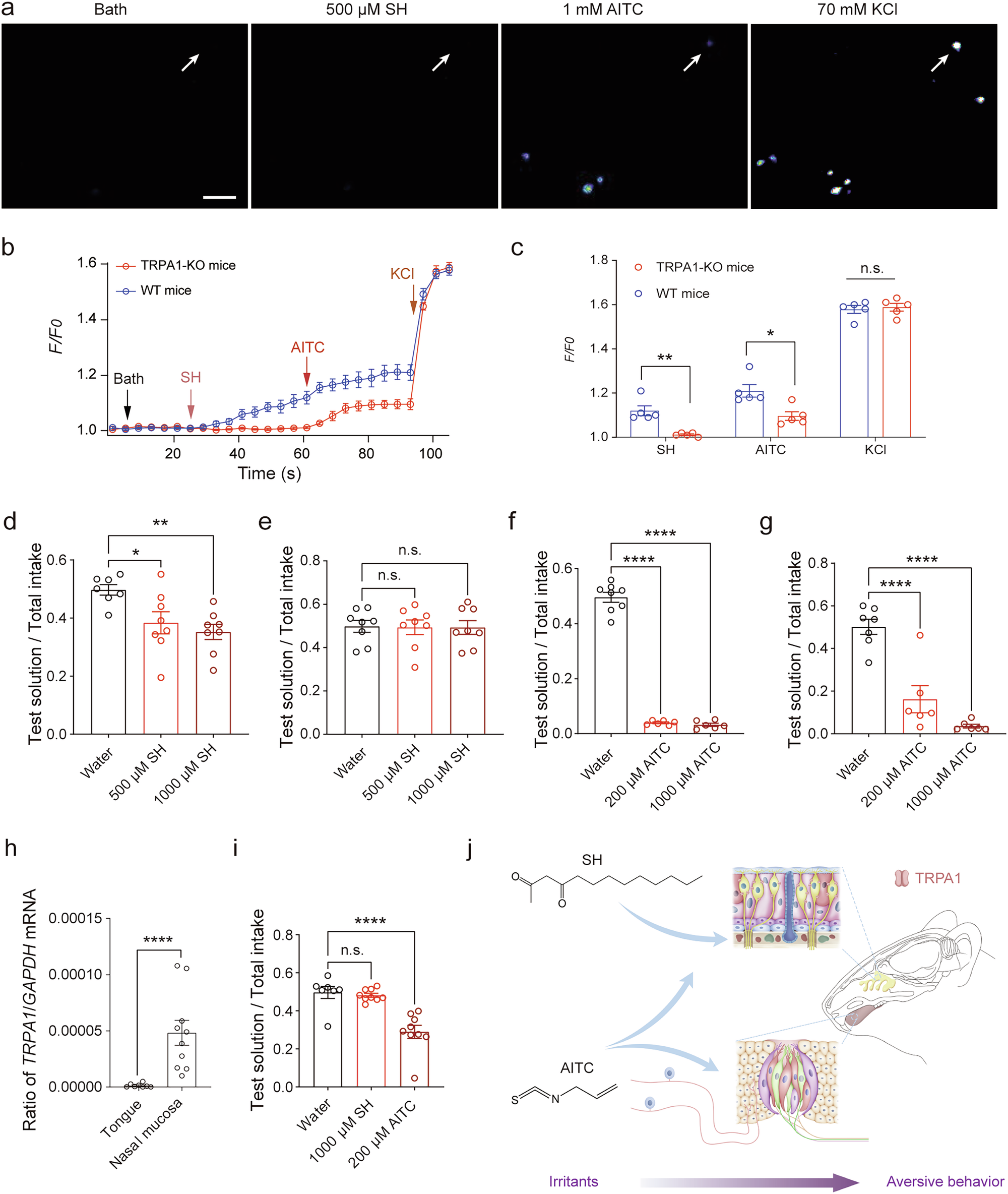
Fig. 3: SH induces aversion behavior in mice by targeting nasal TRPA1 channels.

a Calcium imaging of TG neurons from TRPA1-KO mice challenged sequentially with SH (500 μM), AITC (1 mM), and KCl (70 mM). Scale bar, 100 μm. b, c Representative calcium fluorescence signals of TG neurons from wild-type (WT) and TRPA1-KO mice (n = 5 per trace). *p < 0.05, **p < 0.01, n.s. no significant difference. d, e Relative water preference in WT and TRPA1-KO mice during two-bottle taste preference tests with SH at indicated concentrations (n = 7 ~ 8). Statistical analysis for WT: one-way ANOVA, F = 6.413; water vs. 500 μM SH: t = 2.687, p = 0.0283; water vs. 1000 μM SH: t = 3.436, p = 0.0052. For TRPA1-KO: F = 0.0091; water vs. 500 μM SH: t = 0.1090, p > 0.9999; water vs. 1 000 μM SH: t = 0.1228, p > 0.9999. *p < 0.05, **p < 0.01, n.s. no significant difference. Data are presented as mean ± SEM. f, g Relative water preference in WT and TRPA1-KO mice during two-bottle taste preference test with AITC at indicated concentrations (n = 6 ~ 8). Statistical analysis for WT: one-way ANOVA, F = 434.6; water vs. 200 μM AITC: t = 24.72, p < 0.0001; water vs. 1000 μM AITC: t = 25.11, p < 0.0001. For TRPA1-KO: F = 34.69; water vs. 200 μM AITC: t = 5.815, p < 0.0001; water vs. 1 000 μM AITC: t = 7.974, p < 0.0001. ****p < 0.0001. Data are presented as mean ± SEM. h TRPA1 gene expression in nasal mucosa (n = 10) and tongue (n = 8) of mice. i Relative water preference in olfactory-deprived mice exposed to 1000 μM SH (n = 9) and 200 μM AITC (n = 9) in two-bottle taste preference test. j Model depicting SH detection mediated by nasal TRPA1 channels. n.s. no significant difference.