Fig. 2: Nicotine alters the gut microbiota composition in MASH mice.
From: Nicotine exacerbates MASH via inducing intestinal dysbiosis and barrier dysfunction

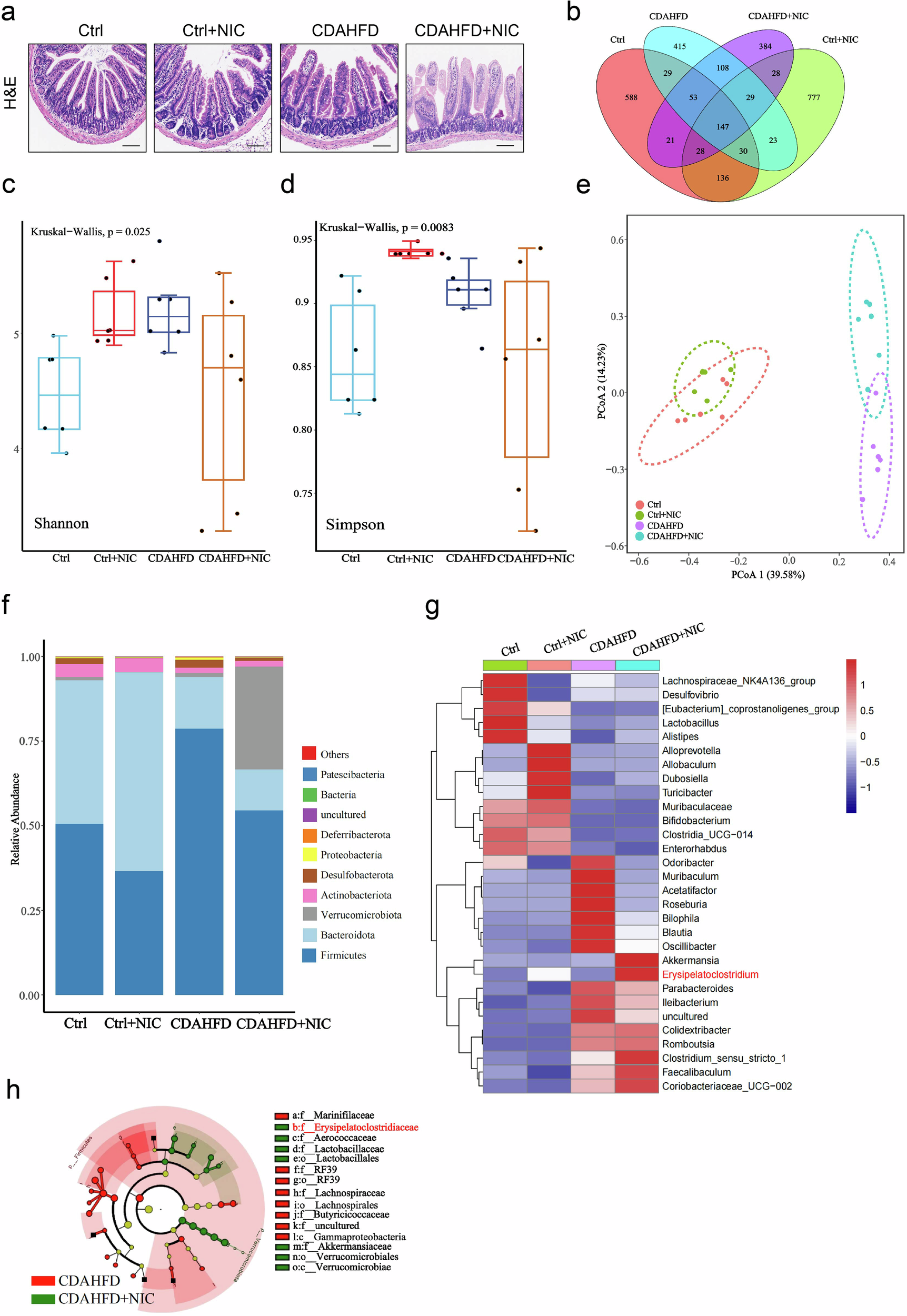
a H&E staining of the intestine in mice. Scale bar = 200 μm. b Venn diagram. c, d alpha diversity results. e beta diversity with PCoA. f Relative abundance of bacteria at the phylum level. g Heatmap of bacteria at the genus level. h Cladogram plot of LEfSe analysis. Data are presented as mean ± SD; n = 6.