Fig. 3: Nicotine impairs intestinal barrier function in MASH mice.
From: Nicotine exacerbates MASH via inducing intestinal dysbiosis and barrier dysfunction

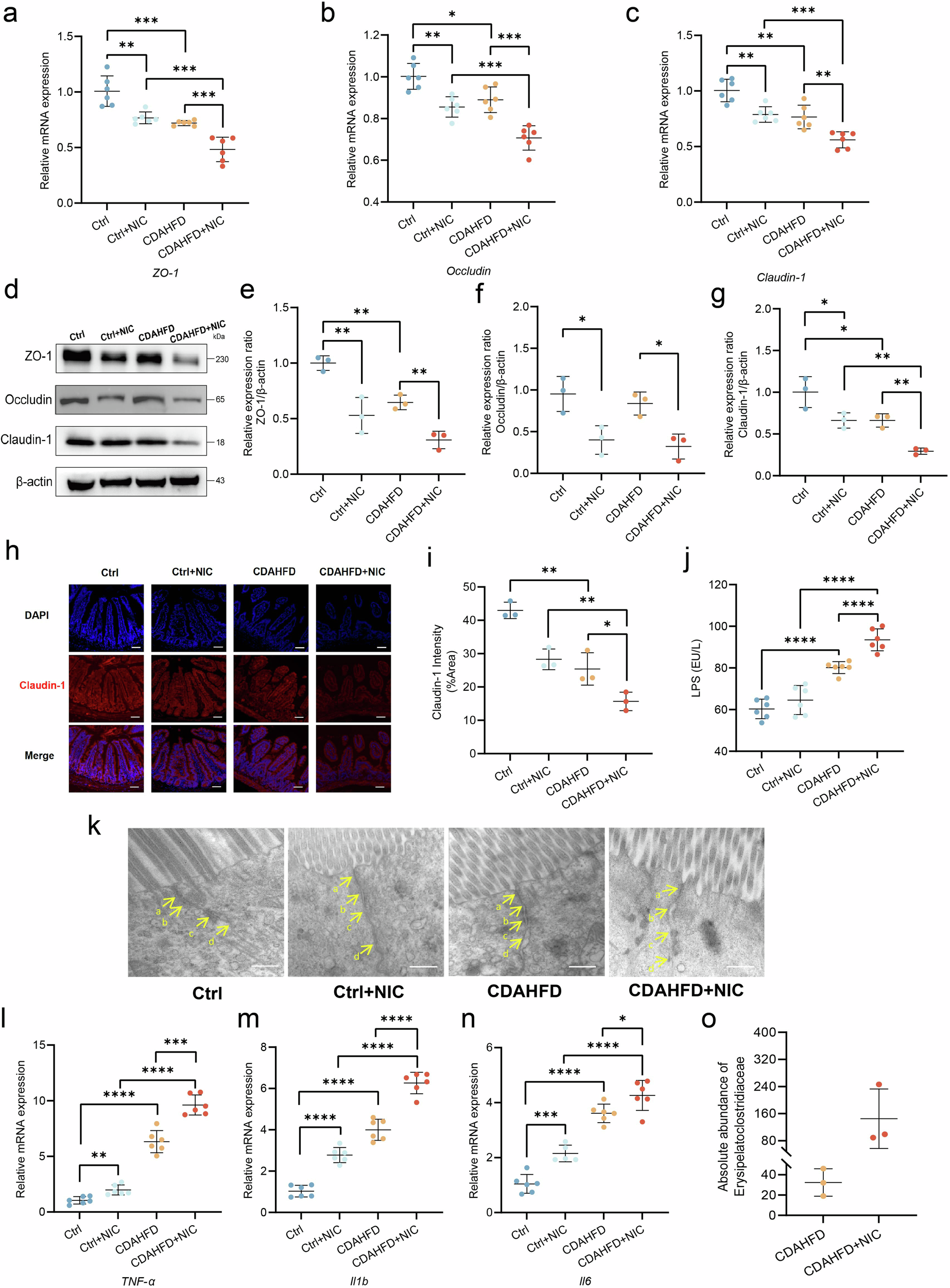
a–c Gene expression of ZO-1, occludin, and claudin-1 (n = 6). d–g Western blot analysis for ZO-1, occludin, and claudin-1 normalized by β-actin (n = 3). h, i IF staining and quantification of claudin-1. Scale bar = 200 μm. j Serum lipopolysaccharides (LPS) level (n = 6). k The representative images of the structure of the intestinal barrier of mice. Arrows point to cell-cell junction under transmission electron microscopy (TEM). a Tight junction; b adherens junction; c desmosome; d gap junction. l–n Intestinal gene expression of pro-inflammatory cytokines Tnf-α, Il1b, and Il6, and anti-inflammatory cytokines Il10 (n = 6). o Absolute abundance of Erysipelatoclostridiaceae (n = 3). *P < 0.05, **P < 0.01, ***P < 0.001, ****P < 0.0001. Data are presented as mean ± SD.