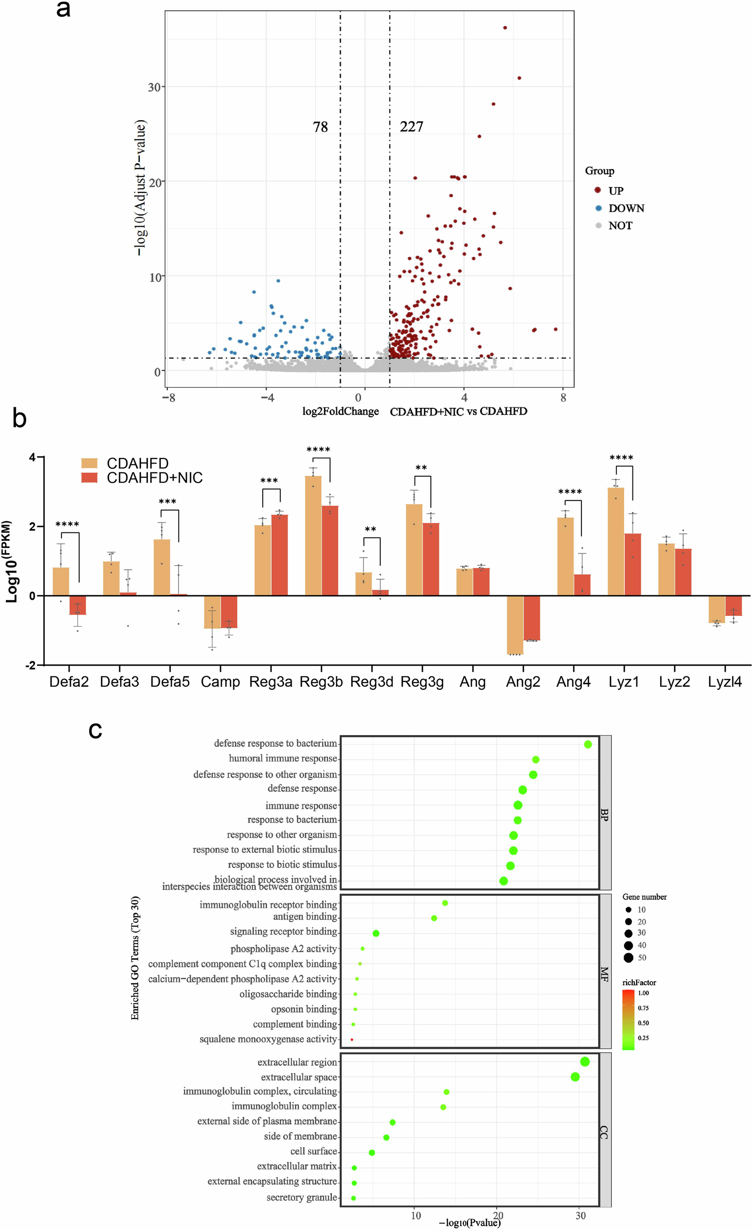
Fig. 4: Changes of nicotine on intestinal gene expression in MASH mice.
From: Nicotine exacerbates MASH via inducing intestinal dysbiosis and barrier dysfunction

a Volcano plot. b Changes in relative mRNA levels of genes related to intestinal barrier according to results of gene sequencing of intestinal tissues. c GO enrichment bubble map of differentially expressed genes in intestinal tissues. FPKM: fragments per kilobase of exon model per million mapped fragments. **P < 0.01, ***P < 0.001, ****P < 0.0001. Data are presented as mean ± SD; n = 4.